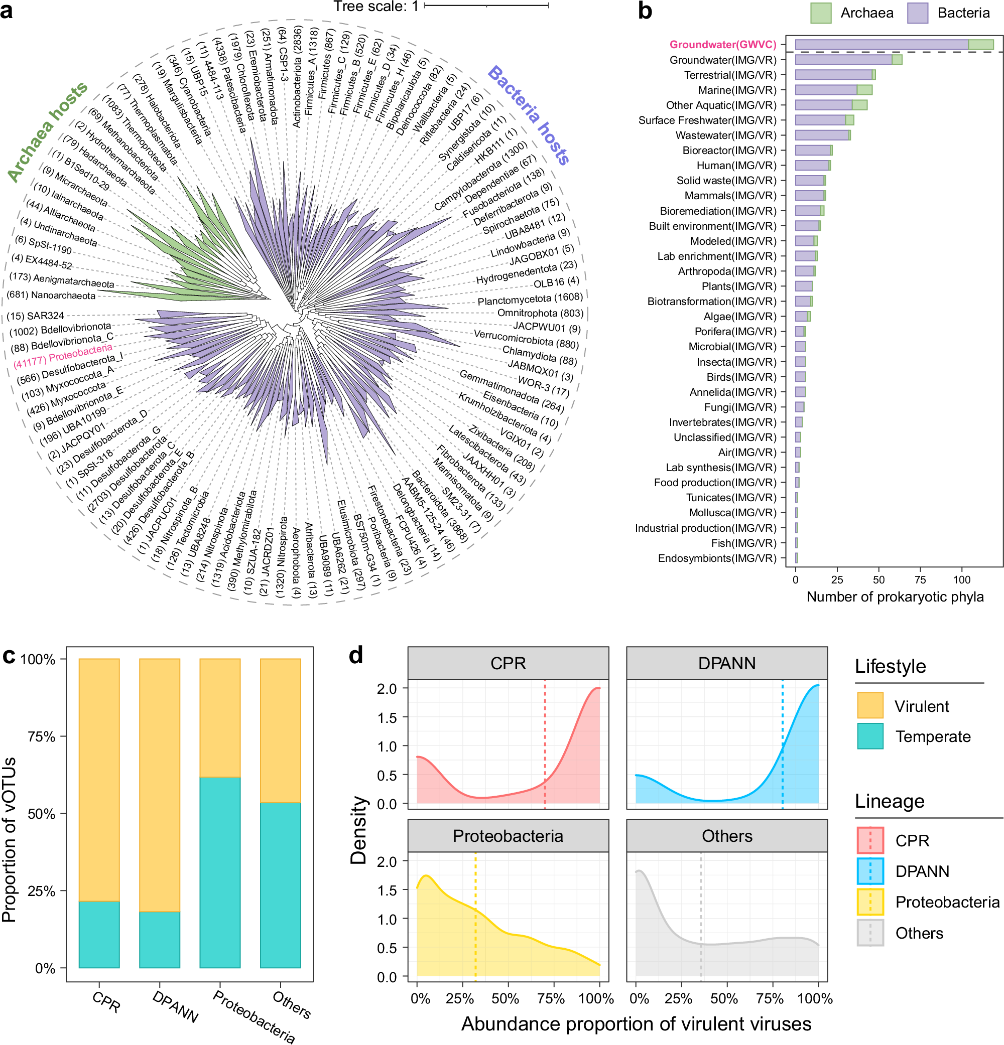
Fig. 2: Host assignment of viruses in the GWVC.

a Phylogeny of bacterial (purple) and archaeal (green) hosts. Number of vOTUs linked to each phylum is indicated by the number next to the host name. Proteobacteria phylum associated with most viruses is highlighted in red. b Number of host phyla infected by viruses from the GWVC and IMG/VR. c Lifestyle (virulent or temperate) proportions of complete or high-quality viruses infecting CPR bacteria, DPANN archaea, Proteobacteria, and other prokaryotes. Yellow and cyan bars represent the proportion of virulent and temperate vOTUs, respectively. d Density plots showing abundance proportion of virulent viruses infecting distinct hosts among samples where virulent or temperate viruses were detected. Dashed lines represent average abundance proportion of virulent viruses.