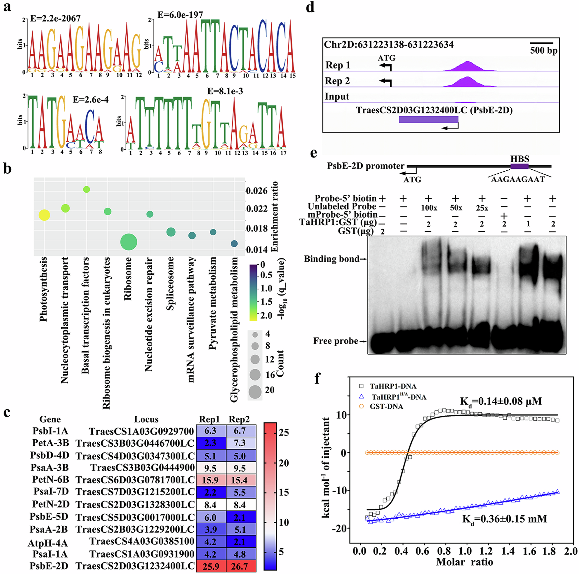
Fig. 5: Identification of PhANGs of TaHRP1 target by DAP-seq.

a The conserved binding motifs of TaHRP1 protein were predicted using MEME-ChIP. The core sequence of “AAGAAGAAG” was substantially enriched among the TaHRP1 binding regions (e-value = 2.2e-2067) and was named HBS. b The top 10 enriched KEGG terms of the TaHRP1 direct targets. The q value was defined based on Fisher’s test. c Heatmap showing fold enrichment of 12 PhANGs directly regulated by TaHRP1. Rep1 and Rep2, are two replicates of TaHRP1 relative to the control. The fold enrichment was relative to the control, and the scale bar shows log2 (FPKM). d IGV browser view of TaHRP1 binding to TaPsbE-2D. Tracks show data from the control, as well as Rep_1 and Rep_2, two replicates of TaHRP1. e Binding of recombinant TaHRP1:GST protein to the TaPsbE-2D promoter was analyzed via EMSA. The HBS element is shown in purple in the promoter region. The TaHRP1:GST fusion protein concentrations were 2 μg and 1 μg, and the GST protein concentration was 2 μg (negative control). Similar results are obtained from two independent biological experiments. f Confirmation of the binding affinity of TaHRP1 and the 60-bp TaPetN promoter containing the HBS element using the isothermal titration calorimetry (ITC) assay. Fitted integrated ITC data curve of the 60-bp TaPetN promoter with TaHRP1, TaHRP1H/A:GST, and control GST. The calculated binding kinetic dissociation constant (Kd values ± errors) for the promoter with TaHRP1 was 0.14 ± 0.08 μM and that with TaHRP1H/A:GST was 0.36 ± 0.15 mM. TaHRP1H/A is a mutant of TaHRP1 in which all histidine residues in the N-terminal region are mutated into alanine residues. Source data are provided as a Source Data file.