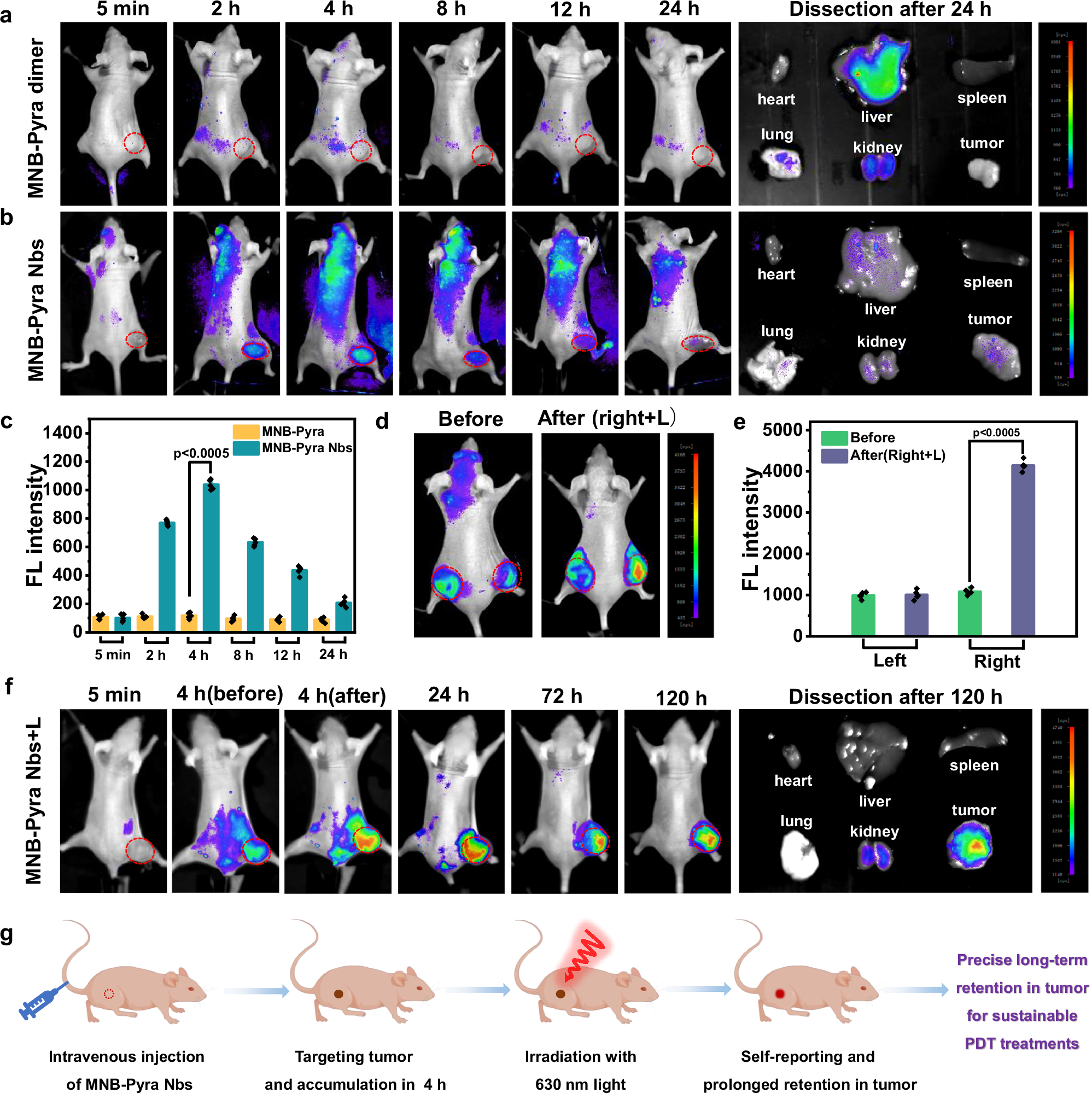
Fig. 5: The targeting and precise long-time retention imaging of MNB-Pyra Nbs.

a, b Real-time tracking of MNB-Pyra dimer and MNB-Pyra Nbs in vivo postinjection within 24 h. c Fluorescence intensity of tumor site over time after the intravenous injection of MNB-Pyra dimer or MNB-Pyra Nbs (n = 5 mice per group). d Fluorescence increasement of MNB-Pyra Nbs after light irradiation (630 nm, 30 mW/cm2, 20 min) in the bilateral tumor model. e Fluorescence intensity of tumor sites in the bilateral tumor model with or without irradiation (n = 5 mice per group). f Real-time tracking of MNB-Pyra Nbs with irradiation (630 nm, 30 mW/cm2, 20 min) in vivo postinjection within several days. g Schematic representation of fluorescence imaging process of MNB-Pyra Nbs in vivo. Schematic created with Figdraw (ID: IIUTAd4f1d) and PowerPoint. Data are shown as mean ± SD (c, e). Statistical significance in (c, e) was calculated via one tailed Student’s t test. P < 0.05 is considered to be statistically significant. Source data are provided as a Source Data file.