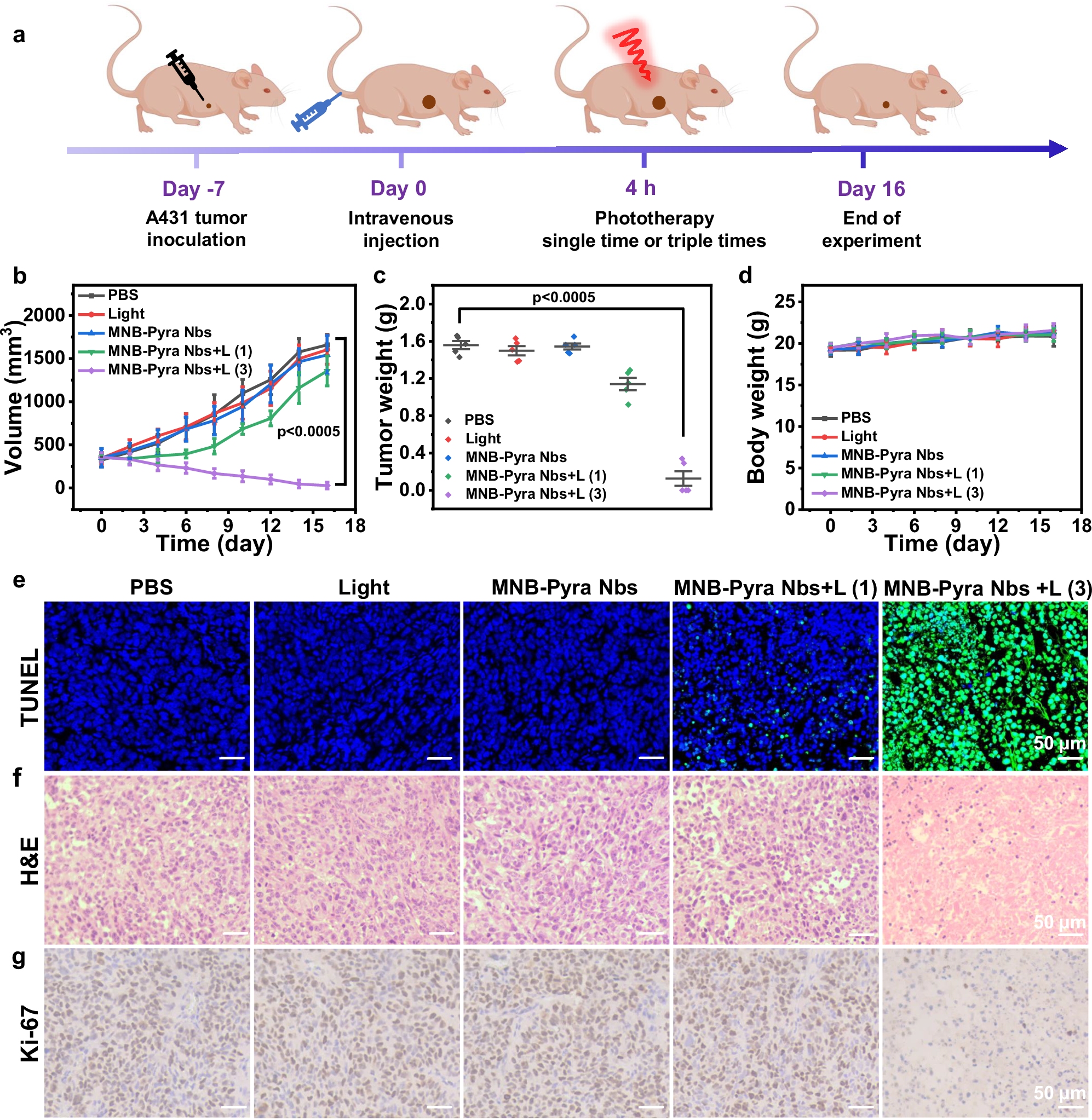
Fig. 6: The PDT effect of MNB-Pyra Nbs in A431 tumor bearing model.

a Construction of large volume tumor model and therapeutic schedule for photodynamic therapy. Schematic created with Figdraw (ID: IIUTAd4f1d) and PowerPoint. b Changes of tumor volume in mice after different treatments (n = 5 mice per group). c Weight of tumors after 16 days in different groups (n = 5 mice per group). d Body weight changes in mice over 16 days after different treatments (n = 5 mice per group). e TUNEL assay analysis of tumor tissues after different treatments. f H&E analysis of tumors from different groups after treatments. g IHC analysis of Ki-67 from different groups. Data are shown as mean ± SD (b–d). Statistical significance in (b, c) was calculated via one tailed Student’s t test. P < 0.05 is considered to be statistically significant. Scale bar = 50 μm. Source data are provided as a Source Data file.