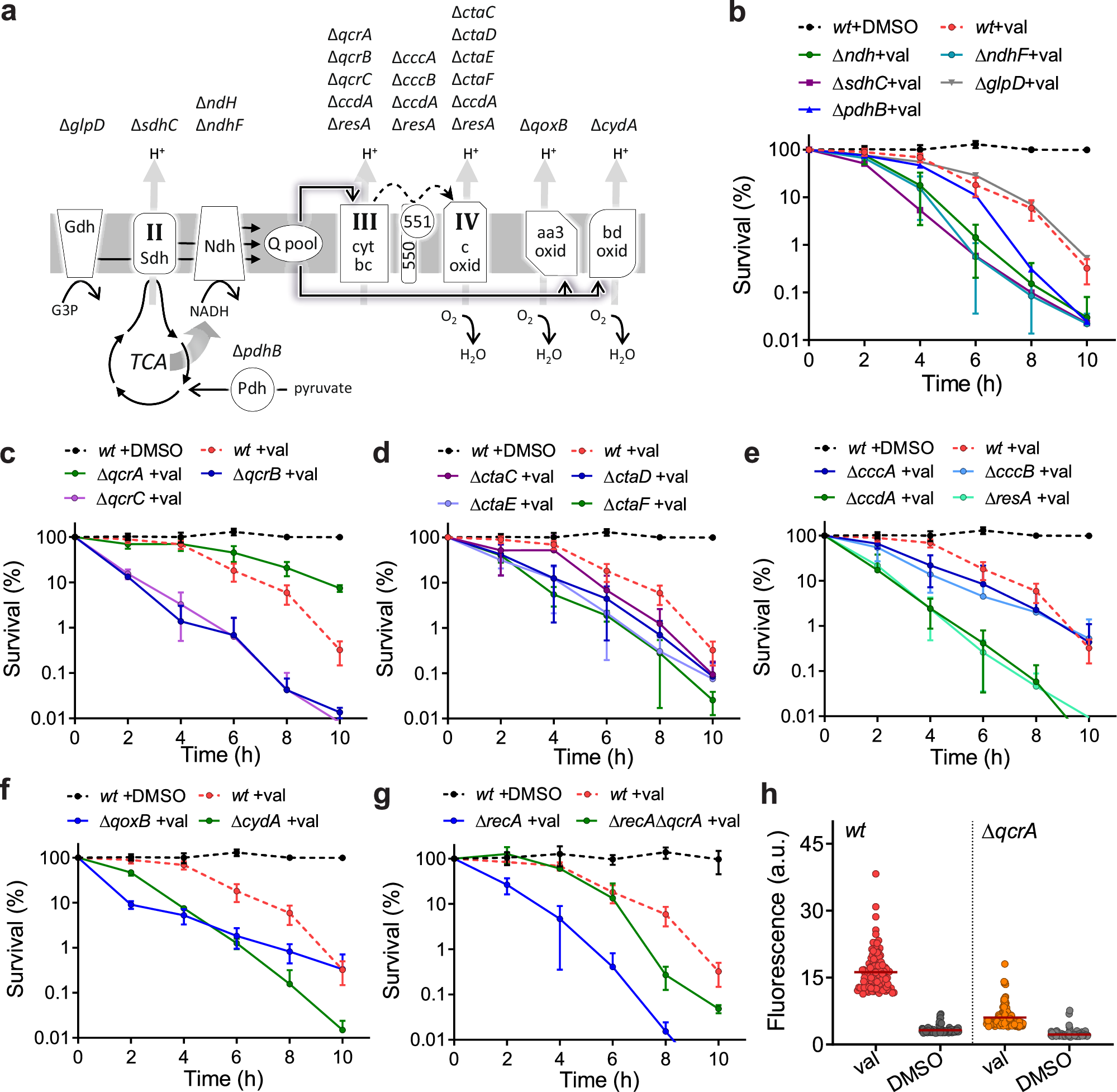
Fig. 5: A qcrA mutant increases valinomycin tolerance by generating less ROS.
From: Membrane depolarization kills dormant Bacillus subtilis cells by generating a lethal dose of ROS

a Schematic depiction of the key enzymes in the B. subtilis TCA cycle and electron transport chain. Deleted genes encoding the different components are shown above the related subunits. The different components shown are pyruvate dehydrogenase (Pdh), glycerol-3-phosphate (G3P) dehydrogenase (Gdh), succinate dehydrogenase (Complex II, Sdh), NADH dehydrogenase (Ndh), menaquinol pool (Q pool), cytochrome bc1 complex (Complex III, cyt bc), cytochrome c550 and c551, cytochrome-c oxidase (Complex IV, c oxid), cytochrome aa3 quinol oxidase (aa3 oxid) and cytochrome bd ubiquinol oxidase (bd oxid). QcrA is the Rieske factor, menaquinol:cytochrome c oxidoreductase (iron-sulfur subunit), component of the cytochrome bc1 complex. b–g Survival curves of the different deletion mutants grown to stationary phase and subsequently incubated with 100 µM valinomycin (val). The affected redox step in the mutants is indicated in (a). See main text for more details. The viable counts of the mutants treated with 1 % DMSO were similar to wild type cells. Data shown reflect mean ± SD of three biological replicates. h ROS production in stationary phase wt and ΔqcrA cells after 4 h incubation with 100 µM valinomycin (val) measured by the fluorescent ROS probe H2DCFDA. Control cells were treated with 1 % DMSO for 4 h. The fluorescence intensities of 120 cells were measured microscopically and plotted.