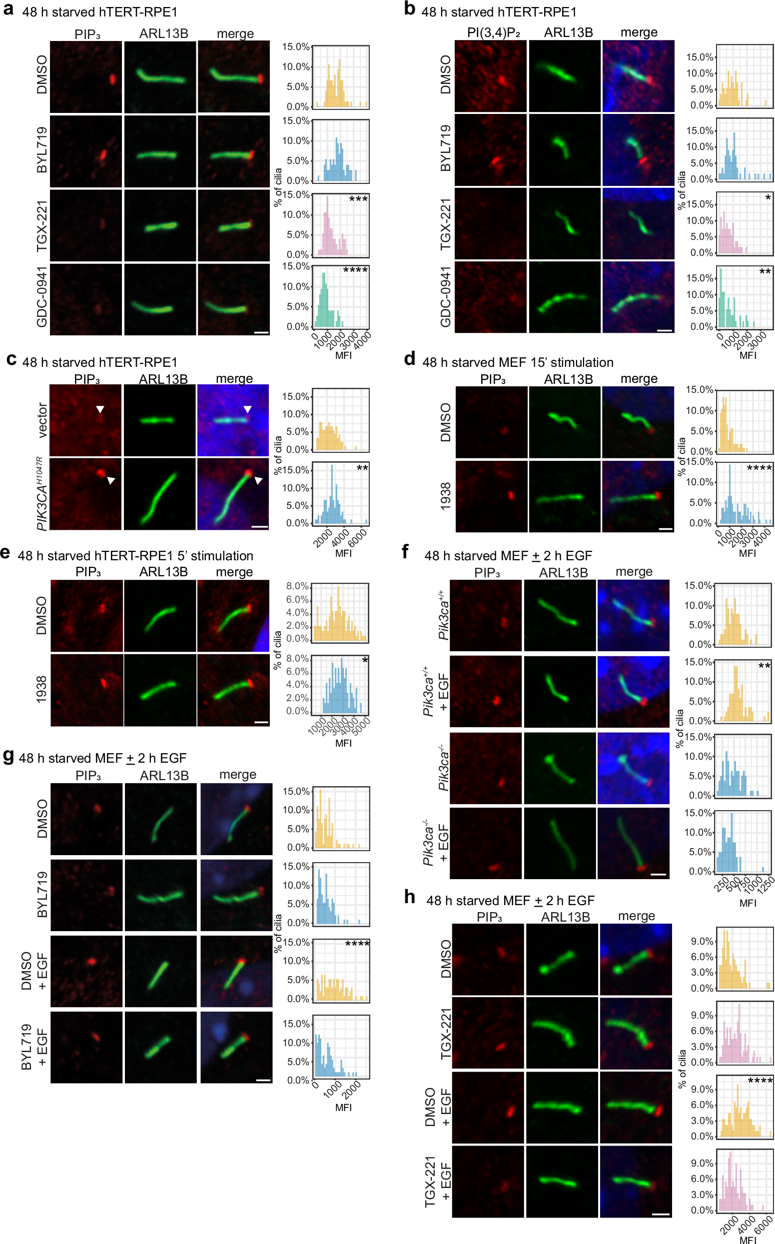
Fig. 4: Basal ciliary PIP3 is produced by PI3Kβ in hTERT-RPE1 cells, with both PI3Kα and PI3Kβ contributing to the stimulus-induced ciliary PIP3 increase.

hTERT-RPE1 cells were serum-starved for 48 h and treated with BYL719, TGX-221, GDC-0941 or DMSO for 1 h. Cells were, stained with ARL13B and (a) PIP3 or (b) PI(3,4)P2 antibodies and DAPI and imaged by confocal microscopy, bar: 1 μm. PI MFI was measured, (a) n > 75 or (b) n = 54–55 cells/condition from 3 independent experiments *p < 0.05, **p < 0.01, ***p < 0.001, ****p < 0.0001 relative to DMSO control (Kruskal-Wallis test, (a) p = 8.440 × 10−21, (b) p = 1.30 × 10−4). hTERT-RPE1(Vector/PIK3CAH1047R) (c), MEFs (d) or hTERT-RPE1 (e) cells were serum-starved for 48 h (c) with doxycycline or (d, e) stimulated with 1938 or DMSO for 15 or 5 min. Cells were stained with ARL13B and PIP3 antibodies and DAPI and imaged by confocal microscopy, bar: 1 μm, arrowhead: ciliary PIP3. PIP3 MFI was measured, (c) n = 90, (d) n = 105 or (e) n = 131–133 cells/condition from 3 independent experiments *p < 0.05, **p < 0.01, ****p < 0.0001 (two-sided Kolmogorov-Smirnov test (c) p = 0.0042, (d) p = 5.907 × 10−10 (e) p = 0.0437). f MEFs(Pik3ca+/+/Pik3ca-/-) were serum-starved for 48 h and EGF stimulated for 2 h. Cells were stained with ARL13B and PIP3 antibodies and DAPI and imaged by confocal microscopy, bar: 1 μm. PIP3 MFI was measured, n = 80–85 cells/condition from 3 independent experiments **p < 0.01 relative to untreated control cells (Kruskal-Wallis test, p = 8.836 × 10−13). MEFs were serum-starved for 48 h, treated with (g) BYL719, (h) TGX-221 or DMSO for 1 h and stimulated ± EGF for 2 h in the presence or absence of inhibitors. Cells were, stained with ARL13B and PIP3 antibodies and DAPI and imaged by confocal microscopy, bar: 1 μm. PIP3 MFI was measured, n = 90 cells/condition from 3 independent experiments ****p < 0.0001 relative to DMSO control (Kruskal-Wallis test, (g) p = 9.870 × 10−9, (h) p = 5.869 × 10−9). a–h For all PI imaging experiments using different treatments, the laser intensity, gain and brightness were adjusted independently to optimise the dynamic range of the experiment and applied to all conditions within the experiment. To measure the ciliary PI MFI, for each cilium, a box of standardised size was placed at the base of the ARL13B demarked axoneme centred around the highest intensity PI pixel and MFI within the box measured and presented as a histogram.