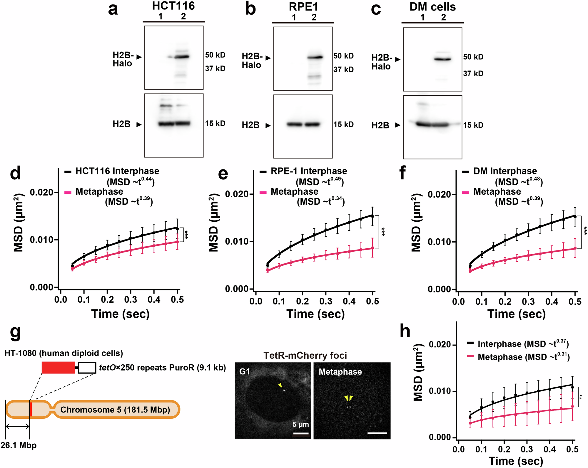
Fig. 2: Nucleosomes in mitotic chromosomes are more constrained than those of interphase chromatin.

a–c Western blots of H2B-Halo in lysates of HCT116, RPE-1, and Indian Muntjac DM cells (lane 2) using an anti-HaloTag antibody and a control anti-histone H2B antibody. Lane 1 is for their parental cells. d MSD plot (±SD among cells) of TMR-labeled interphase (black, n = 21 cells) and metaphase (magenta, n = 21 cells) nucleosomes in living HCT116 cells from 0.05 to 0.5 s. ***, P ≤ 0.0005, for interphase versus metaphase (P = 4.4 × 10−4). e MSD plot (±SD among cells) of TMR-labeled interphase (black, n = 18 cells) and metaphase (magenta, n = 15 cells) nucleosomes in living RPE1 cells from 0.05 to 0.5 s. ***, P < 0.0005, for interphase versus metaphase (P = 6.4 × 10−8). f MSD plot (±SD among cells) of TMR-labeled interphase (black, n = 17 cells) and metaphase (magenta, n = 20 cells) nucleosomes in living Indian Muntjac DM cells from 0.05 to 0.5 s. ***, P < 0.0005, for interphase versus metaphase (P = 4.7 × 10−9). Note that mitotic chromosomes in all three cell lines have more constrained nucleosome motions. g (left) Schematic depicting the location of tetO repeats (×250) in a gene-poor region of human chromosome 5. (right) TetR-4×mCherry foci images of living HT-1080 G160 and mitotic cells after background subtraction. Foci are indicated by yellow arrowheads. h MSD plots (±SD among cells) of TetR-4×mCherry foci motion in G1 phase (black, n = 21 cells, data reproduced from ref. 60) and metaphase (magenta, n = 9 cells) HT-1080 cells from 0.05 to 0.5 s. **, P < 0.005, for G1 versus metaphase (P = 5.0 × 10−3). For (d), (e), (f), and (h), the Kolmogorov-Smirnov test (two-sided) was used to determine P values.