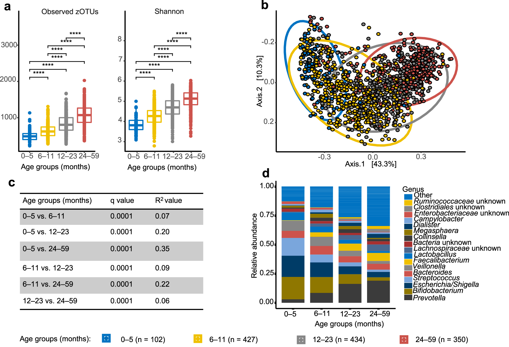
Fig. 1: Age has pronounced effect on gut microbiome diversity and composition of Ethiopian children aged 0–59 months (ntotal = 1313).

a Observed number of zOTUs and Shannon diversity index as influenced by age. Boxplot distributions include median, min, max, 25 and 75 percentiles, and outliers (more than 1.5 IQR); b PCoA plot based on Bray-Curtis dissimilarity metrics as influenced by age; c Pairwise PERMANOVA (two-sided) between different age groups based on Bray-Curtis dissimilarity metrics (false discovery rate (FDR) corrected q values); d Genus level relative abundance of top taxa (≥2.1 %) in different age groups. ****, ***, **, and * represents unadjusted p values < 0.0001, <0.001, <0.01, <0.05 while ns: not significant, respectively (two-sided Wilcoxon rank sum test).