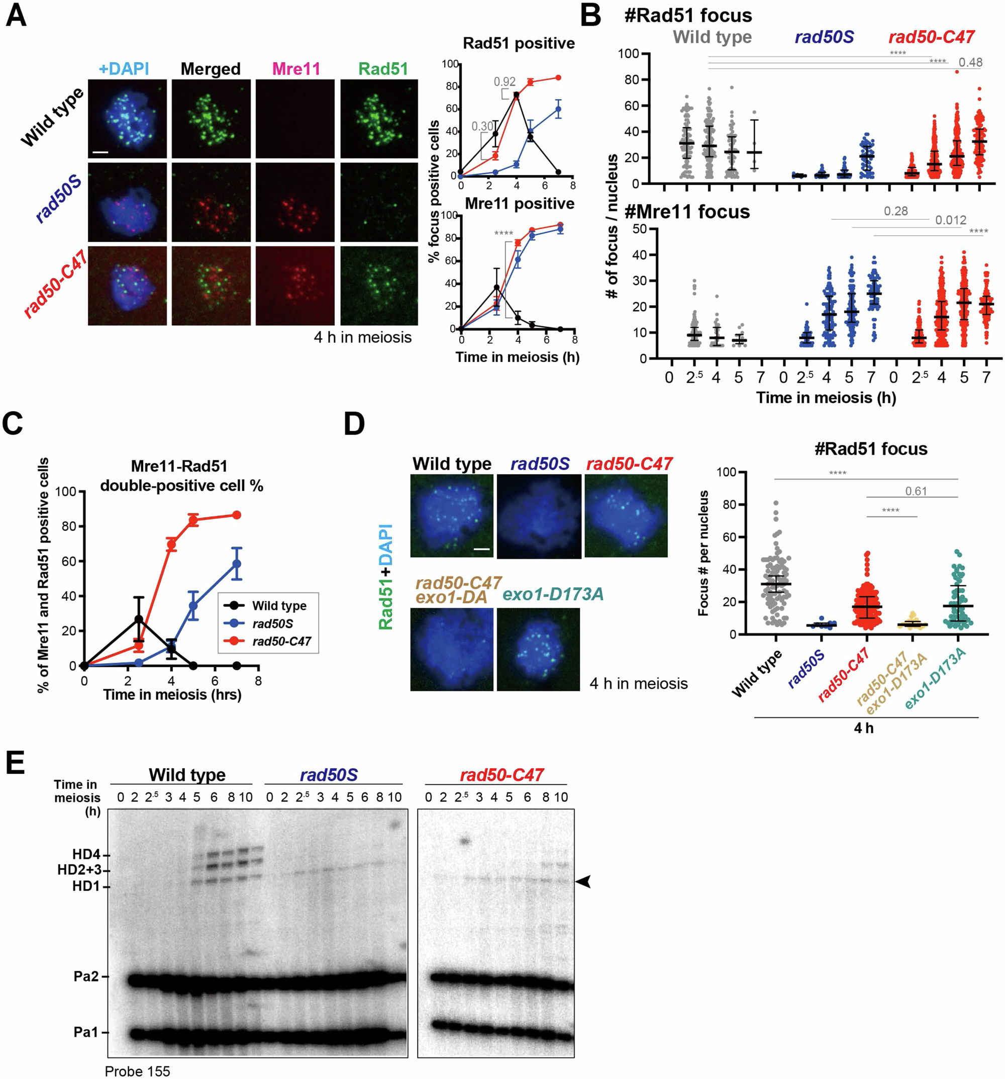
Fig. 5: Rad51 loading and strand invasion in rad50-C47 mutant cells during meiotic recombination.
From: Sae2 controls Mre11 endo- and exonuclease activities by different mechanisms

A Effect of the rad50-C47 mutation on Rad51 and Mre11 foci formation during meiosis. Immunostaining images of Rad51 (green), Mre11 (red), and DAPI on meiotic nuclear spreads 4 hr after meiotic induction (Left). The percentage of foci-positive cells containing five or more foci was plotted (Right). The scale bar shows 2 μm. Error bars indicate mean and SEM from three independent experiments. At least 100 nuclear spreads were examined. Statistical significance was determined using two-tailed Welch’s t-test. The numbers indicate the actual p-values using Prism 10 software. B Effect of the rad50-C47 mutation on Rad51 and Mre11 foci number during meiosis. Cells were processed as in (A). The number of foci in each nuclear spread containing five or more foci was plotted. Error bars show median and interquartile range from three independent experiments. Statistical significance was determined using Mann-Whitney’s U-test; ****p < 0.0001, otherwise, numbers indicate actual p-values using Prism 10 software. C Kinetics of Mre11 and Rad51 double-positive cells during meiosis. Cells were processed as in (A). The percentage of foci-positive cells containing five or more foci of both Mre11 and Rad51 was plotted. Error bars indicate mean and SEM from three independent experiments. D Effect of the exo1-D173A (exo1-DA) mutation on Rad51 (green) and DAPI staining in rad50-C47 cells 4 hr after meiotic induction. Cells were processed as in (A). Immunostaining images (Left) and the number of foci in each nuclear spread containing five or more Rad51 foci (Right) was shown. Error bars show median and interquartile range from three independent experiments. The scale bar shows 2 μm. Statistical significance was determined using Mann-Whitney’s U-test; ****p < 0.0001, otherwise, numbers indicate actual p-values using Prism 10 software. E Southern blot analysis of HD-associated CO and NCO intermediates formed at the HIS4-LEU2 hotspot in rad50-C47 cells. Signals were visualized by Southern blot analysis using probe 155 (See Fig. 4A). The arrowhead indicates non-specific signals overlapping with HD1 from rad50S or rad50-C47 cells. Blot images are representatives of three independent trials.