Fig. 6: Size of Spo11-oligos accumulated in rad50-C47 cells.
From: Sae2 controls Mre11 endo- and exonuclease activities by different mechanisms

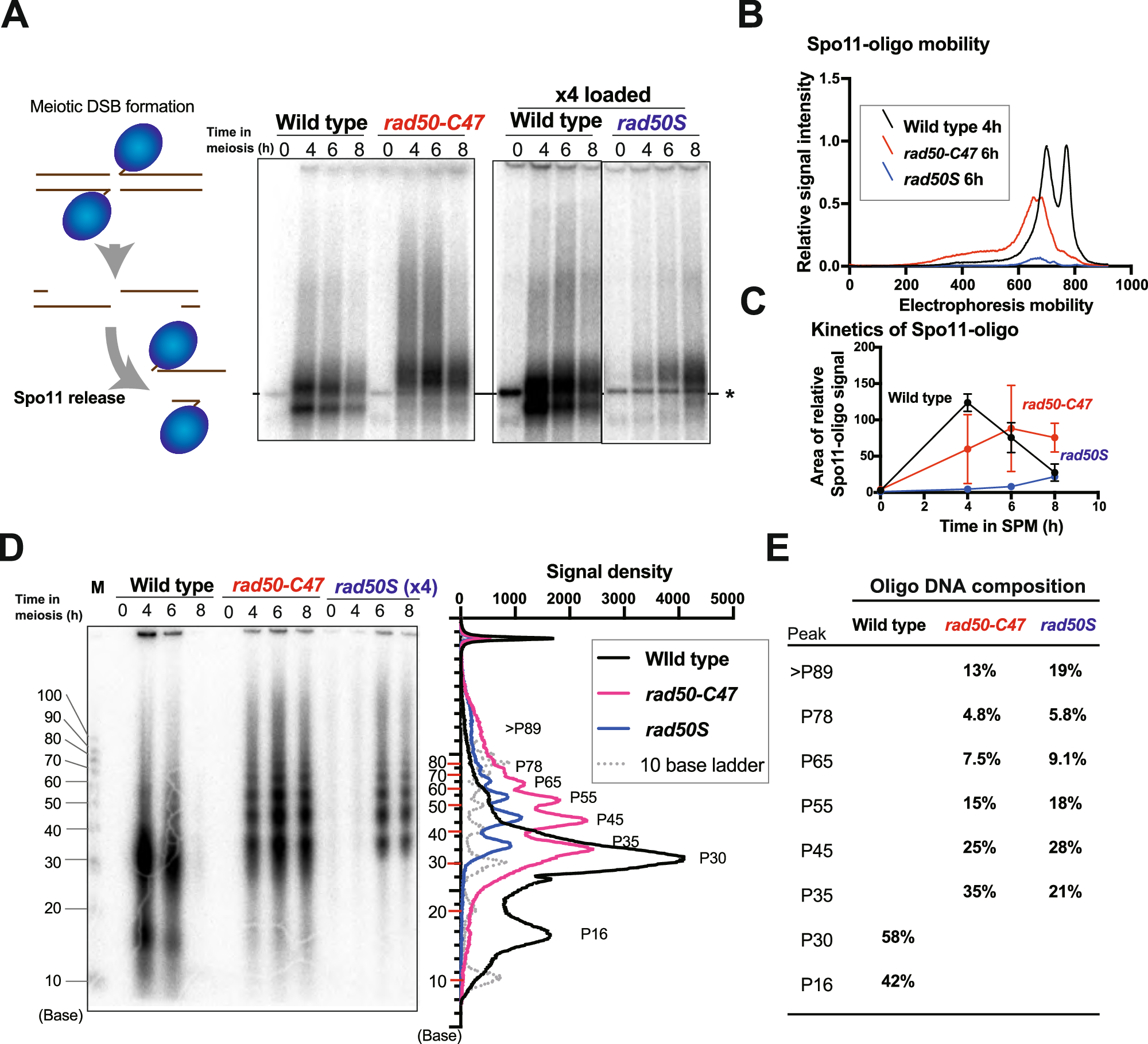
A Accumulation of Spo11-bound oligos in rad50-C47 cells. Spo11-bound oligos are generated by MRX-Sae2-dependent endonucleolytic cleavage (left). Spo11-bound oligos were immunoprecipitated from meiotic cells, end-labeled by TdT, and subjected to autoradiography after SDS-PAGE (right). The asterisk indicates non-specific bands derived from oligonucleotides contaminated in commercially available TdT23. Four times volume of immunoprecipitates were used to detect Spo11-oligos in rad50S cells. A representative of three independent experiments is shown. B Electrophoretic mobility of Spo11-oligos generated in wild-type (4 hr), rad50S (6 hr) and rad50-C47 (6 hr) cells after meiotic induction. C Accumulation of Spo11-bound oligos during meiosis. The graph shows the kinetics of the integral (area) of the relative value of the quantified whole lane signal intensity of Spo11-oligos. Three independent experiments were carried out. Error bars show SEM. D Length of oligonucleotides constituting Spo11-oligos from wild-type (4 hr), rad50-C47 (6 hr), and rad50S (6 hr) cells after meiotic induction. End-labeled Spo11-oligos (A) were treated with proteinase K, separated on denaturing PAGE, and subjected to autoradiography (left). M denotes molecular weight marker. Signal peaks are plotted (right). Four times volume of immunoprecipitates were used to detect deproteinized Spo11-bound oligos from rad50S cells. A representative of three independent experiments is shown. E Quantification of deproteinized Spo11-oligos. Signal intensity and the length of each end-labeled DNA fragment were analyzed using ImageQuant TL software.