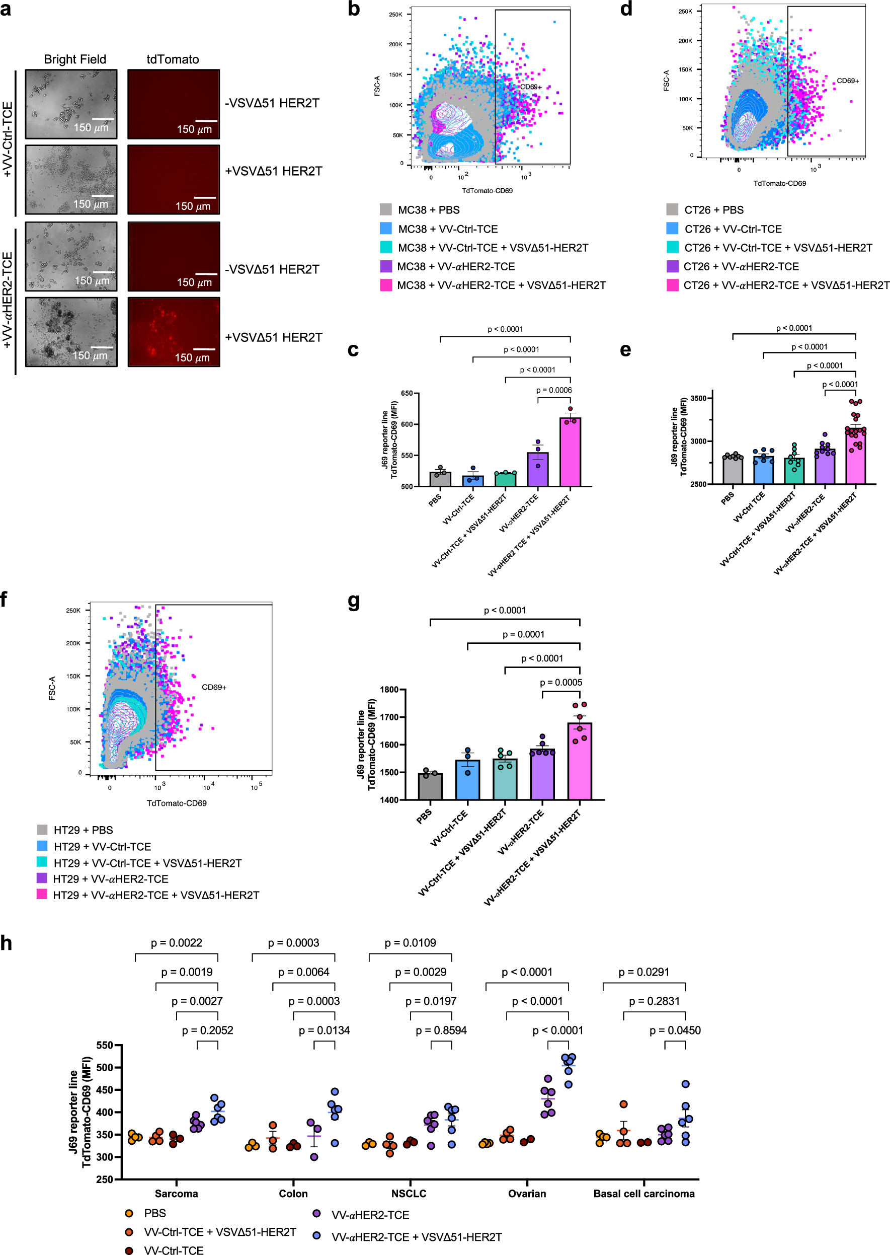
Fig. 3: Infection of tumours with VV-αHER2-TCE ex vivo leads to T-cell activation when combined with VSVΔ51-HER2.

a Images acquired using the EVOS M5000 microscope of the co-cultured J69 cells, which were cultured with MC38 tumour cores under different treatment conditions as indicated (20\(\times\) magnification) b J69 cells from a were isolated and assessed for TdTomato signal by flow cytometric analysis. c MFI of TdTomato+ J69 cells was quantified. Shown are mean ± SEM, n = 3 cores per group; P-value calculated by one-way ANOVA, with Dunnett correction for multiple comparisons. d J69 cells were isolated from co-culture with CT26 tumour cores following treatment as indicated, and TdTomato signal was quantified by flow cytometric analysis. e Quantification of TdTomato signal from d. Shown are mean ± SEM, n = 6–19 cores per group; P-value calculated by one-way ANOVA related to VSVΔ51-HER2T+VV-αHER2-TCE, with Dunnett correction for multiple comparisons. PBS n = 8, VV-Ctrl-TCE n = 7, VV-Ctrl-TCE+VSVΔ51-HER2T n = 8, VV-αHER2-TCE n = 10, VV-αHER2-TCE+VSVΔ51-HER2T n = 19). f HT29 xenografts were excised and cored by punch biopsy, then treated and co-cultured with J69 cells. J69 cells were isolated and assessed for TdTomato signal by flow cytometric analysis. g Quantification of TdTomato signal from f. Shown are mean ± SEM, n = 3–6 cores per group; P-value calculated by one-way ANOVA related to VSVΔ51-HER2T+VV-αHER2-TCE, with Dunnett correction for multiple comparisons. (PBS n = 3, VV-Ctrl-TCE n = 3, VV-Ctrl-TCE+VSVΔ51-HER2T n = 5, VV-αHER2-TCE n = 6, VV-αHER2-TCE+VSVΔ51-HER2T n = 6). h Patient tumour specimens were treated and analysed for J69 TdTomato signal. Shown are mean ± SEM, n = 2–6 cores per group (for exact n values, see Source Data); P-value calculated by one-way ANOVA related to VSVΔ51-HER2T+VV-αHER2-TCE within each specimen, calculated only for n = 3 or more cores. Source data are provided as a Source Data file.