Fig. 1: LSD1i treatment promotes a memory-like phenotype in CTL.
From: LSD1 inhibition improves efficacy of adoptive T cell therapy by enhancing CD8+ T cell responsiveness

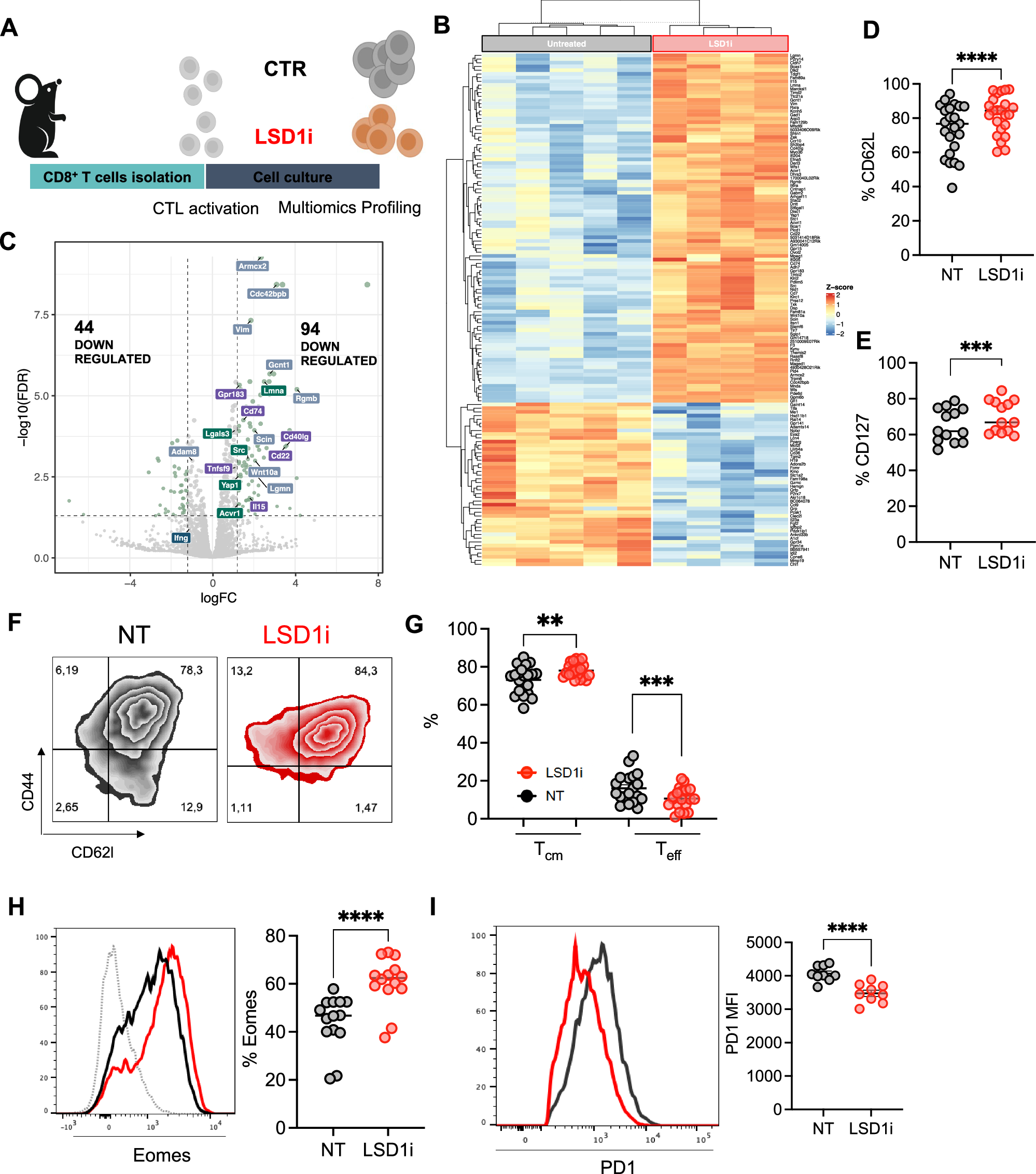
A Experimental design created with BioRender.com (released under a Creative Commons Attribution-NonCommercial-NoDerivs 4.0 International license). CTL were isolated from the spleen and lymph nodes of C57B6 mice and activated with anti-CD28, anti-CD3, and IL2 in the presence or absence of LSD1i for 72 h. B Heatmap showing DEGs in LSD1i and CTR-CTL as assessed by RNA-seq (FDR < 0.05 and linear logFC > 1.2, n = 4). C Volcano plot showing DEGs in LSD1i and CTR-CTL (n = 4). The dot size reflects the significance of each gene. DEGs (FDR < 0.05 and linear logFC > 1.2) are highlighted in light green. Label color code identify genes from different pathways found significatively enriched in IPA analysis. D–H Memory characterization measured as percentage of expression of CD62L (D, n = 24, p < 0,0001), CD127 (E, n = 14, p = 0,0007), frequencies of memory CD44highCD62Lhigh (TCM, p = 0,0041) and effector CD44high CD62Llow (TEFF, p = 0,0005) cells (F, G, n = 24); and Eomes (H, n = 14,, p < 0,0001). I PD1 expression levels (n = 9, p < 0,0001). Data shown as symbols indicate mean ± SEM, two-tailed paired t-test (D, E, G, H, I). Source data are provided as a Source Data file.