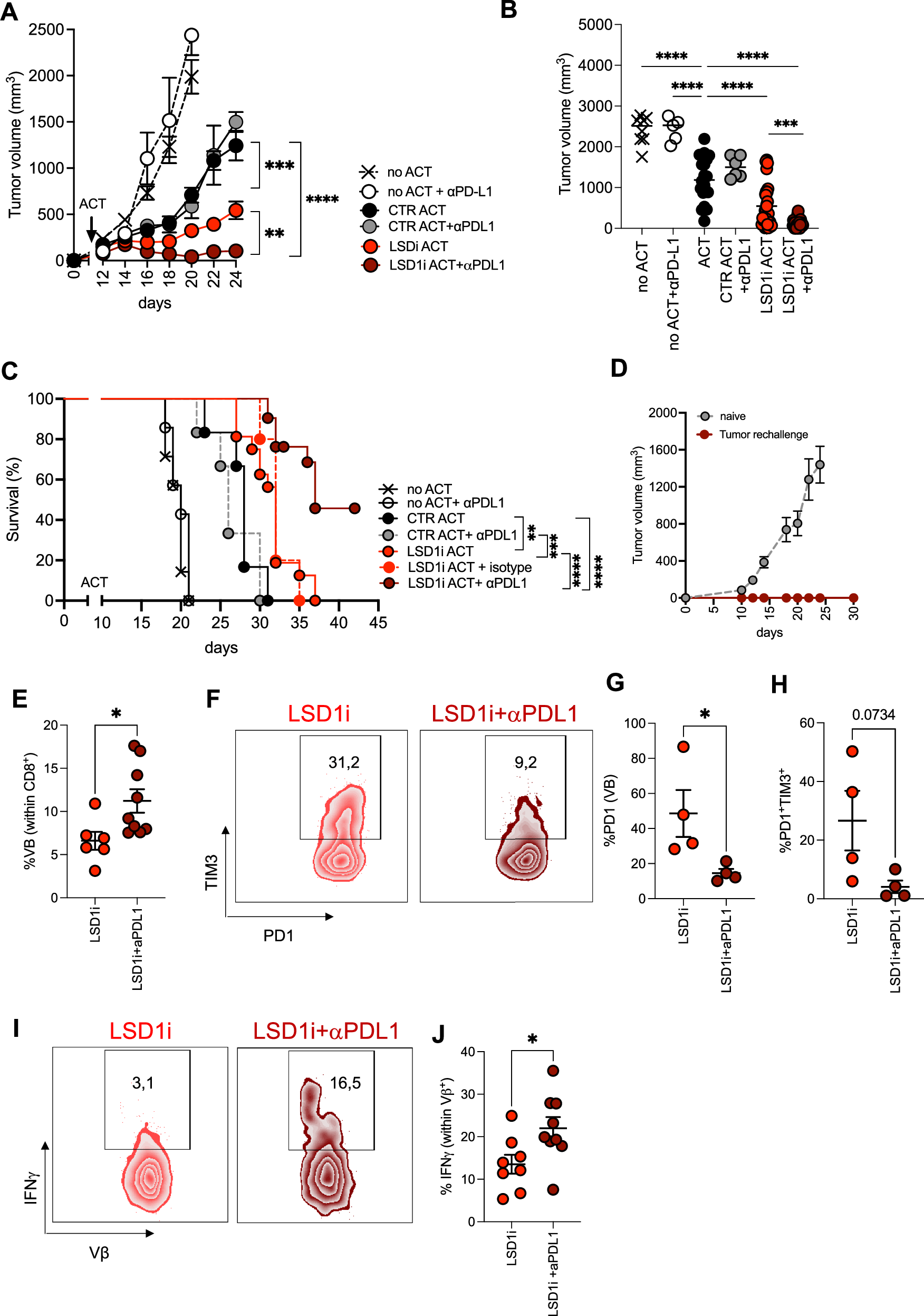
Fig. 5: LSD1 inhibition and anti-PDL1 increases ACT efficacy.
From: LSD1 inhibition improves efficacy of adoptive T cell therapy by enhancing CD8+ T cell responsiveness

A–C Tumor growth curve (A), tumor volume at the time of sacrifice (B), and survival (C) for CTR-ACT (n = 24), LSD1i-ACT (n = 29), no ACT (n = 17), LSD1i-ACT+anti-PDL1 (n = 28), CTR-ACT+anti-PDL1 (n = 8) and no ACT+ anti-PDL1 (n = 6) therapy. p values calculated with two-tailed unpaired t test (A,B) and Log-rank (Mantel-Cox) test (C). D Tumor rechallenge experiment in mice that rejected the tumor after LSD1i-ACT+anti-PDL1 therapy (D, n = 7). Naive mice were injected as controls (n = 15). E–J Analysis of the CTL infiltrate in surviving mice (after 35 days). Frequencies of tumor-specific (E, n = 6 for NT and n = 9 for LSD1i, p = 0,0289), representative plot and frequencies of of PD1+ (F–G, n = 4, p = 0,0461) and PD1+TIM3+ (H, n = 4, p = 0,0734) in Vβ+ CTL, representative plot and percentages of IFNγ-secreting (I, J, n = 10, p = 0,0289) Vβ+ CTL. Data shown as symbols indicate mean ± SEM (B, E, G, H, J), two-tailed unpaired t test (B, E, G, H, J). Source data are and exact p value are provided as a Source Data file.