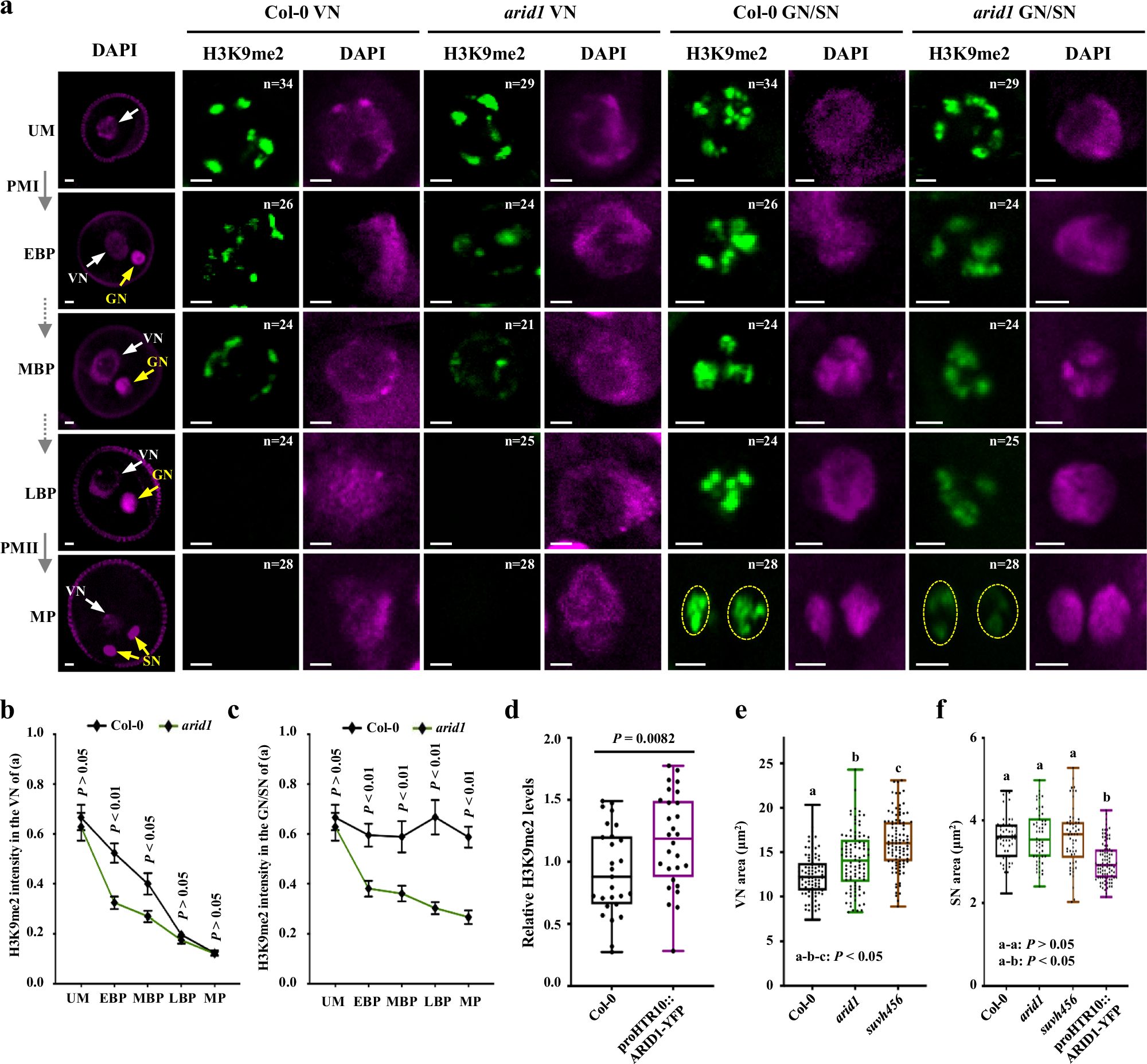
Fig. 2: ARID1 regulates the maintenance of H3K9me2 during pollen mitosis.
From: ARID1 is required to regulate and reinforce H3K9me2 in sperm cells in Arabidopsis

a Immunofluorescence analysis showing H3K9me2 dynamics between Col-0 and arid1 during pollen development. VN, vegetative nucleus; GN, generative nucleus; SN, sperm nuclei. Yellow dashed circle indicate two SN. PMI, pollen mitosis I; PMII, pollen mitosis II; UM, unicellular microspore; EBP, early bicellular pollen; MBP, middle bicellular pollen; LBP, late bicellular pollen; MP, mature pollen. n indicates the number of analyzed pollen. Scale bar, 2 μm. b–c Quantitative analysis of (a). H3K9me2 intensities in VN (b) and GN/SN (c) are calculated relative to the DAPI. Data are presented as mean ± SE, n = 3. Statistical significance was determined by unpaired two-sided Student’s t-test. More than 20 pollen were analyzed for each. d Quantitative analysis of H3K9me2 intensities in the SN of the transgenic plants expressing proHTR10::ARID1-YFP. Relative intensities were calculated relative to DAPI. Each dot represents one pollen. Boxplots indicate minimum and maximum values, as well as 25th, 50th and 75th quartiles. P value was determined by unpaired two-sided Student’s t-test. More than 25 pollen were analyzed for each. e, f Quantitative analysis of VN (e) and SN (f) area in indicated genotypes. Each dot represents a VN or SN. Boxplots indicate minimum and maximum values, as well as 25th, 50th and 75th quartiles. P values were calculated using one-sided ANOVA followed by individual two-sample Tukey tests. Boxplots marked as a, b and c are significantly different between groups (P < 0.05) but not within the group (P > 0.05). More than 70 VN or SN were analyzed for each.