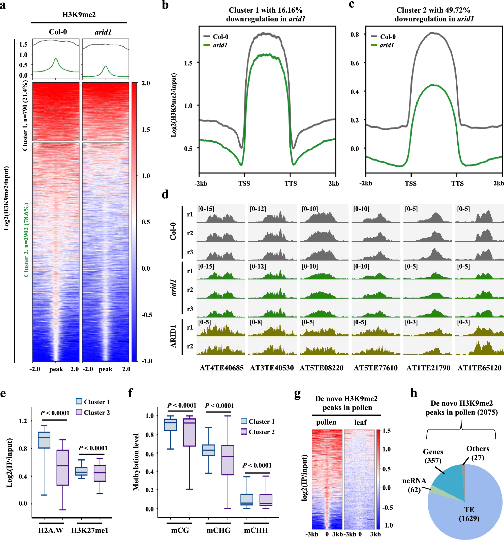
Fig. 3: ARID1 is necessary for loci characterized by low levels of H3K9me2 in pollen.
From: ARID1 is required to regulate and reinforce H3K9me2 in sperm cells in Arabidopsis

a Heatmap analysis of H3K9me2 peaks in mature pollen of Col-0 and arid1, respectively. Cluster 1 and 2 peaks are shown based on the extent decreased in arid1. The abundance of H3K9me2 is shown as log2(H3K9me2/input). b–c Metaplots showing the overall occupancy abundance of H3K9me2 at two clusters of peaks in Col-0 and arid1. The abundance of H3K9me2 is shown as log2(H3K9me2/input). d Genome browser showing the abundance of H3K9me2 and ARID1 at TE loci. Numbers in the brackets indicate the value of the normalized expression levels (CPM). rep1, rep2 and rep3 indicate three sets of replicates. e Box plots show the abundance of H2A.W and H3K27me1 at Cluster 1 and Cluster 2 peaks, respectively. ChIP signals are shown as log2(IP/input). f Box plots show the levels of CG, CHG and CHH methylation at Cluster 1 and Cluster 2 peaks, respectively. In (e) and (f), Boxplots indicate minimum and maximum values, as well as 25th, 50th and 75th quartiles. P value was determined by unpaired two-sided Student’s t-test. g Heatmap analysis showing abundance of de novo H3K9me2 peaks in pollen compared to somatic cells. The abundance is represented as log2(IP/input). h Pi chart illustrating genomic annotation for de novo H3K9me2 peaks in pollen. 2075 de novo peaks were mapped to the TAIR10 genome. TE, transposable elements.