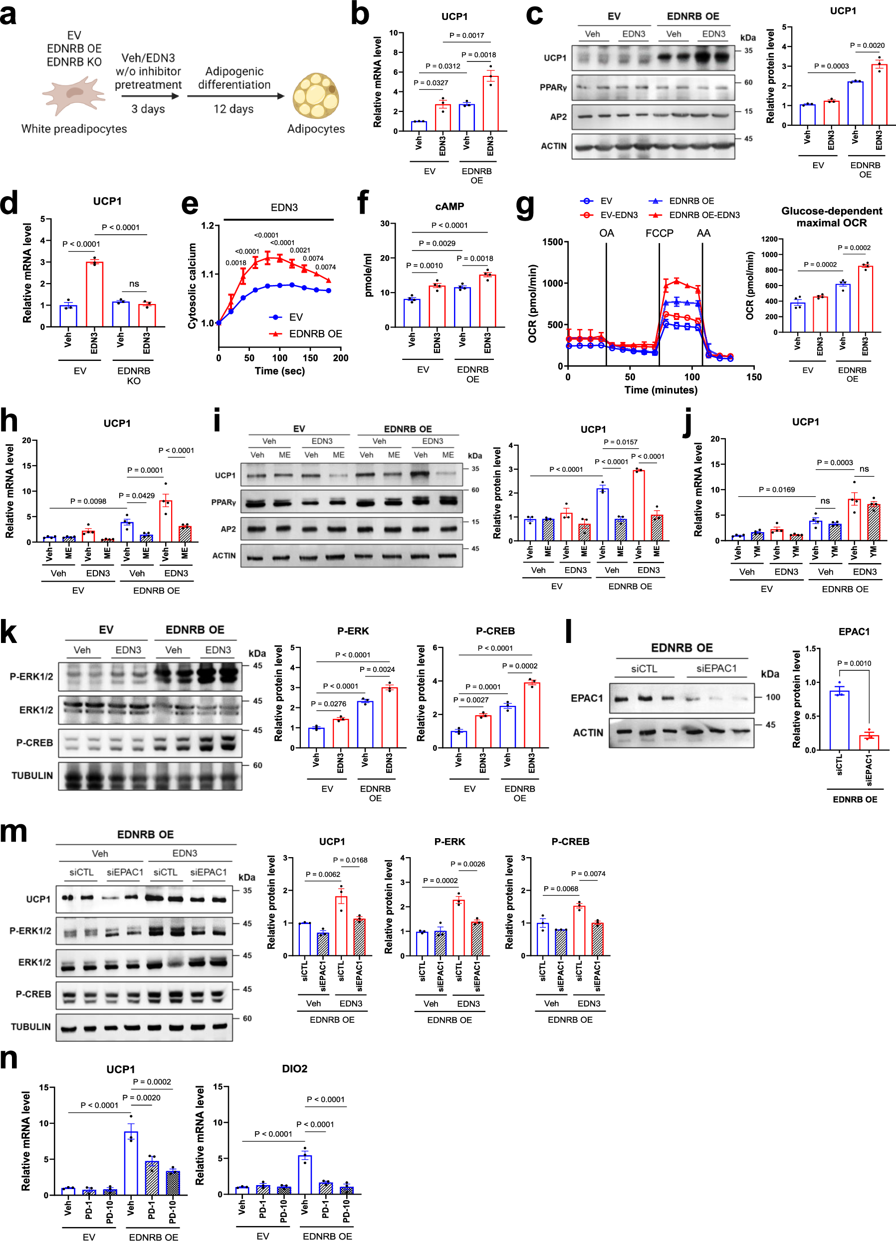
Fig. 2: EDN3-EDNRB signaling promotes thermogenic differentiation of white adipocytes in vitro.
From: Endothelin 3/EDNRB signaling induces thermogenic differentiation of white adipose tissue

a–d Human white preadipocytes were pretreated with vehicle (Veh) or 100 nM EDN3 and with or without inhibitors for 3 days, followed by a 12-day adipogenesis. a Schematic of pretreatment experiments. UCP1 mRNA (b) and protein (c) levels in mature adipocytes (EV and EV and EDNRB OE). d UCP1 mRNA levels in mature adipocytes (EV and EDNRB KO). e Cytosolic calcium levels in human white preadipocytes after 100 nM EDN3 treatment. f, g Intracellular cAMP levels (f) and oxygen consumption rate (OCR; g) in human white preadipocytes after 6 hours of Veh or EDN3 treatment. Maximal OCR was quantified in the right panel. h–j EV and EDNRB OE preadipocytes were pretreated with Veh or EDN3 combined with or without melittin (ME) or YM254890 (YM) for 3 days, followed by a 12-day adipogenesis. UCP1 mRNA (h) and protein (i) levels in mature adipocytes pretreated with ME. j UCP1 mRNA levels in mature adipocytes pretreated with YM. k The protein levels in preadipocytes after 6 hr of Veh or EDN3 treatment. The quantification of protein bands was in the right panels. l The EPAC1 protein in EDNRB OE preadipocytes after 48 hr of EPAC1 siRNA treatment. m EDNRB OE preadipocytes with or without EPAC1 knockdown were pretreated with Veh or EDN3 for 3 days, followed by a 12-day adipogenesis. Protein levels in mature adipocytes. n EV or EDNRB OE preadipocytes were pretreated with Veh, 1 μM or 10 μM of PD98059 (PD-1 or PD-10) for 3 days and were differentiated to mature adipocytes. UCP1 and DIO2 mRNA levels in human white adipocytes. n = 3 biological replicates/group in (b–e), (i), (k–n); n = 4 biological replicates/group in (f–h), (j). Data are presented as mean ± SEM. P values were determined using unpaired two-tailed t tests: (l); one-way ANOVA with Tukey’s multiple-comparison test: (b–d), (f–k), (m), (n); two-way ANOVA with Bonferroni’s multiple-comparison test: (e). Source data are provided as a Source Data file. Panel (a) was created with BioRender.com released under a Creative Commons Attribution-NonCommercial-NoDerivs 4.0 International license.