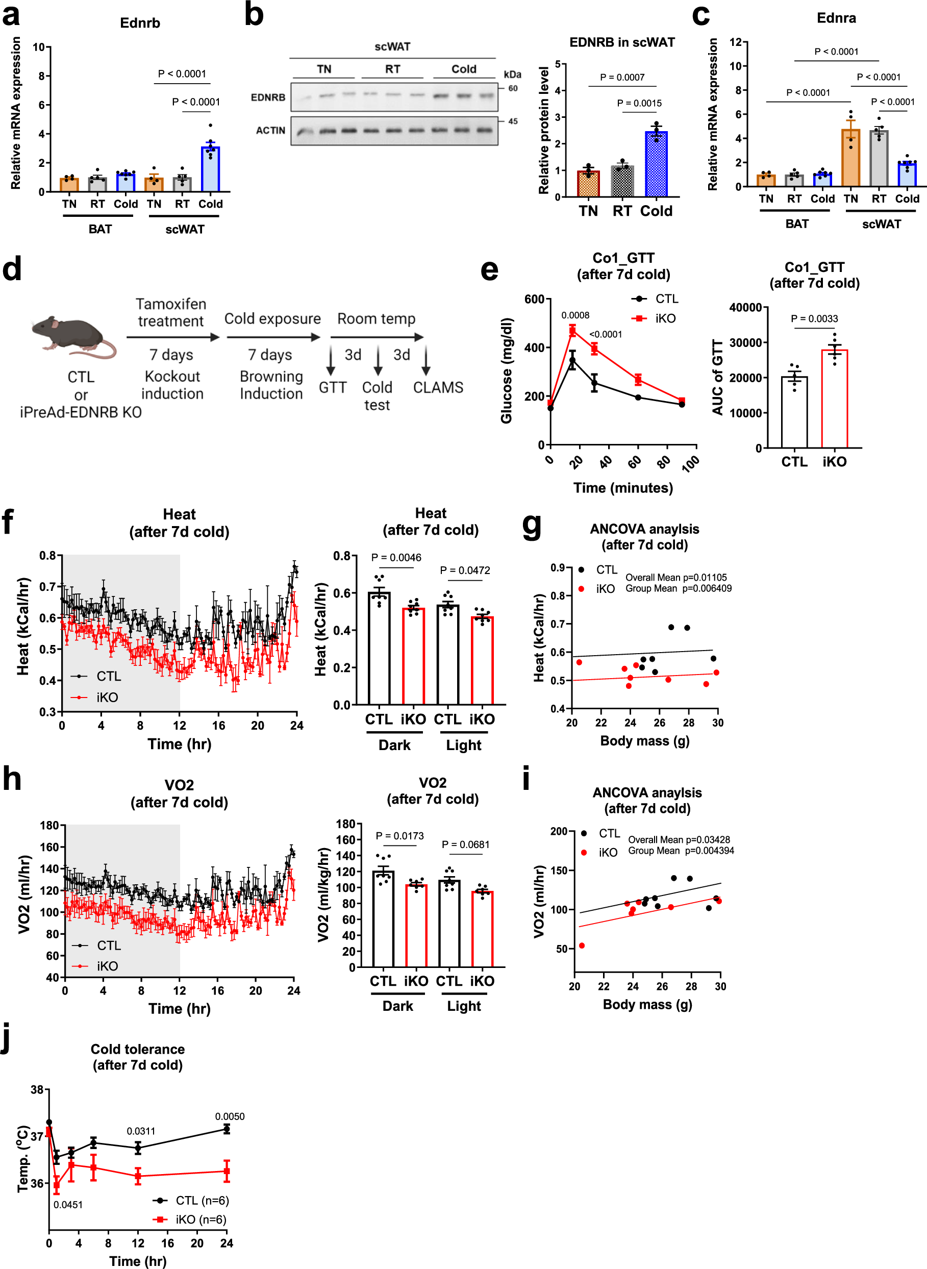
Fig. 3: Loss of EDNRB in adipose progenitor cells causes glucose and cold intolerance in mice.
From: Endothelin 3/EDNRB signaling induces thermogenic differentiation of white adipose tissue

a–c C57BL6/J male mice were housed at thermoneutral temperature (30 °C, TN) or room temperature (22 °C, RT) or cold (5 °C) for 7 days. The Ednrb mRNA (a) EDNRB protein (b) and Ednra mRNA (c) in BAT and scWAT. TN: n = 4; RT: n = 5; Cold: n = 7 in (a) and (c). TN: n = 3; RT: n = 3; Cold: n = 3 in (b). d Schematic of the experimental design. Male mice were intraperitoneally injected by tamoxifen 5 times within 7 days to induce EDNRB KO in PDGFRα+ preadipocytes (iKO) and were then housed at 5 °C for 7 days to trigger thermogenic differentiation in scWAT. After induction of scWAT browning, GTT, cold test and CLAMS were measured. e Glucose levels during glucose tolerance test (GTT) after 7 days of cold exposure. Area under the curve (AUC) of GTT in the right panel. CTL: n = 5, iKO: n = 6. f, g Heat production in mice after 7 days of cold exposure. Quantification results in the right panels (f). ANCOVA analysis of heat production per body weight of mice (g). n = 8 mice/group. h, i VO2 in mice after 7 days of cold exposure. Quantification results in the right panels (h). ANCOVA analysis of VO2 per body weight of mice (i). n = 8 mice/group. j Acute cold test in mice after 7 days of cold exposure. Body temperature measured by a rectal probe in mice during acute cold test. n = 6 mice/group. Data are presented as mean ± SEM. P values were determined using unpaired two-tailed t tests: AUC of GTT in (e); one-way ANOVA with Tukey’s multiple-comparison test: (a–c), (f), (h); two-way ANOVA with Bonferroni’s multiple-comparison test: GTT curve in (e), (j); two-tailed ANCOVA analysis: (g), (i). Source data are provided as a Source Data file. Panel (d) was created with BioRender.com released under a Creative Commons Attribution-NonCommercial-NoDerivs 4.0 International license.