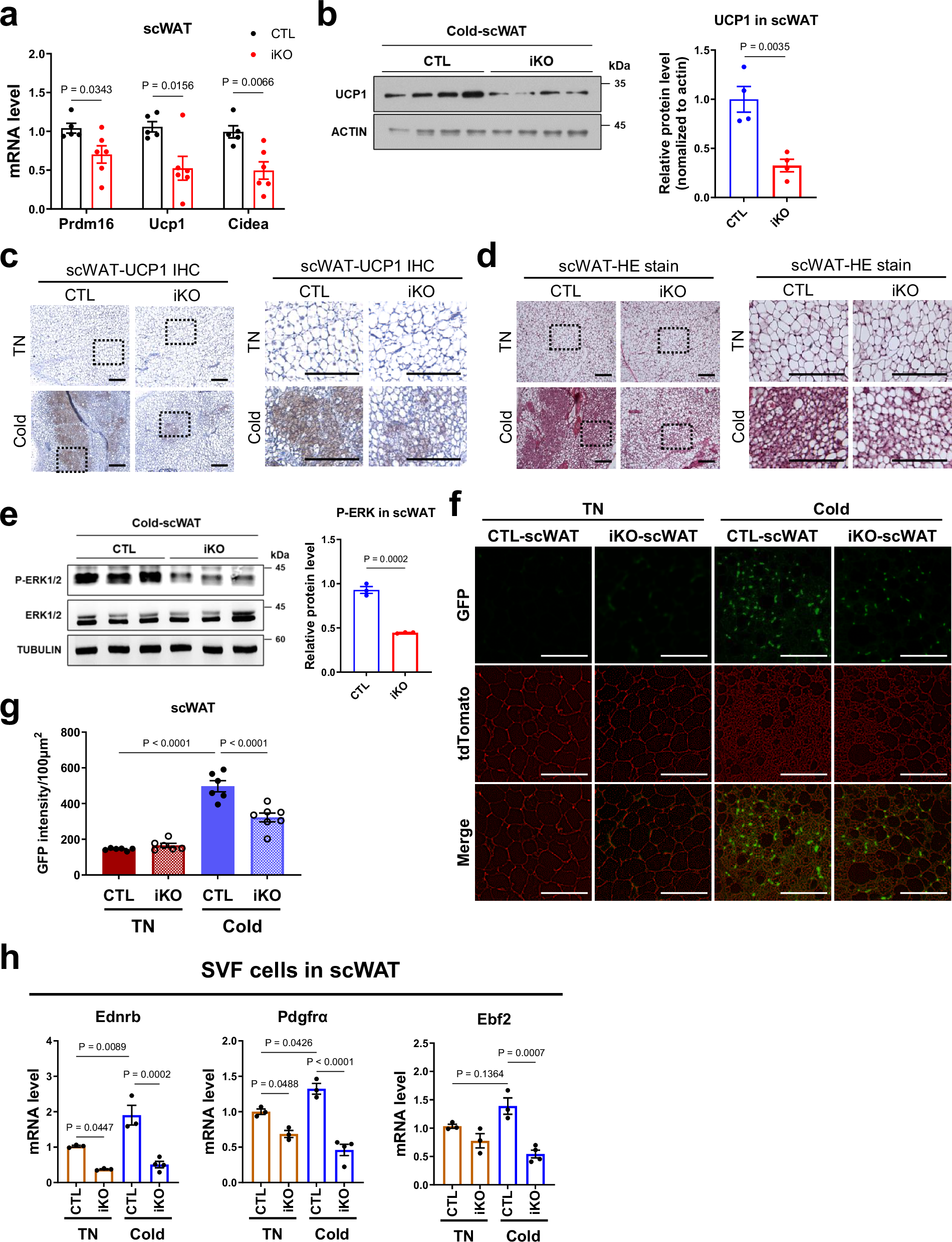
Fig. 4: Loss of EDNRB in adipose progenitor cells impairs cold-induced thermogenic differentiation in scWAT.
From: Endothelin 3/EDNRB signaling induces thermogenic differentiation of white adipose tissue

a, b Male mice were intraperitoneally injected by tamoxifen 5 times within 7 days to induce EDNRB KO in PDGFRα+ preadipocytes (iKO) and were then housed at 5 °C for 7 days. a The mRNA levels of thermogenic genes in scWAT. CTL: n = 5, iKO: n = 6. b The protein levels of UCP1 in scWAT. The quantification of protein bands in right panel. n = 4 mice/group. c, d Control and iKO mice were housed at thermoneutral temperature (30 °C, TN) or cold (5 °C) for 7 days. Images of immunohistochemical stain for UCP1 proteins (UCP1 IHC; c) and HE stain (d) in scWAT. High magnification images were in the right panels. Scale bar=100 μm. Two independent experiments were repeated with similar results, as shown in Supplementary Fig. 7a and 7b. e The phosphorylated ERK and total ERK protein in scWAT of mice after 7 days of cold exposure. The quantification of protein bands in right panel. n = 3 mice/group. f, g PDGFRα+ cell lineage-tracing control and EDNRB iKO mice were housed at thermoneutral temperature (30 °C, TN) or cold (5°C) for 7 days. f The immunofluorescent images from the section of scWAT. Scale bar=100 μm. g Quantification of GFP signal in each section of scWAT. CTL at TN: n = 6, iKO at TN: n = 6, CTL at Cold: n = 6, iKO at Cold: n = 7, 4 slides/mouse. h The mRNA levels of Ednrb, Pdgfrα and Ebf2 in SVF of scWAT from mice housed at TN or cold for 7 days. CTL at TN: n = 3, iKO at TN: n = 3, CTL at Cold: n = 3, iKO at Cold: n = 4. Data are presented as mean ± SEM. P values were determined using unpaired two-tailed t tests: (a), (b), (e); one-way ANOVA with Tukey’s multiple-comparison test: (g), (h). Source data are provided as a Source Data file.