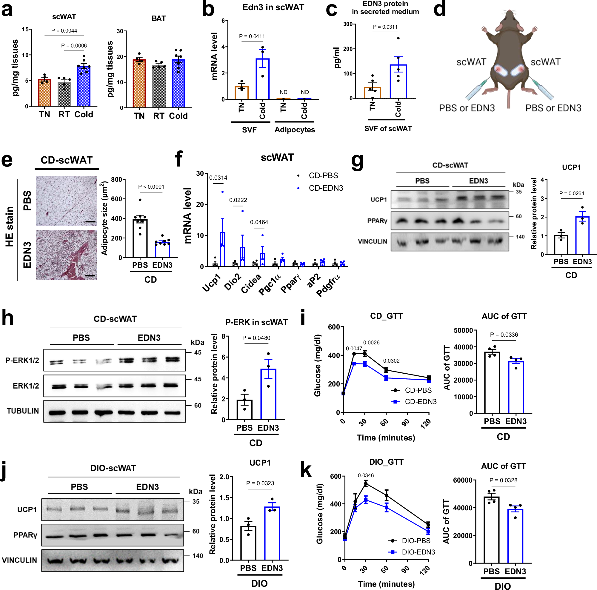
Fig. 6: EDN3-EDNRB signaling promotes thermogenic differentiation of progenitor cells in scWAT and benefits metabolism.
From: Endothelin 3/EDNRB signaling induces thermogenic differentiation of white adipose tissue

a The protein levels of EDN3 in scWAT and BAT of mice housed at thermoneutral temperature (30 °C, TN) or room temperature (22 °C, RT) or cold (5 °C) for 7 days. TN: n = 4; RT: n = 5; Cold: n = 7. b, c Mice were housed at thermoneutral temperature (30 °C, TN) or cold (5 °C) for 7 days. b The SVF cells and adipocytes of scWAT were isolated and Edn3 mRNA was measured. n = 3 mice/group. c The isolated of SVF cells were incubated with DMEM medium for 6 h. The EDN3 protein was measured in the secreted medium. n = 5 mice/group. d Schematic of daily injection of either PBS or EDN3 (10 µg) into scWAT of mice for 7 days. e–i PBS and 10 µg EDN3 were daily injected into scWAT of chow diet-fed mice (CD) for 7 days. e Images of H&E stain in scWAT of mice. The quantification of adipocyte size in the right panel. n = 8 mice/group. 4 slides/mouse. Scale bar= 100 μm. f The mRNA levels of thermogenic genes and adipogenic genes in scWAT of mice. The protein levels of UCP1, PPARγ (g) phosphorylated ERK1/2 and total ERK1/2 (h) in scWAT of mice. The quantification of protein bands in the right panel. n = 3 mice/group. i GTT in mice. AUC of GTT in the right panel. n = 4 mice/group. j, k PBS and 10 µg EDN3 were daily injected into scWAT of DIO mice for 7 days. j The protein levels of UCP1, PPARγ in scWAT of DIO mice. The quantification of protein bands in right panel. n = 3 mice/group. k GTT in mice. AUC of GTT in the right panel. n = 4 mice/group. Data are presented as mean ± SEM. P values were determined using unpaired two-tailed t tests: (b), (c), (e–h), (j), AUC of GTT in (i), (k); one-way ANOVA with Tukey’s multiple-comparison test: (a); two-way ANOVA with Bonferroni’s multiple-comparison test: GTT curve in (i,) (k). Source data are provided as a Source Data file. Panel (d) was created with BioRender.com released under a Creative Commons Attribution-NonCommercial-NoDerivs 4.0 International license.