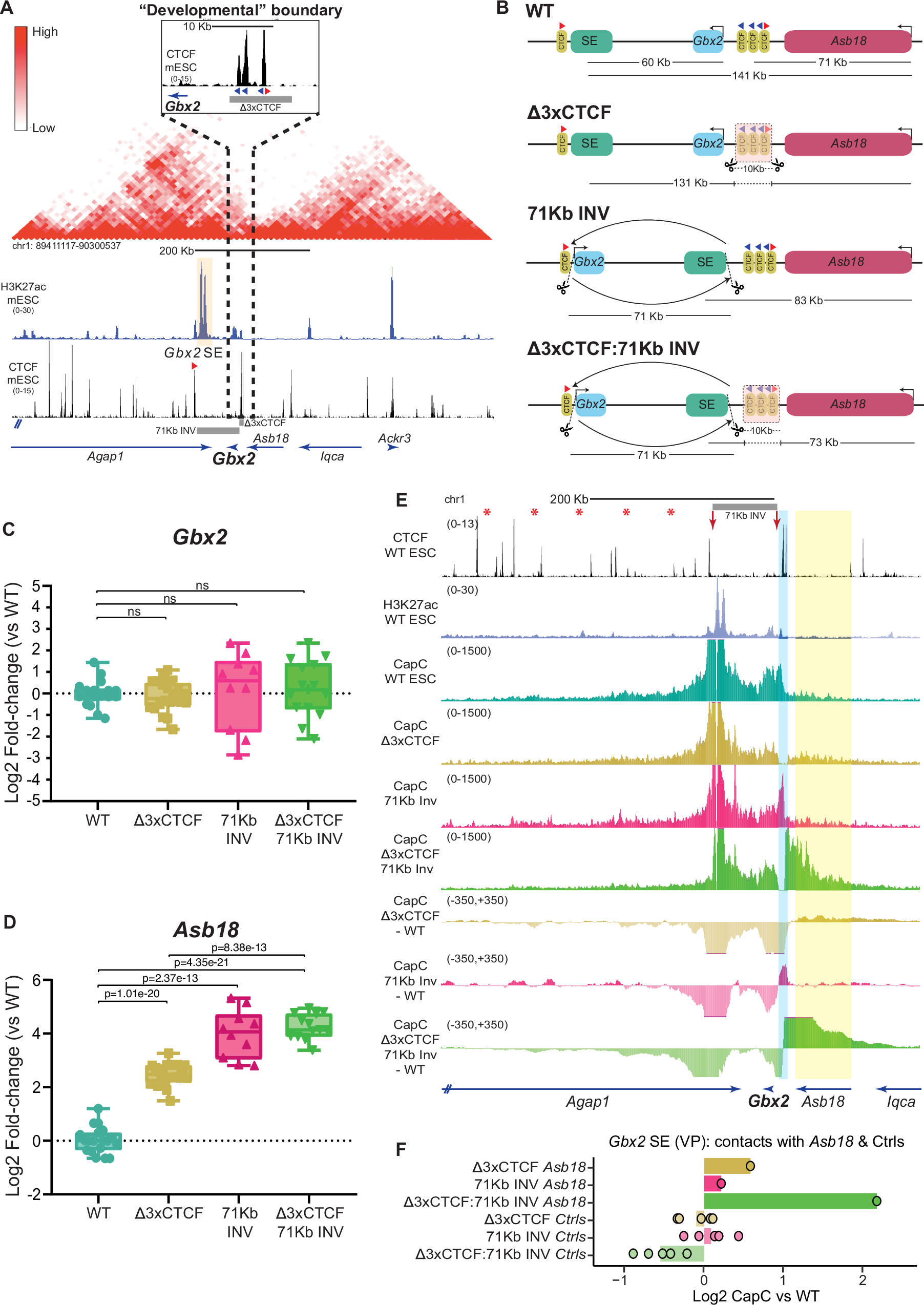
Fig. 3: The positioning of Gbx2 close to its 3′ TAD boundary is not required to sustain its expression in mESC.

A mESC Hi-C data19 shows that Gbx2 and Asb18 are located within neighbouring TADs separated by a cluster of three CTCF sites122. The orientation of key CTCF sites is illustrated with red (sense) and blue (antisense) triangles. B Graphical overview of genomic rearrangements generated in mESC within the Gbx2/Asb18 locus: Δ3XCTCF; 71KbINV and Δ3XCTCF:71KbINV. C, D The expression of Gbx2 and Asb18 was measured by RT–qPCR in ESC that were either WT or homozygous for the genomic re-arrangements described in (B). Gbx2 and Asb18 expression was measured in the following number of biological replicates: WT −18 replicates; Δ3XCTCF −21 replicates using two different clonal lines; 71Kb INV −10 replicates using two different clonal lines; Δ3XCTCF:71Kb INV −14 replicates using two different clonal lines. P-values were calculated using two-sided unpaired t-tests (NS (not significant): fold-change < 2 or p > 0.05). E Capture-C experiments in WT, Δ3XCTCF, 71KbINV and Δ3XCTCF:71KbINV ESC using Gbx2 SE as a viewpoint (VP). Average Capture-C signals of the two replicates performed for each mESC line are shown around the Gbx2/Asb18 locus either individually (upper tracks) or after subtracting the WT Capture-C signals (lower tracks). The TAD boundary containing the three CTCF sites is highlighted in light blue. The red arrows indicate the 71 Kb inversion breakpoints. F The average Capture-C signals shown in (E) were measured within the Asb18 gene (chr1:89952677-90014577 (mm10)) and within five different 30 Kb control regions (Ctrls) located within the Gbx2 TAD (red asterisks in (E) indicate the midpoint of the controls regions (mm10): chr1:89803398-89833398; chr1:89753398-89783398; chr1:89703398-89733398; chr1:89653398-89683398; chr1:89603398-89633398). Capture-C signals are shown for the Δ3XCTCF, 71KbINV and Δ3XCTCF:71KbINV ESC as log2 fold-changes with respect to WT ESC. In (C, D) box plots, the upper and lower parts of the box are the upper and lower quartiles, respectively, the horizontal line that splits the box in two is the median and the upper and lower whiskers indicate the maximum and minimum, respectively. Source RT-qPCR data are provided as a Source Data file.