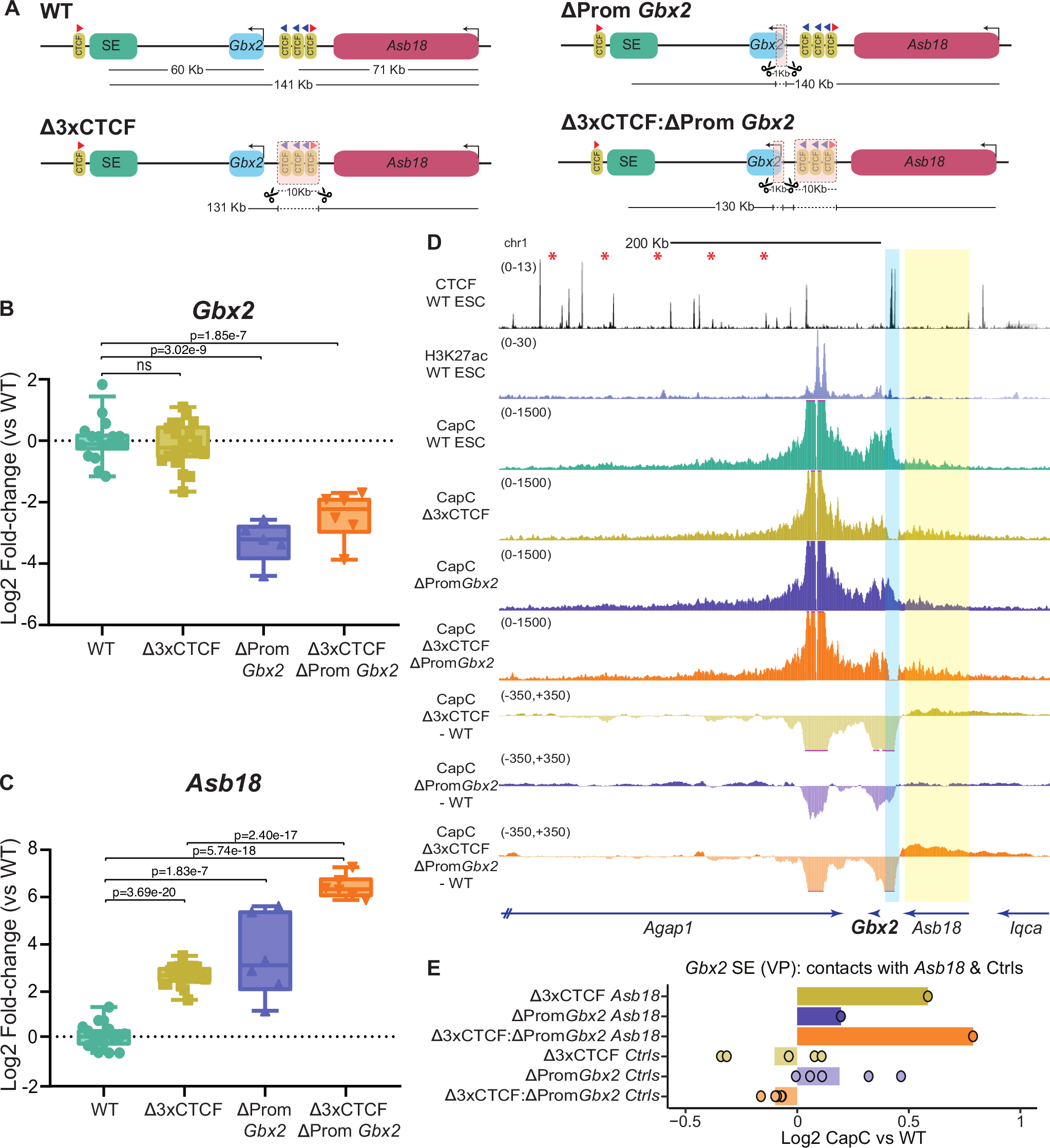
Fig. 4: Gbx2 and the nearby CTCF cluster cooperatively contribute to the regulatory insulator capacity of the nearby TAD boundary.

A Graphical overview of different genomic rearrangements generated in mESC within the Gbx2/Asb18 locus: Δ3XCTCF (same as in Fig. 3B); ΔPromGbx2; Δ3XCTCF:ΔPromGbx2. The expression of Gbx2 (B) and Asb18 (C) was measured by RT–qPCR in ESC that were either WT or homozygous for the genomic re-arrangements described in (A). For each cell line, Gbx2 and Asb18 expression was measured in the following number of biological replicates: WT −18 replicates (same as in Fig. 3C, D); Δ3XCTCF −21 replicates using two different clonal lines (same as in Fig. 3C, D); ΔPromGbx2 -5 replicates for Gbx2 and 6 replicates for Asb18 using two different clonal lines; Δ3XCTCF:ΔPromGbx2 -6 replicates using two different clonal lines. Expression differences among ESC lines were calculated using two-sided unpaired t-tests (NS (not significant): fold-change < 2 or p > 0.05). D Capture-C experiments in WT, Δ3XCTCF, ΔPromGbx2 and Δ3XCTCF:ΔPromGbx2 ESC using the Gbx2 SE as a viewpoint. The average Capture-C signals of the two replicates performed for each mESC line are shown around the Gbx2/Asb18 locus individually (upper tracks) or after subtracting the WT signals (lower tracks). The three CTCF sites deleted within the Gbx2/Asb18 TAD boundary are highlighted in light blue. Capture-C tracks for WT and Δ3XCTCF ESC are the same as in Fig. 3E. E The average Capture-C signals shown in (D) were measured within the Asb18 gene (highlighted in yellow in (D); chr1:89952677-90014577 (mm10) as well as within five different 30 Kb control regions (Ctrls) located within the Gbx2 TAD (red asterisks in (D) indicate the midpoint of the same control regions as in Fig. 3F). Capture-C signals are shown for the Δ3XCTCF, ΔPromGbx2 and Δ3XCTCF:ΔPromGbx2 ESC as log2 fold-changes with respect to WT ESC. In (B, C) box plots, the upper and lower parts of the box are the upper and lower quartiles, respectively, the horizontal line that splits the box in two is the median and the upper and lower whiskers indicate the maximum and minimum, respectively. Source RT-qPCR data are provided as a Source Data file.