Fig. 2: Ultrasound-mediated activation of the engineered calcium-responsive transcription factor.
From: Ultrasound-mediated spatial and temporal control of engineered cells in vivo

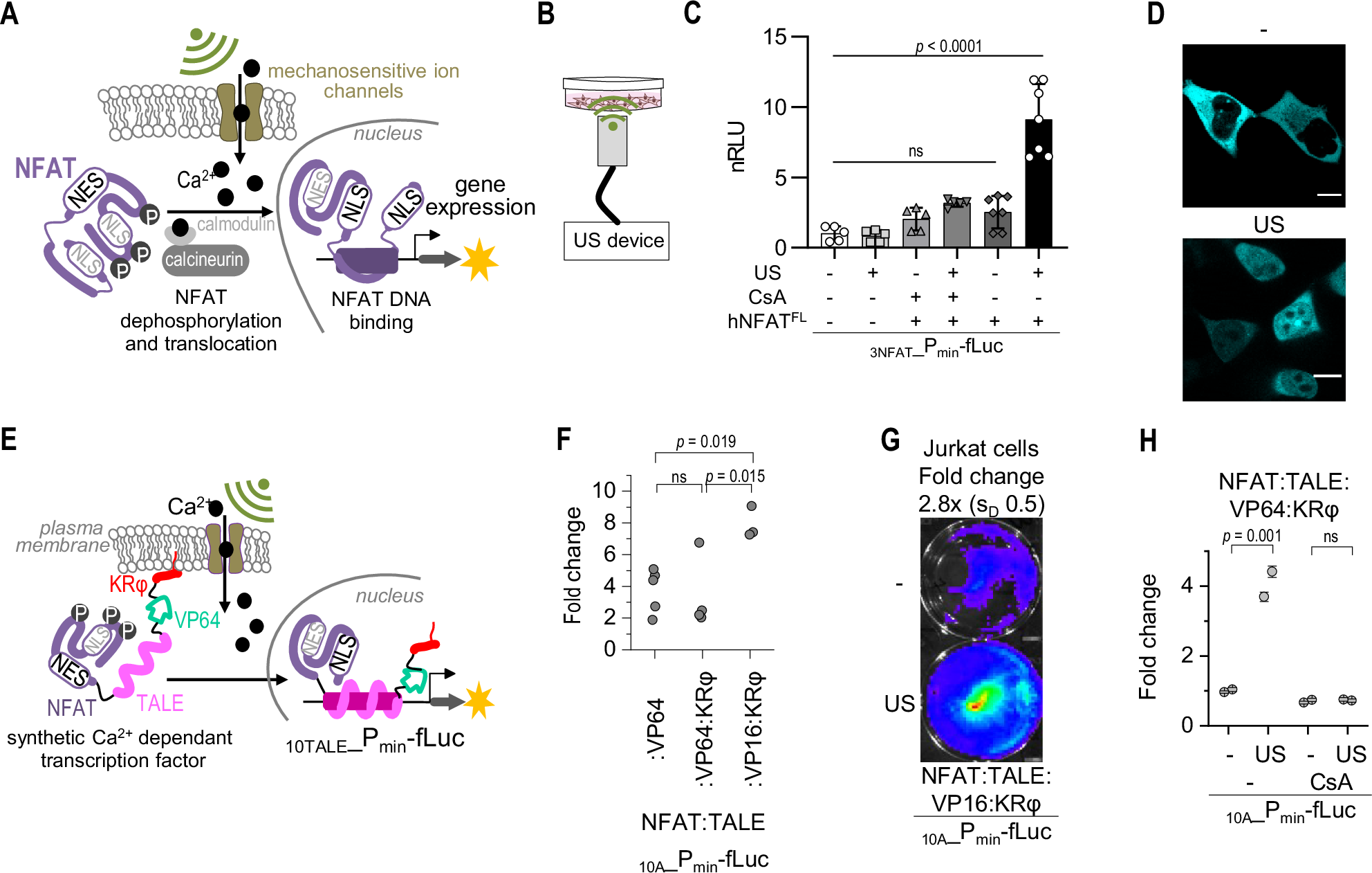
A Scheme of the Ca2+-calmodulin-NFAT signaling pathway activated by ultrasound. Insonation triggers a Ca2+ influx that activates the calmodulin-calcineurin-NFAT pathway, leading to NFAT-regulated gene expression. B Experimental setup for ultrasound stimulation of cultured cells. C Transcriptional activity of NFAT in insonated HEK293 cells, with or without overexpressed hNFATFL and CsA treatment. HEK293 cells transfected with hNFATFL, reporter plasmid 3NFAT_Pmin-fLuc, and phRL-TK (rLuc) were stimulated with ultrasound. Firefly luciferase activity was measured 4 h later. CsA (1 µM) was added 30 minutes before insonation. Bars represent the mean ± SD; n = 5, 5, 5, 5, 7 and 7 biological replicates left to right. D Confocal microscopy images of HEK293 cells transfected with hNFATFL:BFP encoding plasmid (100 ng). Scale bar, 10 μm. Images are representative of three independent experiments. E Scheme of ultrasound-triggered Ca2+-dependent activation and translocation of the engineered NFAT-based transcription factor. Insonation activates reporter gene transcription in (F) HEK293 cells and (G) Jurkat cells. F HEK293 cells were transfected with the CaTF, reporter plasmids 10A_Pmin-fLuc, and phRL-TK (rLuc). Reporter activity was measured 3-4 h after insonation. n = 5, 4, and 3 biological replicates left to right. G Jurkat cells were transiently transfected with NFAT:TALE:VP16:KRφ and reporter plasmid 10A_Pmin-fLucPEST, divided, and one well was insonated. Firefly luciferase activity was measured 3-4 h post-ultrasound stimulation. Images are representative of 2 independent experiments. H Transcriptional activity of engineered CaTF post-ultrasound and +/− CsA treatment. HEK293 cells were stimulated with ultrasound one day after transfection, with or without CsA (1 µM) added 30 min before treatment. Reporter activity was measured 3-4 h post-treatment. Dots represent the mean ± SD; n = 2 biological replicates. C, F, H P-values were calculated with one-way ANOVA with Tukey’s post test. Amounts of transfected plasmids used in experiments (C, F, H) and (G) are listed in Supplementary Tables 3 and 4, respectively. Statistics are depicted in Supplementary Data 1. Source data are provided as a Source Data file. Items in (A, E) adapted from ref. 36 released under Creative Commons Attribution 4.0 International (CC BY 4.0).