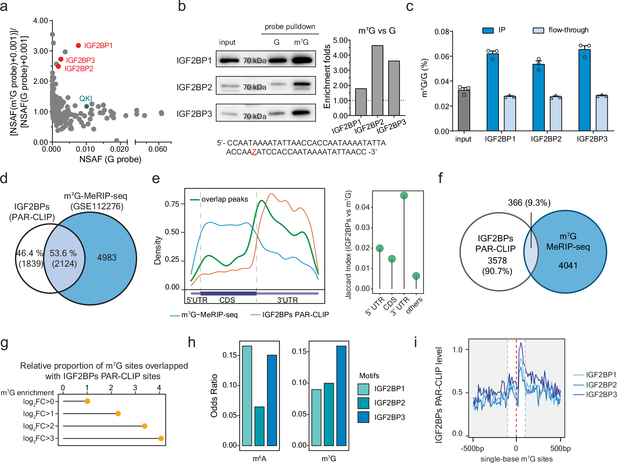
Fig. 2: IGF2BP family proteins bind to mRNA internal m7G.
From: IGF2BP3 promotes mRNA degradation through internal m7G modification

a Protein mass spectrometry results with x-axis showing general binding on unmodified RNA and y-axis showing the binding of m7G over G. To calculate enrichment ratios for proteins identified by only one probe, 0.001 was added to all normalized spectral abundance factor (NSAF). The IGF2BP family proteins are highlighted in red. The reported reader QKI is marked in green. Top-ranked proteins are listed in Supplementary Data 1. b Western blot of HepG2 cell lysate in vitro pulldown using the m7G probe and G probe, respectively, with the estimation of enrichment folds plotted on the right. This experiment was repeated independently twice with similar results. The probe sequence is listed below the blots. c LC-MS/MS quantification of m7G/G levels showing enrichment of m7G after immunoprecipitation using antibodies against IGF2BPs. Mean ± SEM of three independent experiments. d Venn diagram of overlaps of transcripts that were bound by IGF2BPs and modified with m7G. e Left: metagene plot of IGF2BPs binding sites (not overlapped with m7G modified sites) (orange), m7G modified sites (not overlapped with IGF2BPs binding sites) (blue) and their overlapping sites (green). Right: Lollipop plot showing the overlaps between m7G and IGF2BPs quantified using Jaccard Index. f Venn diagram of overlaps of peaks that were bound by IGF2BPs and modified with m7G. g Proportion of m7G sites overlapping with IGF2BPs binding sites. m7G sites were categorized into groups based on m7G enrichment quantified as log2FC(IP/Input). h Enrichment of m6A (left) and m7G (right) with IGF2BP1, IGF2BP2, and IGF2BP3 motifs, respectively, quantified with odds ratio. i Binding intensity of IGF2BP1, IGF2BP2, and IGF2BP3 at m7G sites and their flanking 500 bp, respectively. All source data are provided as a Source Data file.