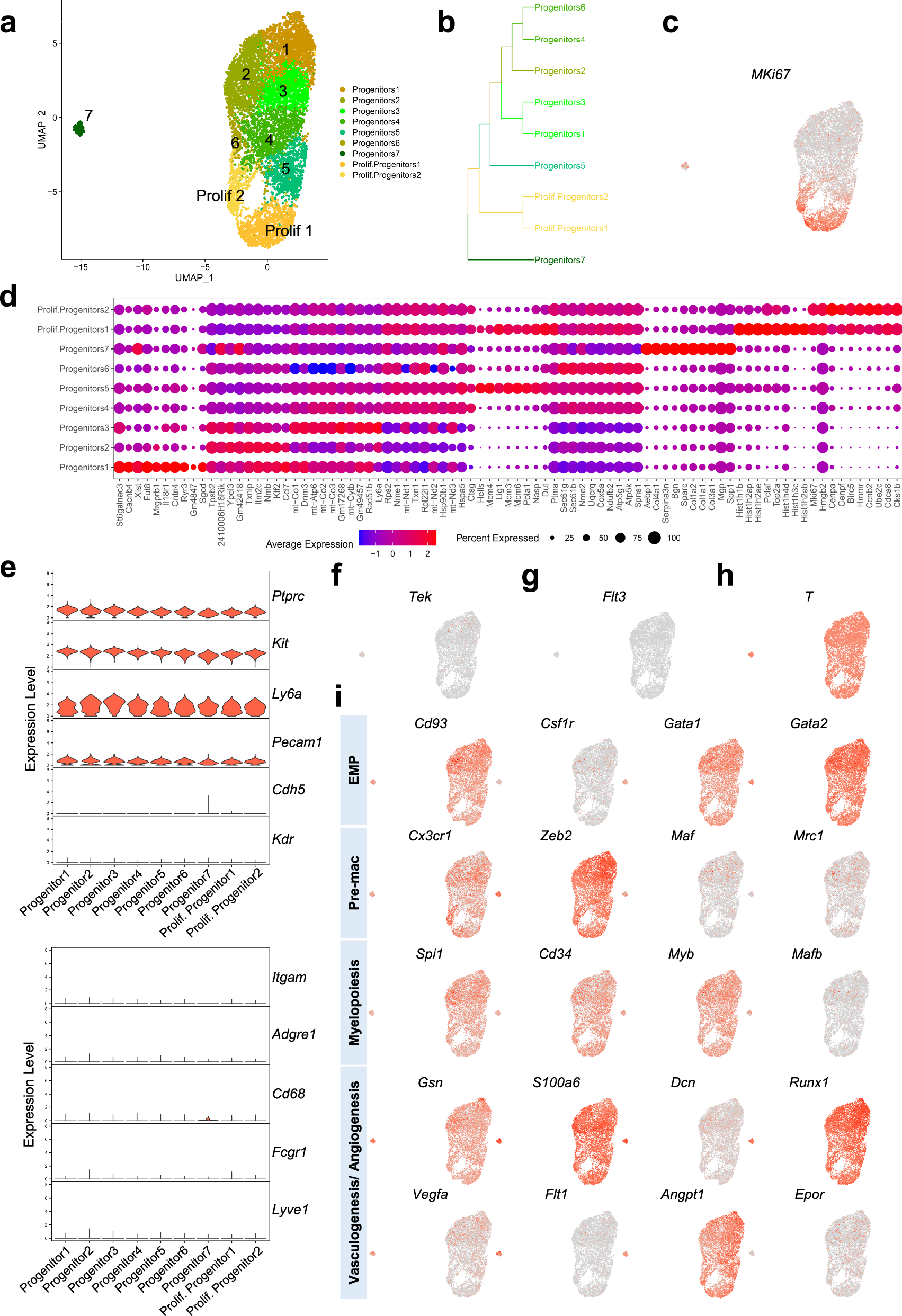
Fig. 6: Aortic CFU-M progenitors exhibit a myelopoietic and vasculogenic transcriptional profile.

Aortic CFU-M progenitors cultured from two adult C57BL/6J mice were pooled and viable cells analyzed by scRNA-seq. a UMAP plot of 7966 cells that passed quality controls colored by cluster assignment. Each dot represents a cell. Cell clusters are colored as indicated. Prolif, proliferative. b Phylogenetic tree shows the hierarchical relationships of assigned clusters. c Expression levels of Mki67 overlaid on the UMAP plot showing cell specificity of expression. Expression levels are shown as log normalized counts. The gray to red gradient represents low to high values. Predominant expression can be seen in the proliferative clusters. d Dot plot shows the top 10 differentially expressed genes in each cluster and relative expression levels of those genes in all clusters. Purple to red gradient represents average expression levels from low to high. Dot size denotes percent cells expressing a gene, as indicated. e Violin plots illustrate cluster-wise expression of the genes corresponding to the key surface markers expressed by progenitors, along with selected mature endothelial (top) and macrophage marker (bottom) genes. f Expression levels of the endothelial gene Tek overlaid on the UMAP plot showing minimal expression. Expression levels of the indicated marker genes for (g) definitive hematopoiesis, (h) hemangioblasts from embryonic mesenchyme, (i) YS EMPs (EMP), pre-macrophages (Pre-mac), myelopoiesis and vasculogenesis/angiogenesis, overlaid on the UMAP plot showing cell specificity of expression. Also see Supplementary Fig. 11.