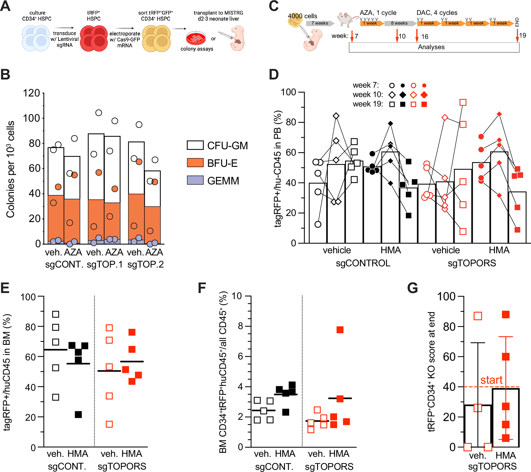
Fig. 3: Targeting TOPORS functionally spares healthy hematopoiesis.

A Workflow for lentiviral stable sgRNA + tagRFP delivery, followed by electroporation of transient Cas9-GFP fusion mRNA into primary CD34+ cord blood-derived HSPCs for target gene editing. B Colony forming capacity of tagRFP-sorted gene-edited CD34+ HSPCs pre-treated with AZA. Bars indicate means of n = 2 experiments using independent cord blood donors. C Workflow for engraftment into MISTRG neonates with tagRFP-sorted gene-edited CD34+ HSPCs, followed by drug-treatment, blood monitoring, and endpoint analysis of the engrafted adults. D Tracking of tagRFP+-frequencies in huCD45+moCD45- cells for each engrafted mouse indicating frequencies (circles) before drug treatment, (diamonds) after one AZA cycle, and (squares) after AZA followed by DAC cycles. Bars indicate means for each treatment group (n = 5 host mice per group). E, F Endpoint bone marrow frequencies for each engrafted mouse, with line for mean (n = 5 host mice per group); (E) % tagRFP+ cells amongst huCD45+moCD45− cells, or (F) % CD34+ tagRFP+ huCD45+ moCD45− cells amongst all CD45+ cells. G Polyclonal indel KO scores generated by ICE algorithm for tagRFP+CD34+huCD45+moCD45- cells sorted from endpoint bone marrows. Bars: means ± SD (n = 5 host mice per group). Dashed line: Polyclonal indel KO score generated by ICE algorithm for day of engraftment (n = 1 pool of donor cells). Source data are provided as a Source Data file. Panels A and C created with BioRender.com released under a Creative Commons Attribution-Non Commercial-No Derivs 4.0 International license.