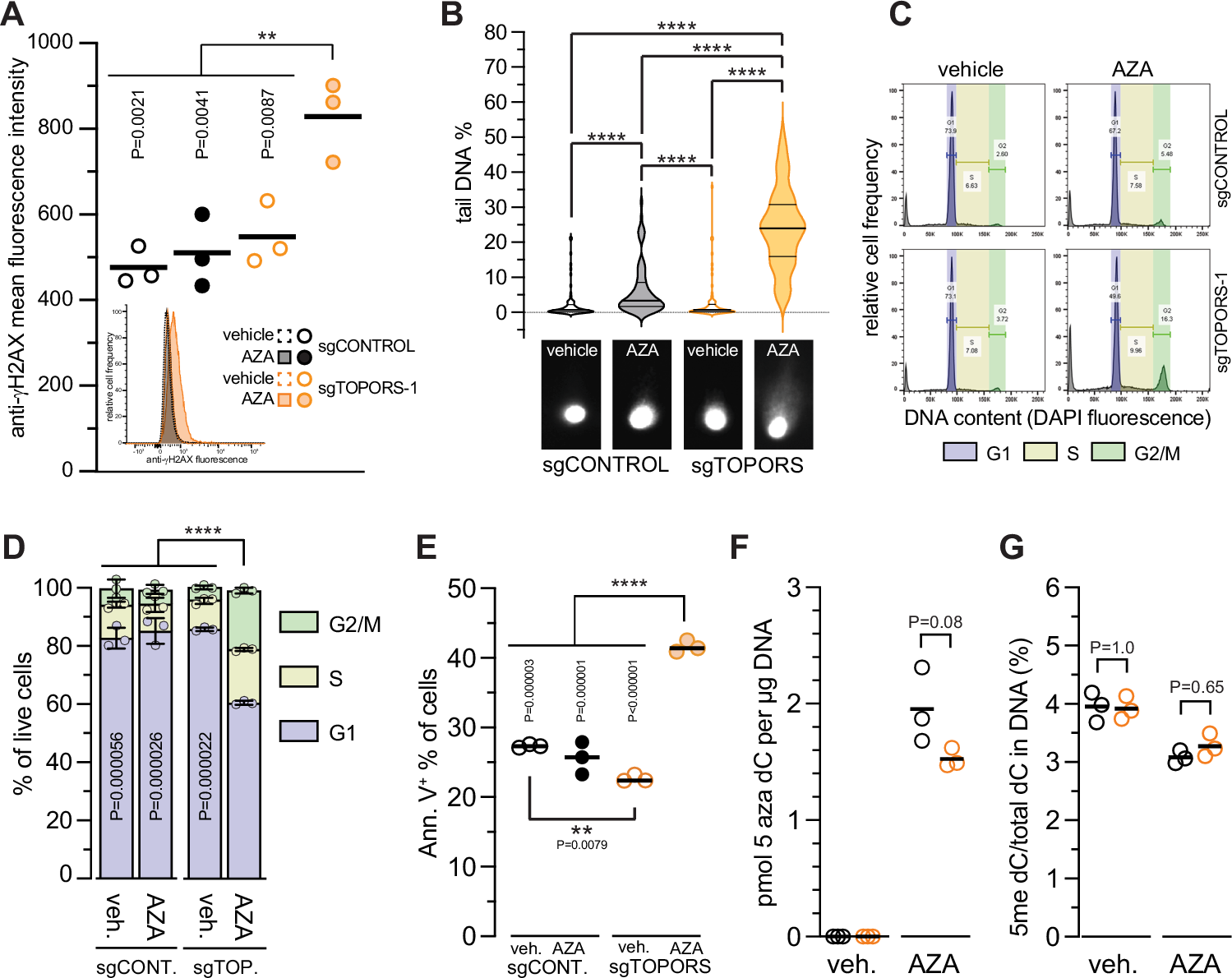
Fig. 4: Targeting TOPORS sensitizes leukemic cells to HMAs via defective DDR.

A Mean fluorescence intensity of anti-γH2AX staining by FACS of fixed/permeabilized gene-edited MDS-L cells treated daily with 0.3 μM AZA for 4 days. **Adjusted P value < 0.01 by Kruskal-Wallis test, n = 3 biological replicates; P > 0.05 comparisons not shown. Inset: FACS data representing the middle data point for each treatment. B Detection of DNA breaks by comet assay in gene-edited MDS-L cells treated with 0.3 μM AZA as for A. ****Adjusted P values from Kruskal-Wallis test, n = 75 cells per group; P > 0.05 are not shown. C Example DNA content profiles determined by DAPI staining of gene-edited MDS-L cells treated with 0.3 μM AZA. D Stacked histograms showing mean ± SD from biological triplicates of C; ***Adjusted P values are for fraction in G1 by Tukey’s one-way ANOVA; P > 0.05 comparisons not shown. E Proportion of apoptotic cells determined by Annexin/PI staining in gene-edited MDS-L cells treated with 0.3 μM AZA or vehicle. Adjusted P values are from Tukey’s one-way ANOVA, n = 3 biological replicates; P > 0.05 comparisons not shown. F Incorporation of 5 aza-dC, and (G) methylation at dC, in genomic DNA (both determined by LC-MS) in polyclonally gene-edited MDS-L cells exposed to 0.3 µM AZA daily as for A. Adjusted P > 0.05 for the selected pairwise comparisons by Tukey’s two-way ANOVA, n = 3 technical replicate cultures. Each experiment was performed once. Source data are provided as a Source Data file.