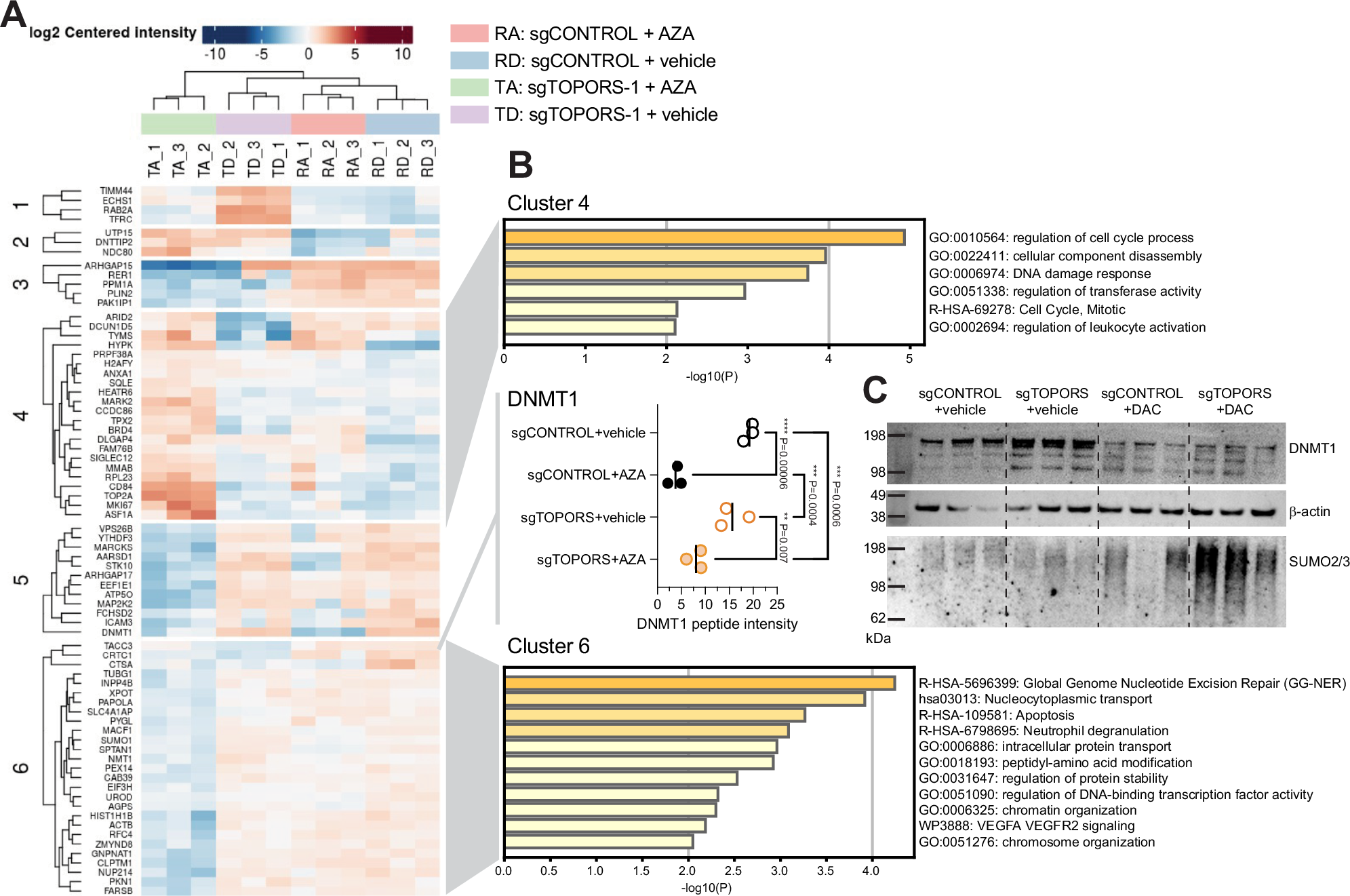
Fig. 6: Nuclear proteomics reveals a depletion of global nucleotide excision repair factors in AZA-treated TOPORS-edited MDS-L cells.

A Heatmap of unsupervised hierarchical clustering of 73 proteins that were significantly differentially abundant across all nuclear extracts from triplicate cultures of polyclonally gene-edited MDS-L cells treated daily with 0.3 µM AZA or vehicle for 4 days; n = 3 biological replicate cultures per condition. B Overrepresentation pathway analysis of proteins enriched or depleted in (top) cluster 4 and (bottom) cluster 6. (middle) Normalized total spectra (Scaffold 5.3.2) for DNMT1 peptides detected in each replicate. Adjusted P values by Tukey’s one-way ANOVA, n = 3 biological replicate cultures per condition; P > 0.05 comparisons not shown. C Sequential detection in western blot of (top) DNMT1, then (middle) β-actin, then (bottom) SUMO2/3 in 10 µg nuclear proteins from gene-edited MOLM-13 cells treated with 42 nM DAC or vehicle daily in technical triplicate cultures for 3 days. The experiment was perfomed once. Source data are provided as a Source Data file.