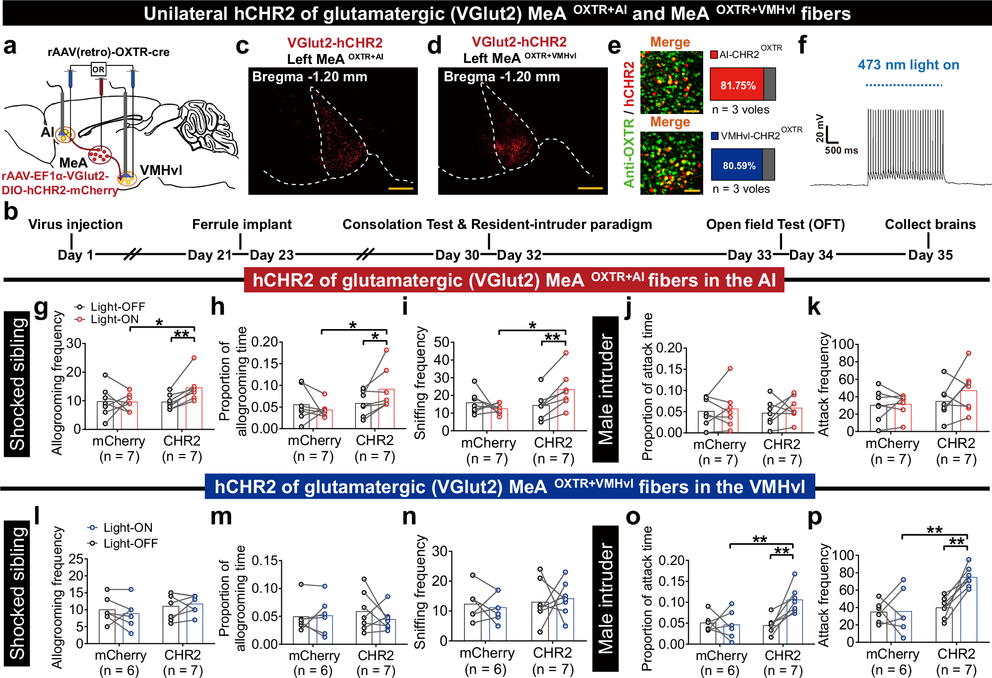
Fig. 10: Effects of optogenetic activation of glutamatergic MeAOXTR+AI and MeAOXTR+VMHvl fibers on consolation and aggression.

a, b Virus regimen (adapted from The Mouse Brain in Stereotaxic Coordinates by Paxinos and Franklin, a) and schedule (b) for optogenetic activation of the glutamatergic (VGlut2) fibers of the MeAOXTR+AI and MeAOXTR+VMHvl. c, d Images of VGlut2-hCHR2 expression (mCherry, red) in MeAOXTR+AI and MeAOXTR+VMHvl. Scale bars, 500 μm. 7 independent repetitions with similar results in (c) and (d). e Representative overlapped images of VGlut2-hCHR2 somata (mCherry) and anti-OXTR (AF488, green) cells. Scale bars, 50 μm. n = 3 voles/group. f Representative traces from electrophysiological recordings showing photoactivation of the glutamatergic MeAOXTR+AI or MeAOXTR+VMHvl somata. g–k Comparison of allogrooming and sniffing siblings, and of attacking intruders between the AI-retro VGlut2-CHR2 and VGlut2-mCherry groups. n (mCherry) = 7 voles; n (CHR2) = 7 voles. Allogrooming frequency: CHR2-Light OFF versus CHR2-Light ON, p = 0.0041; mCherry-Light ON versus CHR2-Light ON, p = 0.0406; Allogrooming time proportion: CHR2-Light OFF versus CHR2-Light ON, p = 0.038; mCherry-Light ON versus CHR2-Light ON, p = 0.032; Sniffing frequency: CHR2-Light OFF versus CHR2-Light ON, p = 0.006; mCherry-Light ON versus CHR2-Light ON, p = 0.025. l–p Comparison of allogrooming and sniffing siblings, and of attacking intruders between the VMHvl-retro VGlut2-CHR2 and VGlut2-mCherry groups. n (mCherry) = 6 voles, n (CHR2) = 7 voles. Attack time proportion: CHR2-Light OFF versus CHR2-Light ON, p = 0.003; mCherry-Light ON versus CHR2-Light ON, p = 0.008; Attack frequency: CHR2-Light OFF versus CHR2-Light ON, p = 0.002; mCherry-Light ON versus CHR2-Light ON, p = 0.004. Data was analyzed by repeated measure two-way ANOVA with Sidak’s multiple comparison test (g–p). ***p < 0.001, **p < 0.01, *p < 0.05. Data are presented as the means +/− SEM. Statistical details are presented in the Supplementary Data 1 file. Source data are provided as a Source Data file. VGlut2 vesicular glutamate transporter 2.