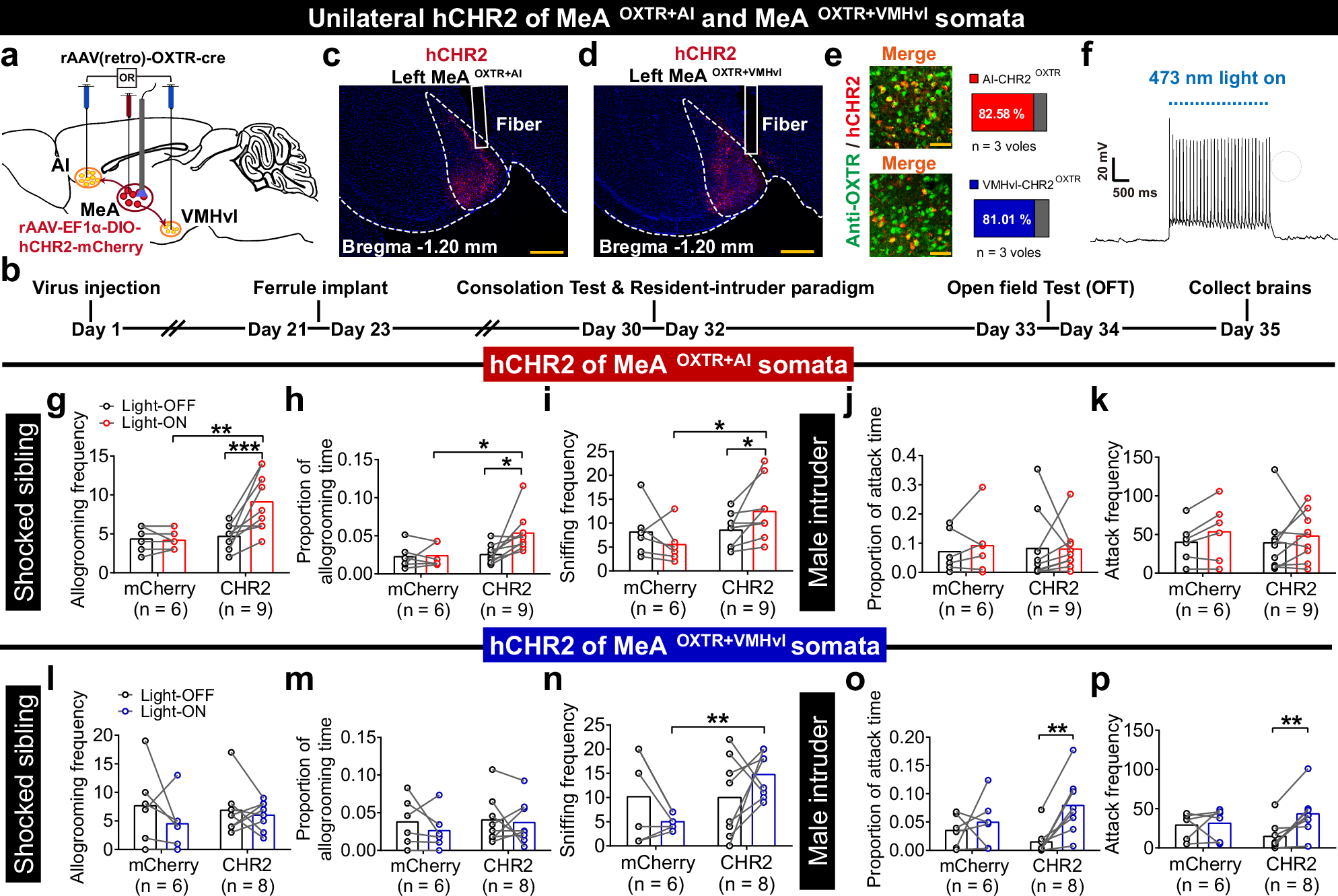
Fig. 6: Effects of optogenetic activation of MeAOXTR+AI and MeAOXTR+VMHvl somata on consolation and aggression.

a, b Virus regimen (adapted from The Mouse Brain in Stereotaxic Coordinates by Paxinos and Franklin, a) and schedule (b) for optogenetic activation of the somata. c, d Images of OXTR-hCHR2 expression (mCherry, red) in the MeAOXTR+AI and MeAOXTR+VMHvl (scale bars, 500 μm). 9 and 8 independent repetitions with similar results in (c) and (d). e Overlapped images of hCHR2 (mCherry) and anti-OXTR (AF488, green) cells in the MeAOXTR+AI and MeAOXTR+VMHvl (scale bars, 50 μm). n = 3 voles/group. f Representative trace from electrophysiological recordings showing photoactivation of the MeAOXTR+AI or MeAOXTR+VMHvl soma. g–k Comparison of allogrooming and sniffing siblings, and of attacking intruders between the AI-retro CHR2 and mCherry groups. n (mCherry) = 6 voles; n (CHR2) = 9 voles. Allogrooming frequency: CHR2-Light OFF versus CHR2-Light ON, p < 0.001; mCherry-Light ON versus CHR2-Light ON, p = 0.008; Allogrooming time proportion: CHR2-Light OFF versus CHR2-Light ON, p = 0.026; mCherry-Light ON versus CHR2-Light ON, p = 0.026; sniffing frequency: CHR2-Light OFF versus CHR2-Light ON, p = 0.040; mCherry-Light ON versus CHR2-Light ON, p = 0.027. l–p Comparison of allogrooming and sniffing siblings, and of attacking intruders between the VMHvl-retro CHR2 and mCherry groups. n (mCherry) = 6 voles, n (CHR2) = 8 voles. Sniffing frequency: mCherry-Light ON versus CHR2-Light ON, p < 0.001; attack time proportion: CHR2-Light OFF versus CHR2-Light ON, p = 0.002; attack frequency: CHR2-Light OFF versus CHR2-Light ON, p = 0.002. Data was analyzed by repeated measure two-way ANOVA with Sidak’s multiple comparison test (g–p). ***p < 0.001, **p < 0.01, *p < 0.05. Data are presented as the means +/− SEM. Statistical details are presented in Supplementary Data. 1 file. Source data are provided as a Source Data file.