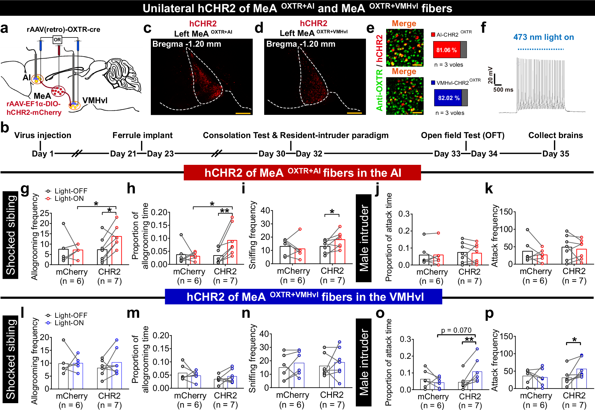
Fig. 7: Effects of optogenetic activation of MeAOXTR+AI and MeAOXTR+VMHvl fibers on consolation and aggression.

a, b Virus regimen (adapted from The Mouse Brain in Stereotaxic Coordinates by Paxinos and Franklin, a) and schedule (b) for optogenetic activation of the fibers. c, d Images of OXTR-hCHR2 expression (mCherry, red) in MeAOXTR+AI and MeAOXTR+VMHvl (scale bars, 500 μm). 7 independent repetitions with similar results in (c) and (d). e Overlapped images of hCHR2 (mCherry) and anti-OXTR (AF488, green) cells in the MeAOXTR+AI and MeAOXTR+VMHvl (scale bars, 50 μm). n = 3 voles/group. f Representative traces from electrophysiological recordings showing photoactivation of the MeAOXTR+AI or MeAOXTR+VMHvl somata. g–k Comparison of allogrooming and sniffing siblings, and of attacking intruders between the AI-retro CHR2 and mCherry groups. n (mCherry) = 6 voles; n (CHR2) = 7 voles. In g–k, allogrooming frequency: CHR2-Light OFF versus CHR2-Light ON, p = 0.0195; mCherry-Light ON versus CHR2-Light ON, p = 0.0158; allogrooming time proportion: CHR2-Light OFF versus CHR2-Light ON, p = 0.004; mCherry-Light ON versus CHR2-Light ON, p = 0.031; sniffing frequency: CHR2-Light OFF versus CHR2-Light ON, p = 0.0375. l–p Comparison of allogrooming and sniffing siblings, and of attacking intruders between the VMHvl-retro CHR2 and mCherry groups. n (mCherry) = 6 voles, n (CHR2) = 7 voles. In l–p, attack time proportion: CHR2-Light OFF versus CHR2-Light ON, p = 0.006; attack frequency: CHR2-Light OFF versus CHR2-Light ON, p = 0.0321. Data was analyzed by Repeated measure two-way ANOVA with Sidak’s multiple comparison test (g–p). ***p < 0.001, **p < 0.01, *p < 0.05. Data are presented as the means +/− SEM. Statistical details are presented in Supplementary Data. 1 file. Source data are provided as a Source Data file.