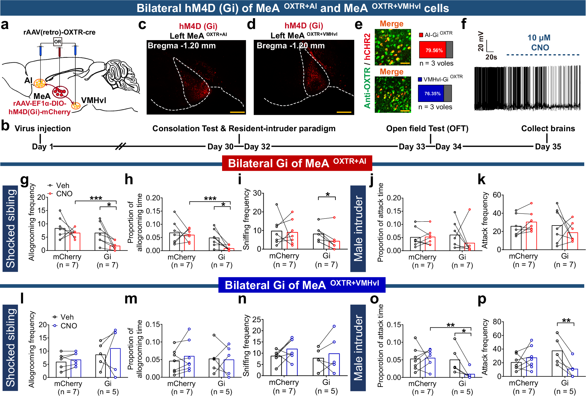
Fig. 8: Effects of pharmacogenetic inhibition of the MeAOXTR+AI and MeAOXTR+VMHvl on consolation and aggression.

a, b Virus regimen (adapted from The Mouse Brain in Stereotaxic Coordinates by Paxinos and Franklin, a) and schedule (b) for pharmacogenetic inhibition of the MeAOXTR+AI and MeAOXTR+VMHvl. c, d Images of OXTR-hM4D(Gi)-mCherry (red) expression in the MeAOXTR+AI (c) and MeAOXTR+VMHvl (d). Scale bars, 500 μm. 7 independent repetitions with similar results in (c) and (d). e Overlapped images of OXTR-Gi-mCherry and anti-OXTR (AF488, green) in the MeAOXTR+AI and MeAOXTR+VMHvl (scale bars, 50 μm). n = 3 voles/group. f Representative traces from pharmacogenetic inhibition of the MeAOXTR+AI or MeAOXTR+VMHvl. g–k, l–p Comparison of allogrooming and sniffing siblings, and of attacking intruders between the Gi and mCherry groups in the MeAOXTR+AI (g–k) and MeAOXTR+VMHvl (l–p). n (mCherry) = 7 voles, n (Gi) = 7 voles in (g–k). n (mCherry) = 7 voles, n (Gi) = 5 voles in l–p. In g–k, allogrooming frequency: Gi-saline versus Gi-CNO, p = 0.0243; mCherry-CNO versus Gi-CNO, p < 0.001; allogrooming time proportion: Gi-saline versus Gi-CNO, p = 0.020; mCherry-CNO versus Gi-CNO, p < 0.001; sniffing frequency: Gi-saline versus Gi-CNO, p = 0.015. In l–p, attack time proportion: Gi-saline versus Gi-CNO, p = 0.0327; mCherry-CNO versus Gi-CNO, p = 0.008; attack frequency: Gi-saline versus Gi-CNO, p = 0.003; mCherry-CNO versus Gi-CNO, p = 0.098. Data was analyzed by Repeated measure two-way ANOVA with Sidak’s multiple comparison test (g–p). ***p < 0.001, **p < 0.01, *p < 0.05. Data are presented as the means +/− SEM. Statistical details are presented in Supplementary Data. 1 file. Source data are provided as a Source Data file. Veh Vehicle (saline), CNO clozapine N-oxide.