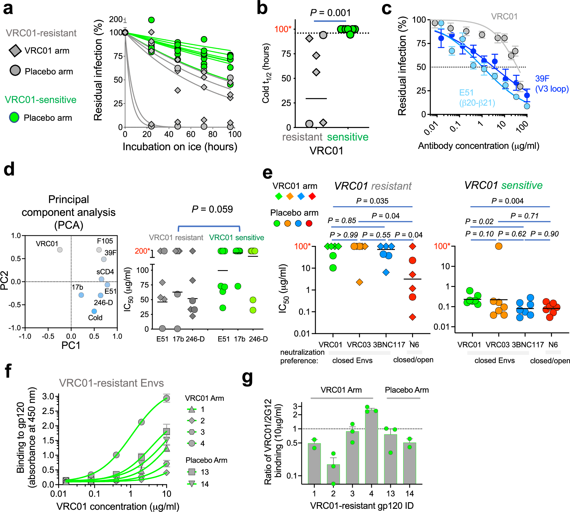
Fig. 5: Analysis of HIV-1 Envs isolated from the antibody mediated prevention (AMP) trial (HVTN 704).

a Sensitivity to cold exposure of VRC01-resistant Envs, isolated from the VRC01 or placebo arms, and of VRC01-sensitive Envs, isolated from the placebo arm. b Statistical analysis of difference between cold sensitivity of VRC01-resistant and VRC01-sensitive Envs. We compared half-life on ice after fitting zero-order decay curves to the residual infection data (from a). Dotted line, maximal experimental time (96 h) tested. c Sensitivity of single VRC01-resistant Envs (H704_1835_150_RE_p002s_2484A) to VRC01 and internal-epitope antibodies. d Left - PCA of 6 VRC01-resistant and 7 VRC01-sensitive Envs clustered VRC01 sensitivity opposite to E51, 17b, 246-D and cold sensitivities. All Envs were resistant to 19b and 697-30D and thus these antibodies were not included. Right - statistical analysis of the difference between the sensitivity of VRC01-resistant and VRC01-sensitive Envs to 3 Abs (E51, 17b, and 246-D) identified by PCA. IC50s were calculated from dose-response curves and no differences were identified for all other Env ligands or for comparison of VRC01-resistant and VRC01-sensitive for each antibody separately (Supplementary Fig. 14). e Sensitivity of VRC01-resistant (left) and VRC01-sensitive (right) Envs to CD4bs bnAbs. f Binding of VRC01 to soluble AMP gp120s measured by ELISA. g 2G12-normalized VRC01 binding to AMP gp120s. t1/2 or IC50 values higher than the maximal time/concentration tested (96 h (b), 100 µg/ml (d) and 50 µg/ml (e)) were set to an arbitrary 100 h (b), 200 µg/ml (d) and 100 µg/ml concentrations (e), which are labeled (red letters and asterisks) on the Y-axis. In (b, d, e), P is two-tailed P value of Mann–Whitney U test. Data are mean values (a, d); mean ± s.e.m. (c, f, g); calculated half-life on ice (b); or fitted IC50 values (e); n = 2–4 (a, b), 3 (c), or 2–5 (d, e, f, g) independent experiments, each performed with 2–4 replicates. Source data are provided as a Source Data file.