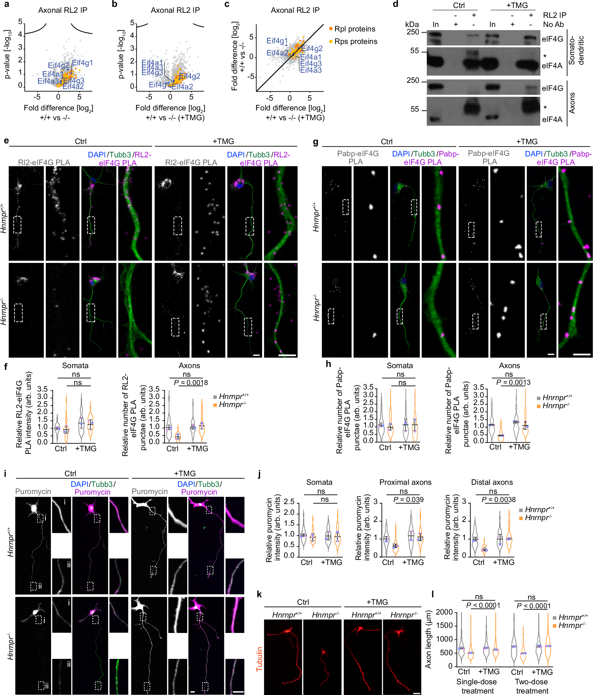
Fig. 8: hnRNP R promotes Ogt-mediated O-GlcNAcylation of eIF4G.
From: hnRNP R promotes O-GlcNAcylation of eIF4G and facilitates axonal protein synthesis

a Volcano plots showing differential enrichment of O-GlcNAcylated proteins obtained by RL2 immunoprecipitation from three biological replicates of axonal lysates of Hnrnpr−/− compared to +/+ motoneurons cultured in microfluidic chambers. b Volcano plots showing differential enrichment of O-GlcNAcylated proteins from three biological replicates of axonal lysates of thiamet G (TMG)-treated Hnrnpr−/− motoneurons compared to +/+ motoneurons cultured in microfluidic chambers. c Scatter plot of fold differences from (a) and (b). d Immunoblot analysis of eIF4G and eIF4A co-immunoprecipitated by RL2 antibody from somatodendritic and axonal lysates of motoneurons treated with DMSO (Ctrl) or TMG. Asterisks mark antibody heavy chain. The immunoblots are representative of three biological replicates. e Representative images of RL2-eIF4G PLA signal in cultured DIV 6 Hnrnpr−/− and +/+ motoneurons treated with DMSO (Ctrl) or TMG. Scale bars, 10 µm and 5 µm (magnified areas). f SuperPlots of the relative RL2-eIF4G PLA signal intensity in somata and number of punctae in 50 µm of axons of cultured DIV 6 Hnrnpr−/− and +/+ motoneurons treated with DMSO (Ctrl) or TMG. Ctrl: Hnrnpr+/+, n = 29; Hnrnpr−/−, n = 31 motoneurons; TMG: Hnrnpr+/+, n = 35; Hnrnpr−/−, n = 37 motoneurons. g Representative images of Pabp-eIF4G PLA signal in cultured DIV 6 Hnrnpr−/− and +/+ motoneurons treated with DMSO (Ctrl) or TMG. Scale bars, 10 µm and 5 µm (magnified areas). h SuperPlots of the relative number of Pabp-eIF4G PLA punctae in somata and 50 µm of axons of cultured DIV 6 Hnrnpr−/− and +/+ motoneurons treated with DMSO (Ctrl) or TMG. Ctrl: Hnrnpr+/+, n = 48; Hnrnpr−/−, n = 54 motoneurons; TMG: Hnrnpr+/+, n = 52; Hnrnpr−/−, n = 50 motoneurons. i Representative images of puromycin immunostaining in cultured DIV 6 Hnrnpr−/− and +/+ motoneurons treated with DMSO (Ctrl) or TMG. Scale bars, 10 µm and 5 µm (magnified areas). j SuperPlots of the relative puromycin immunosignal intensity in somata and axons of cultured DIV 6 Hnrnpr−/− and +/+ motoneurons treated with DMSO (Ctrl) or TMG. Ctrl: Hnrnpr+/+, n = 36; Hnrnpr−/−, n = 33 motoneurons. TMG: Hnrnpr+/+, n = 33; Hnrnpr−/−, n = 35 motoneurons. k Morphology of cultured motoneurons from Hnrnpr−/− and +/+ mice treated with DMSO (Ctrl) or TMG immunostained with an antibody against tau. Scale bar, 50 µm. l SuperPlots of axon lengths of cultured Hnrnpr−/− and +/+ motoneurons treated with a single dose for 24 h or two doses for 48 h of DMSO (Ctrl) or TMG. Single dose; Ctrl: Hnrnpr+/+, n = 208; Hnrnpr−/−, n = 202 motoneurons. TMG: Hnrnpr+/+, n = 234; Hnrnpr−/−, n = 172 motoneurons. Two doses; Ctrl: Hnrnpr+/+, n = 210; Hnrnpr−/−, n = 217 motoneurons. TMG: Hnrnpr+/+, n = 185; Hnrnpr−/−, n = 159 motoneurons. For f, h, j, l statistical analysis was performed using a two-way ANOVA with Tukey’s multiple comparisons test. Data are mean ± s.d. of three biological replicates. Source data are provided as a Source Data file.