Fig. 9: hnRNP R mutant mice display motor deficits.
From: hnRNP R promotes O-GlcNAcylation of eIF4G and facilitates axonal protein synthesis

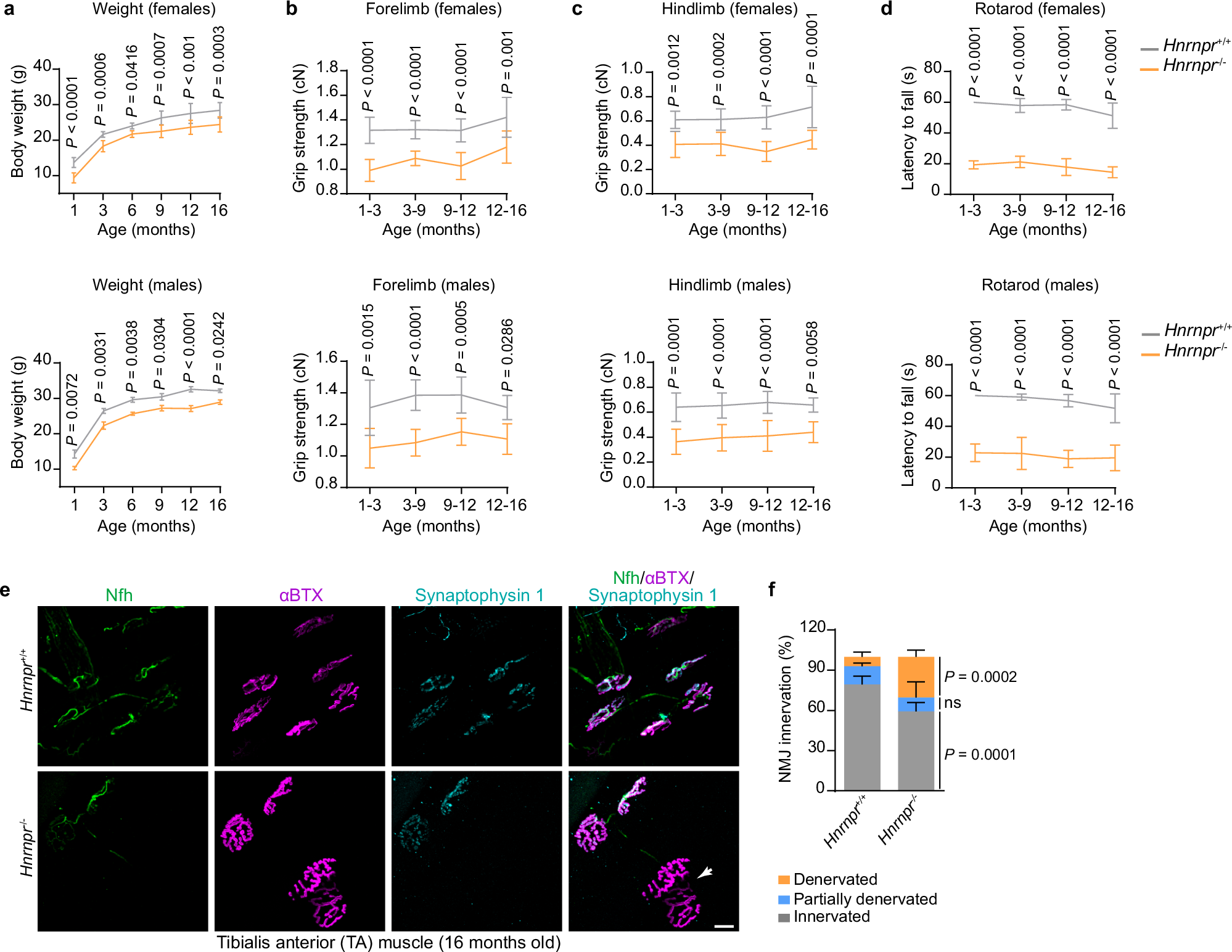
a–d Body weight (a), grip strength of forelimbs (b) and hindlimbs (c) and RotaRod performance (d) of female and male Hnrnpr−/− and +/+ mice. Statistical analysis was performed using a two-way ANOVA with Sidak’s multiple comparisons test. Data are mean ± s.d of n = 9/9 mice per Hnrnpr+/+/Hnrnpr−/− for females and n = 9/7 mice per Hnrnpr+/+/Hnrnpr−/− for males. e, Tibialis anterior (TA) muscle stained with α-bungarotoxin (αBTX) and antibodies against Synaptophysin 1 and Neurofilament heavy chain (Nfh). Scale bar, 20 µm. f, Quantification of neuromuscular junction (NMJ) denervation in Hnrnpr−/− and +/+ mice. The arrow denotes a denervated NMJ. Statistical analysis was performed using a two-way ANOVA with Sidak’s multiple comparisons test. Data are mean ± s.d. of four biological replicates. Source data are provided as a Source Data file.