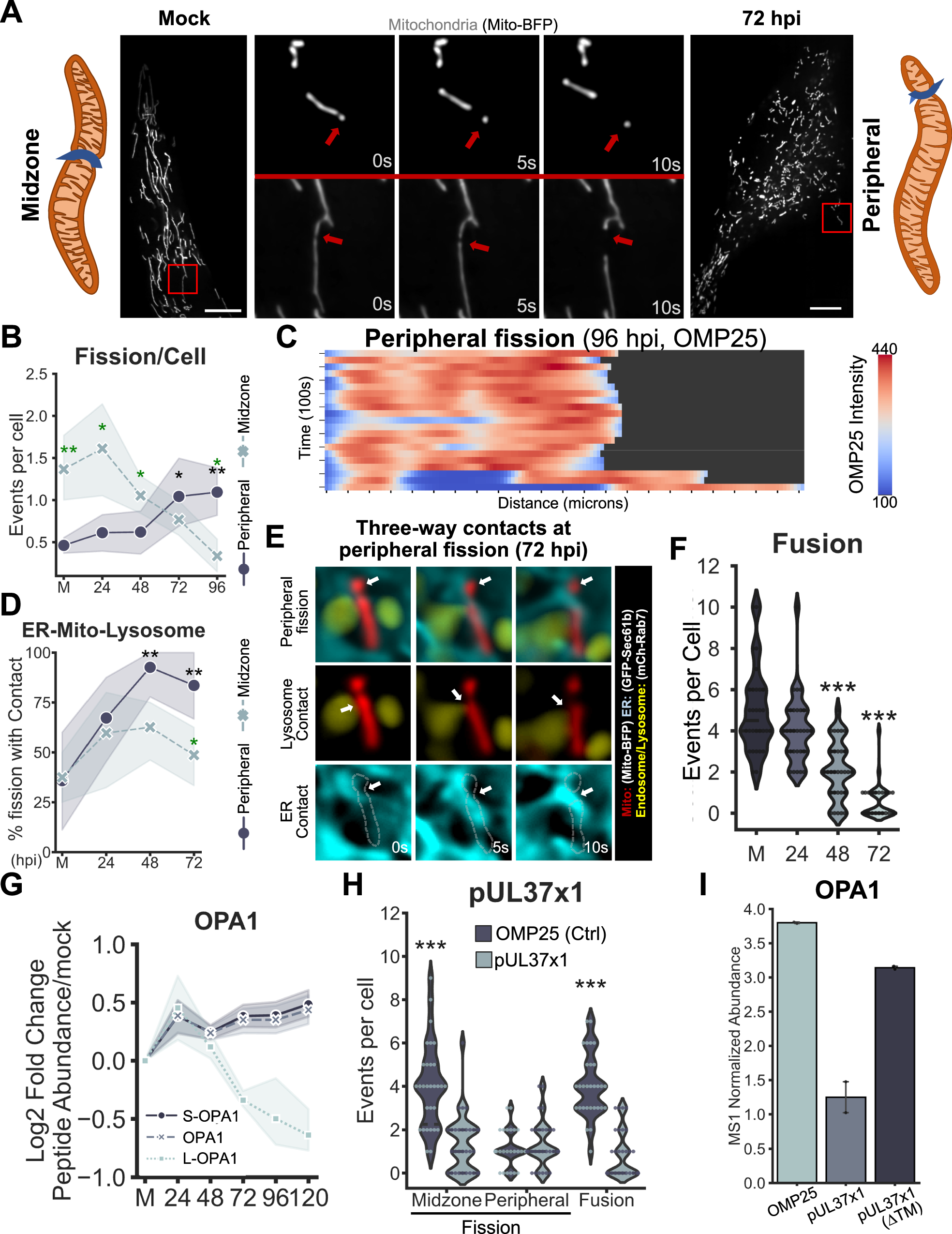
Fig. 1: HCMV infection induces mitochondria fragmentation through peripheral fission coupled with fusion suppression.

A Representative images of mitochondria labeled with Mito-BFP in uninfected (mock) and HCMV-infected cells at 72 h post infection (hpi). Center ROIs show timelapses of midzone (bottom) and peripheral (top) mitochondria fission. Red arrows indicate the fission site. Scale bar is 10 µm. B Number of peripheral or midzone fission events per cell; cells per replicate ≥10, n ≥ 5 biological replicates, total of 303 cells and 581 fission events analyzed. Exact P values - Midzone: mock vs. 72 hpi = 0.041; Mock vs. 96 hpi = 0.003; Peripheral: Mock vs. 72 hpi = 0.039; mock vs. 96 hpi = 0.015; Mock: Peripheral vs. Midzone = 0.006; 24 hpi: Peripheral vs. Midzone = 0.019; 48 hpi: Peripheral vs. Midzone = 0.049; 96 hpi: Peripheral vs. Midzone = 0.006. C Kymograph of peripheral mitochondria fission with each slice (top to bottom) representing a frame. Images from select frames shown in Supplementary Fig. S1D. D Quantification of contact frequency for three-way contacts between ER, mitochondria, and lysosomes. Data points indicate total contact events divided by total fissions for peripheral and midzone mitochondria fission per replicate; cells per replicate ≥10, n ≥ 3 biological replicates, total of 251 fission events across 214 cells. Exact P values; 48 hpi: Midzone vs. Peripheral = 0.058; 72 hpi: Midzone vs. Peripheral = 0.017; Peripheral: Mock vs. 48 hpi = 0.025; Peripheral: Mock vs. 72 hpi = 0.025. E Representative timelapse of peripheral fission at 72 hpi with mitochondria labeled with Mito-BFP (red), ER with GFP-Sec61β (cyan), and lysosomes with mCh-Rab7 (yellow). Top white arrows point to the fission site, middle white arrows point to mitochondria–lysosome contact, and the bottom white arrows point to ER–mitochondria contact (4 × 4 µm ROIs). F Quantification of total fusion events observed per cell. Ten cells per replicate, n = 3 biological replicates, 350 fusion events across 120 cells. Exact P values; Mock vs. 24 hpi = 0.067; Mock vs. 48 hpi = 7.34E-08; Mock vs. 72 hpi = 2.35E-13. G Comparative quantification of all OPA1 peptides (OPA1), peptides found in S-OPA1 (S-OPA1) or peptides that are only found in L-OPA1 (L-OPA1). Quantification by DIA-MS, n = 3. H Quantification of mitochondria fusion as well as midzone and peripheral fission following control (OMP25) or UL37x1 expression. n = 30 cells, 239 fission events and 148 fusion events analyzed. Exact P values; Peripheral: pUL37x1 vs. OMP25 = 0.370; Midzone: pUL37x1 vs. OMP25 = 8.878E-08; Fusion: pUL37x1 vs. OMP25 = 4.429E-13; Total fission events: pUL37x1 vs. OMP25 = 3.34E-05. I Quantification of OPA1 abundance following either control or expression of full-length pUL37x1, or a mutant lacking the transmembrane domain (UL37x1 dTM). Quantification by DIA-MS, n = 2 replicates. hpi hours post infection, mito mitochondria, ER endoplasmic reticulum, mCh mCherry, s seconds, M mock. Data are presented as mean values with 95% confidence intervals. Black asterisks indicate statistical comparison to uninfected cells, while green asterisks indicate comparison between conditions at the same timepoint. *P ≤ 0.05, **P ≤ 0.01, and ***P ≤ 0.001 using a Welch’s t test. Source data are provided as a Source Data file.