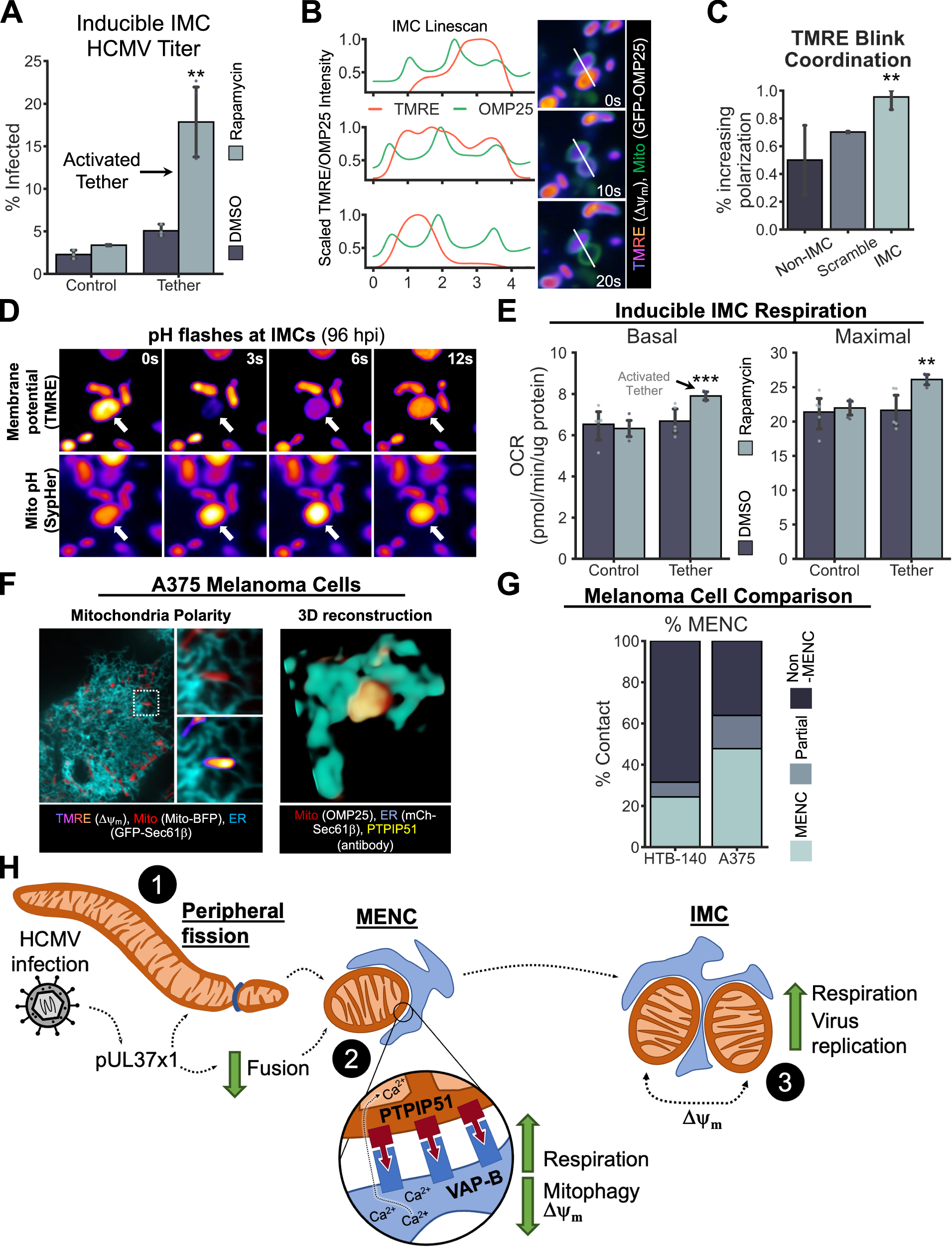
Fig. 6: IMC promote mitochondria bioenergetics during HCMV infection.

A Titers of HCMV infectious virions produced in cells transfected with both FKBP and FRB (Tether) or FRB and OMP25 (Control) then at 72 hpi treated with 100 nM Rapamycin or DMSO to induce mito-mito tethering (see “Methods”). Arrow indicates where the tether is activated through both FKBP and FRB expression as well as rapamycin treatment (n = 3 replicates). Exact P values; %Infected: Tether+Rapamycin vs. Tether+DMSO = 0.011; Tether+Rapamycin vs. Control+Rapamycin = 0.009; Tether+Rapamycin vs. Control+DMSO = 0.007. B Mitochondria appear to exchange membrane potential at IMC. Timelapse images (right) with line scan quantifications (left) indicate OMP25 intensity and TMRE intensity, correlated with membrane potential (ΔΨm). C Graph indicating the percent of mitochondria that are increasing their membrane potential when their partner depolarizes. Random is a control comparison to a random non-IMC mitochondria in the same cell as the IMC. Scramble is another control where the TMRE intensity is scrambled in the contacting mitochondria to determine the random frequency of depolarization-polarization alignment. (n = 11 depolarizations). Exact P values; % Increasing polarization: IMC vs. Non-IMC = 0.001; IMC vs. Scramble = 0.009. D Example of a pH flash showing concurrent mitochondria depolarization (top) and mitochondria alkalinization (bottom). E Only expression of the tether (FKBP-FRB) and treatment with 100 nM Rapamycin to activate the tether (condition indicated by the arrow) results in increased basal and maximal respiration, given as oxygen consumption rate (OCR) (n = 5). Exact P values; Basal OCR: Tether+Rapamycin vs. Tether+DMSO = 0.040; Tether+Rapamycin vs. Control+Rapamycin = 0.0006; Tether+Rapamycin vs. Control+DMSO = 0.035; Maximal: Tether+Rapamycin vs. Tether+DMSO = 0.046; Tether+Rapamycin vs. Control+Rapamycin = 0.002; Tether+Rapamycin vs. Control+DMSO = 0.026. F A375 melanoma cells exhibit similar morphology to 48–72 hpi HCMV cells, displaying polarized MENC mitochondria (left) with asymmetric PTPIP51 distribution (right). G Left: A375 melanoma cells have a higher MENC percentage than HTB-140 cells. Exact p value; Percent MENC: A375 vs. HTB-140 = 1.025E-07. Ten mitochondria per cell; n = 20 cells, total of 400 mitochondria analyzed. H Proposed model. ΔΨm mitochondria membrane potential, hpi hours post infection, mito mitochondria, ER endoplasmic reticulum, s seconds, M mock, MENC mitochondria–ER encapsulation, IMC inter-mitochondria contact, mCh mCherry. Data are presented as mean values with 95% confidence intervals. *P ≤ 0.05, **P ≤ 0.01, and ***P ≤ 0.001 using a Welch’s t test. Source data are provided as a Source Data file.