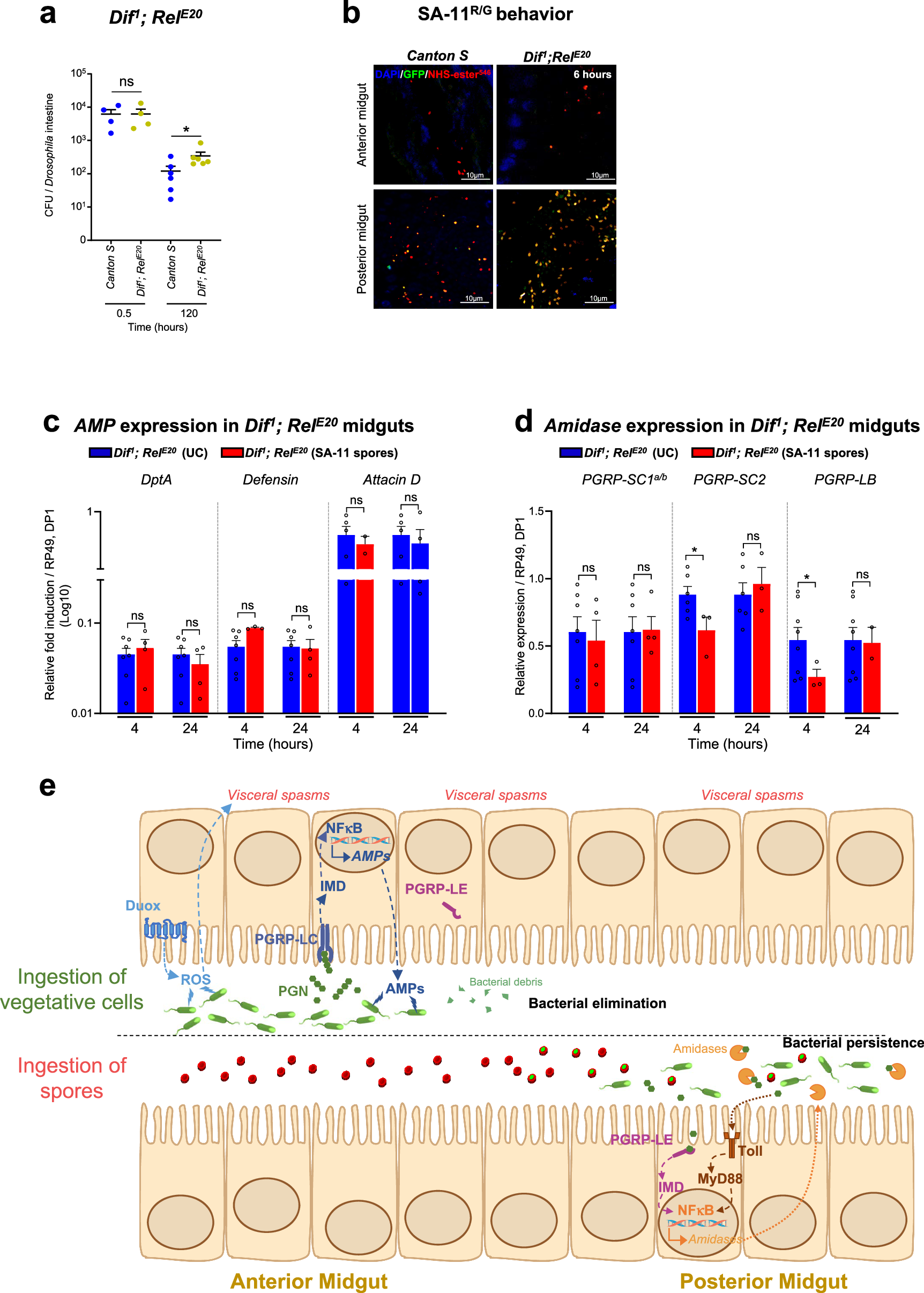
Fig. 7: Dif and Relish are synergistically involved in Bt persistence.
From: Ingestion of Bacillus cereus spores dampens the immune response to favor bacterial persistence

a SA-11 bacterial load in midguts of Dif1;RelE20 homozygous mutants 0.5 or 120 h after acute feeding with spores. The horizontal axis indicates the mean number of CFUs per midgut. Each dot corresponds to an independent biological replicate where each replicate is the mean of five midguts. b Representative confocal images showing SA-11R/G spore germination in the anterior and posterior midgut of WT flies (Canton S) and Dif 1;RelE20 homozygous mutant flies 6 h after acute feeding with spores. DAPI (blue) marks the nuclei. Spores are in red, vegetative cells in green. The yellow fluorescence corresponds to germinating spores. c, d RT-qPCR analyses of the expression of AMPs (c) and amidases (d) in Dif 1;RelE20 homozygous mutant flies 4 and 24 h after acute feeding with SA-11 spores. UC corresponds to flies fed with water. The dots correspond to independent experiments of 10 pooled female flies. Data represent mean ± SEM. Two-sided Mann–Whitney test was used to analyze data in a. Two-sided Student’s t tests were used to analyze data in c and d. *p ≤ 0.05, **p ≤ 0.01, ***p ≤ 0.001, ns = non-significant (P values are provided in the source data file). Source data are provided as a Source Data file. e Bacterial persistence upon ingestion of spores. Upper part: ingestion of vegetative cells triggers the release of ROS in the lumen by the Duox enzyme located in anterior enterocytes. In addition to their bacteriostatic activity, ROS induce visceral spasms that accelerate bacterial clearance. Then, the binding of PGNs to the PGRP-LC transmembrane receptor activates the IMD pathway, leading to the release of AMPs which in turn kill the remaining bacteria. Lower part: ingested spores are not perceived by the anterior midgut. Spores reach the posterior midgut where they encounter favorable conditions for their germination. The release of PGNs by the germinating bacteria stimulates the cytoplasmic PGRP-LE receptor directly and the Toll receptor indirectly. The activated IMD and Toll pathways converge on the NF-kB factors Relish and Dif, which activate the genes encoding amidases. The secreted amidases, by digesting PGNs, exert a negative feedback on AMPs production in the posterior midgut, favoring bacterial persistence.