Fig. 3: IDR-mediated multivalent interactions and transcriptional activation.
From: Specific multivalent molecules boost CRISPR-mediated transcriptional activation

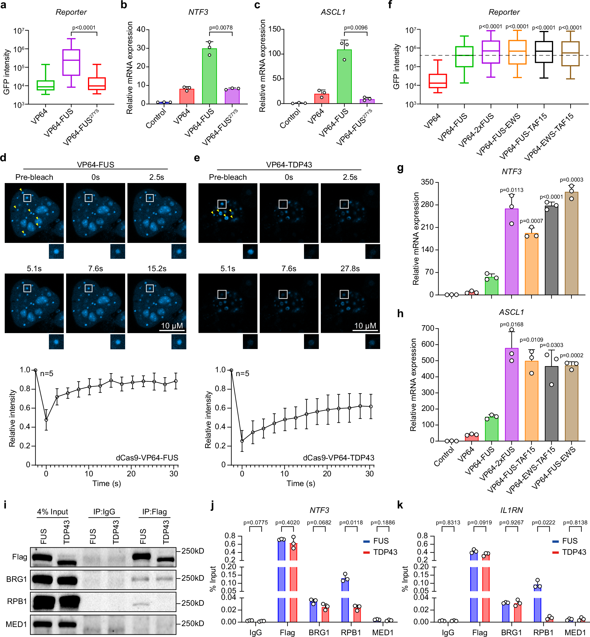
a Boxplot illustrating the GFP intensity in HEK293R cells expressing different dCas9 activators together with gTetO. The results are presented as the median GFP intensity, along with the 25th and 75th quartiles, as well as the 5th and 95th percentiles, and are representative of three independent experiments. Statistical significance was determined by two-sided Wilcoxon rank-sum test. Cell numbers from left to right (n = 17198, 17379, 9902). b, c Relative mRNA expression of NTF3 and ASCL1 in HEK293T cells expressing different dCas9 activators and a single gRNA targeting the indicated genes. Data are shown as mean ± SD (n = 3 independent experiments). Statistical significance was determined by one-way ANOVA versus the dCas9-VP64-FUS group. d, e Fluorescence recovery after photobleaching (FRAP) analysis of HEK293R cells expressing BFP-tagged dCas9-VP64-FUS or dCas9-VP64-TDP-43 with gTetO. Up, representative timelapse images after photobleaching. Yellow arrowheads indicate bleached condensates. Scale bar, 10 μm. Down: FRAP curves showing mean ± SD fluorescence recovery of condensates (n = 5 puncta per group). f Boxplot illustrating the GFP intensity in HEK293R cells expressing different dCas9 activators together with gTetO. The results are presented as the median GFP intensity, along with the 25th and 75th quartiles, as well as the 5th and 95th percentiles, and are representative of three independent experiments. Statistical significance was determined by two-sided Wilcoxon rank-sum test. Cell numbers from left to right (n = 19,096, 16,734, 13,743, 14,080, 12,071, 17,691). g, h Relative mRNA expression of NTF3 and ASCL1 in HEK293T cells expressing different dCas9 activators and a single gRNA targeting the indicated genes. Data are shown as mean ± SD (n = 3 independent experiments). Statistical significance was determined by one-way ANOVA versus the dCas9-VP64-FUS group. i Co-immunoprecipitation (co-IP) of Flag-tagged dCas9 activators and BRG1, MED1 or RPB1. Three independent experiments were performed and similar results were obtained. j, k Enrichment of Flag-tagged dCas9 activators, BRG1, RPB1, and MED1 at the NTF3 or IL1RN promoter. Data are presented as mean values ± SD (n = 3 independent experiments). Statistical significance was determined by two-sided Welch’s t-test. Source data are provided as a Source data file.