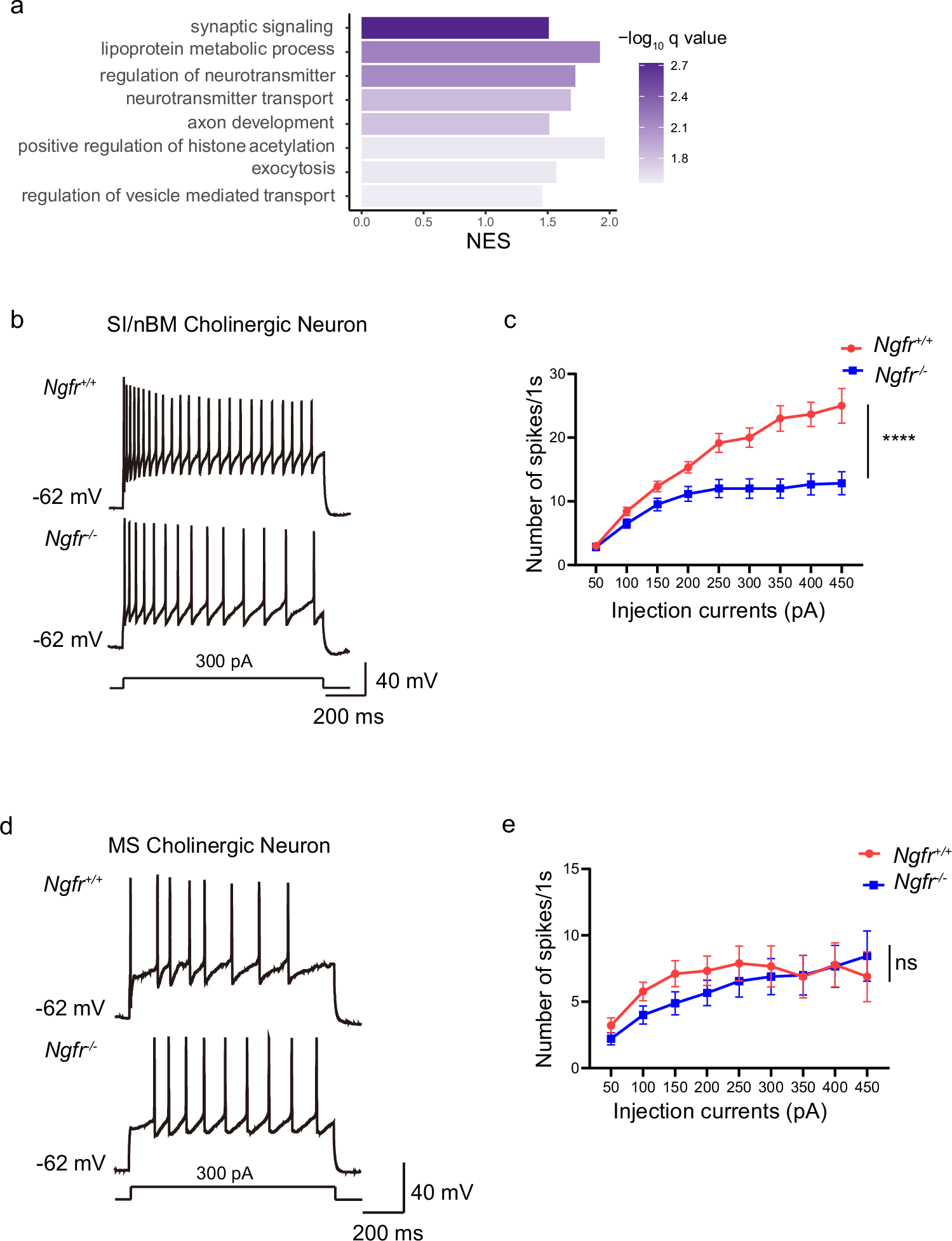
Fig. 2: Ngfr−/− mice show decreased intrinsic excitability of cholinergic neurons in SI/nBM but not MS.

a Gene set enrichment analysis (GSEA) of gene expression profiles of BF cholinergic projection neurons versus cholinergic clusters from the other brain regions (single-cell RNA sequencing data from the DropViz dataset). The GO database is used for the annotation of biological process. GSEA results are plotted based on the normalized enrichment scores (NES). q values for each pathway are determined by FDR. b Representative traces of cholinergic action potential discharges evoked by long depolarization pulse (300 pA, 1 s) in the SI/nBM of both Ngfr+/+ and Ngfr−/− mice. c Intrinsic excitability is calculated as action potential numbers plotted against the depolarizing currents injected into the cholinergic neuron in whole-cell current-clamp recordings. The excitability of SI/nBM cholinergic neurons of Ngfr−/− mice was significantly lower than that of Ngfr+/+ mice. Finteraction(8,176) = 10.24, p < 0.0001; Fcurrents(1.40,30.74) = 61.41, p < 0.0001; Fgenotype(1,22) = 17.21, p = 0.0004. Ngfr+/+, n = 12 cells from 7 mice; Ngfr−/−, n = 12 cells from 7 mice. d Representative traces of cholinergic action potentials evoked by long depolarization pulse (300 pA, 1 s) in the MS. e Quantification plots of MS cholinergic neuron actional potential numbers against a series of depolarizing events. Finteraction(8,128) = 1.21, p = 0.30; Fcurrents(1.51,24.11) = 9.32, p = 0.0022; Fgenotype(1,16) = 0.28, p = 0.61. Ngfr+/+, n = 9 cells from 5 mice; Ngfr−/−, n = 9 cells from 7 mice. Numerical data are means ± SEM. Statistical analyses in (c) and (e) were performed by two-way ANOVA with Sidak’s multiple comparisons. ****p < 0.0001; ns not significant. Source data are provided as a Source Data file.