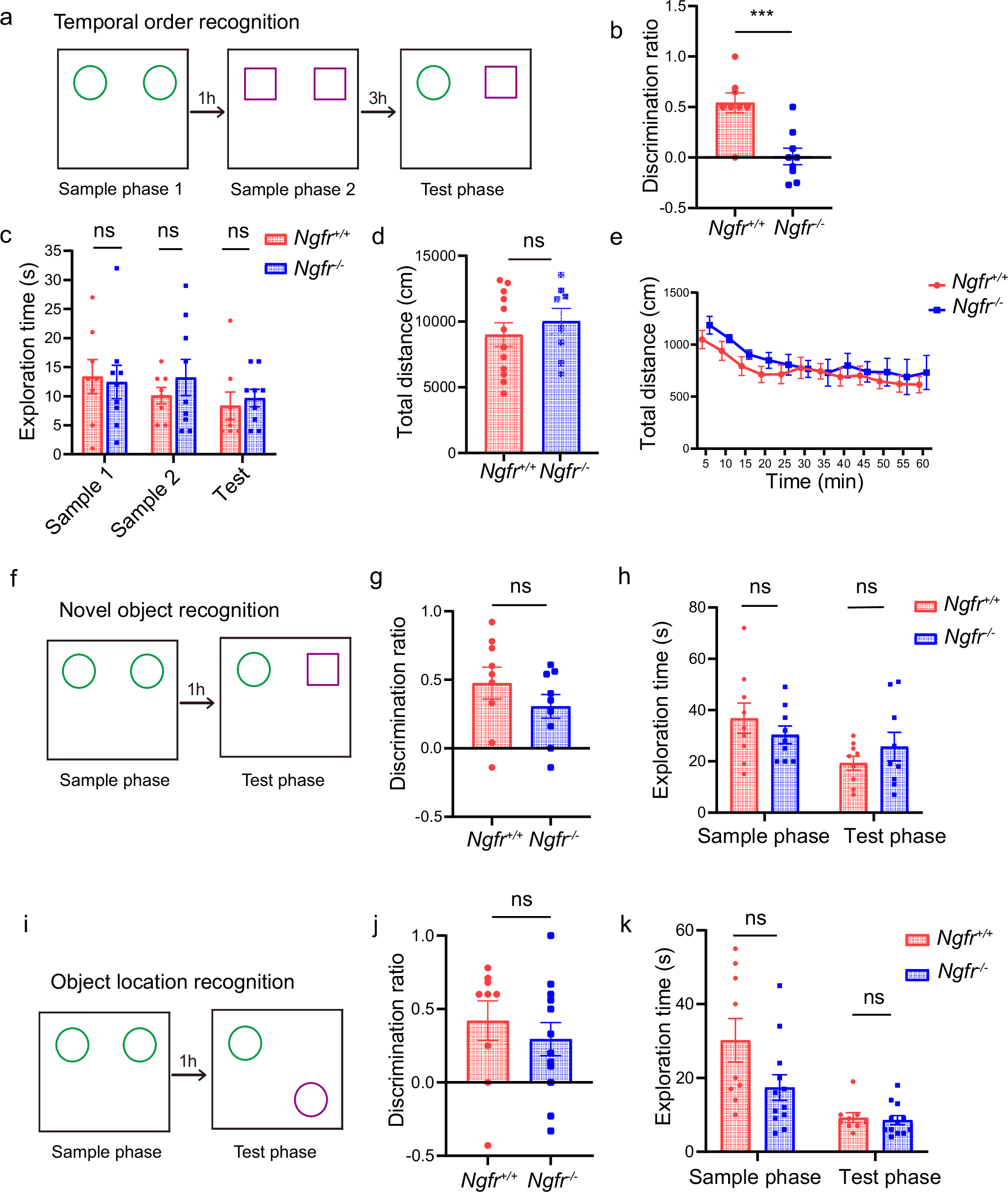
Fig. 3: Ngfr−/− mice show defective temporal order recognition memory.

a Diagram of temporal order recognition test. b Performance of temporal order memory is assessed by discrimination ratio in the test phase, as defined as “(exploration time of the object from sample phase 1 − exploration time of the object from sample phase 2)/total exploration time”. Ngfr−/− mice exhibited a significantly decreased discrimination ratio in temporal order recognition compared with Ngfr+/+ mice. p = 0.0008. The number of mice used in this and all other figures is indicated by n. Ngfr+/+, n = 8; Ngfr−/−, n = 9. c No significant difference in the exploration time during each sample and test phase of the temporal order recognition test between genotypes. Ngfr+/+, n = 8; Ngfr−/−, n = 9. d, e No significant difference in locomotor activity in Ngfr+/+ and Ngfr−/− mice. Total distance, p = 0.48 (d) and distance traveled per 5-min intervals (e) are analyzed. Finteraction(11,198) = 0.42, p = 0.95; Ftime(3.74,67.38) = 11.52, p < 0.0001; Fgenotype(1,18) = 0.52, p = 0.48. Ngfr+/+, n = 12; Ngfr−/−, n = 8. f Diagram of novel object recognition memory test. g For the novel object recognition, the discrimination ratio represented the time spent exploring the novel object minus the time spent exploring the familiar object divided by the total exploration time. Ngfr+/+, n = 9; Ngfr−/−, n = 9. h No significant difference in the exploration time between genotypes during the sample and test phase of novel object recognition. Ngfr+/+, n = 9; Ngfr−/−, n = 9. i Diagram of object location recognition memory test. j For the object location recognition, the discrimination ratio represented the time spent exploring the displaced object minus time spent exploring the object in the familiar location divided by the total exploration time. Ngfr+/+, n = 9; Ngfr−/−, n = 12. k No significant difference between genotypes in the exploration time during the sample and test phase of the object location recognition test. Ngfr+/+, n = 9; Ngfr−/−, n = 12. Numerical data are means ± SEM. Statistical analyses were performed by unpaired two-sided t-test in (b), (d), (g), and (j), and two-way ANOVA with Bonferroni’s multiple comparisons in (c), (e), (h), and (k). ***p < 0.001; ns not significant. Source data are provided as a Source Data file.