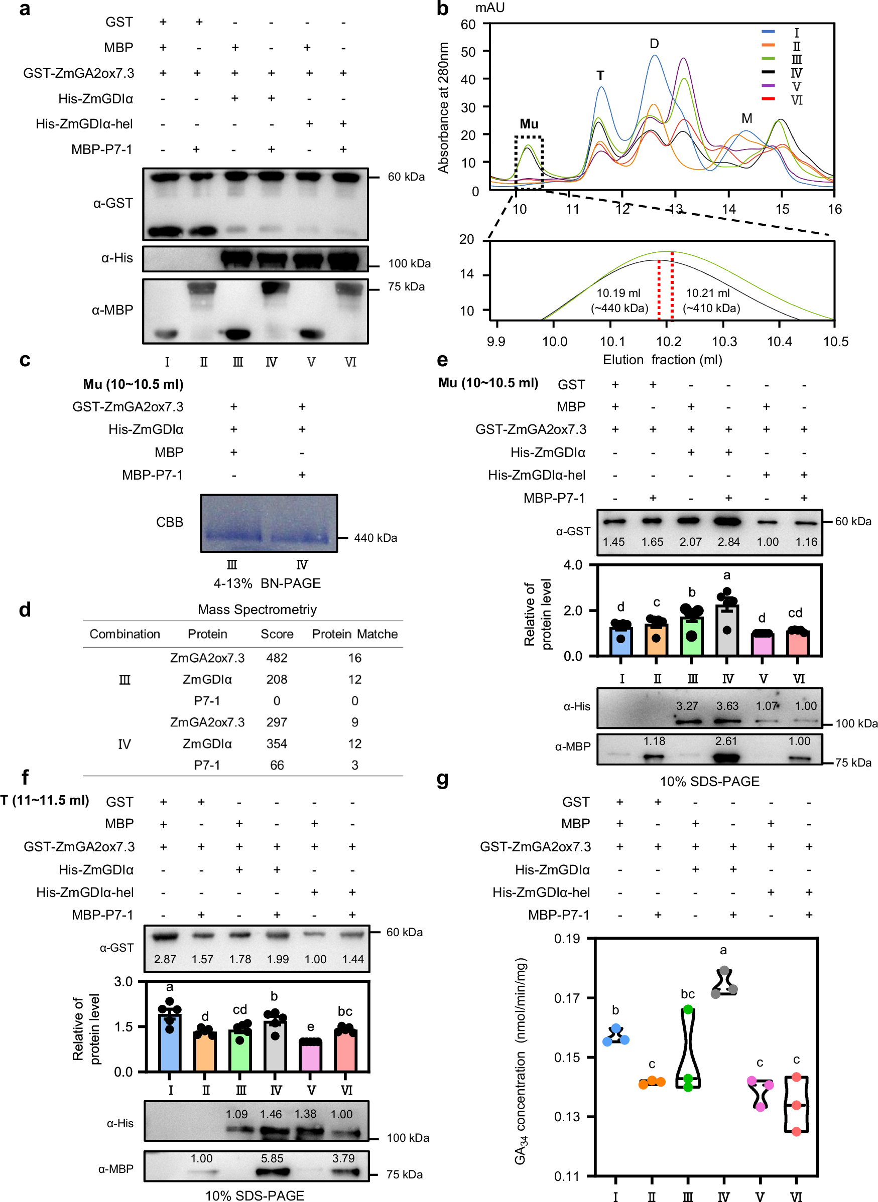
Fig. 8: The ZmGDIα/P7-1 complex enhances the enzymatic activity of ZmGA2ox7.3.

a The compositions of six combinations. The mixtures were verified on a 10% SDS-PAGE gel using an immunoblotting assay. b The gel filtration curves of oligomerized proteins from six combinations in the presence of GA4. The peaks correspond to multimer (Mu), tetramer (T), dimer (D), and monomer (M). The “Mu” peak was enlarged and placed below. c, d Analysis of compositions of the “Mu” peaks appeared in combinations III and IV. The eluted “Mu” peak fractions were stained with Coomassie brilliant blue (c). The various proteins were revealed by the LC-MS assay (d). e, f Quantification of ZmGA2ox7.3 oligomers for the “Mu” and “T” peaks from six combinations (n = 5). The eluted “Mu” (10.0–10.5 ml) (e) and “T” (11.0–11.5 ml) (f) fractions were subjected to 10% SDS-PAGE, followed by immunoblotting using anti-GST (for GST-ZmGA2ox7.3), anti-His (for His-ZmGDIα/His-ZmGDIα-hel), and anti-MBP (for MBP-P7-1) antibodies. g Measurement of enzymatic activities of ZmGA2ox7.3 for six combinations in the presence of 0.5 mM GA4. In (e, f), data (mean ± s.d.) are presented with individual data points, data are depicted as violin plots with individual data points (g). Different lowercase letters indicate a significant difference (P < 0.05) based on Kruskal–Wallis test (e) or one-way ANOVA with Tukey’s test (f, g). The gel filtration chromatography assay was repeated at least five times.