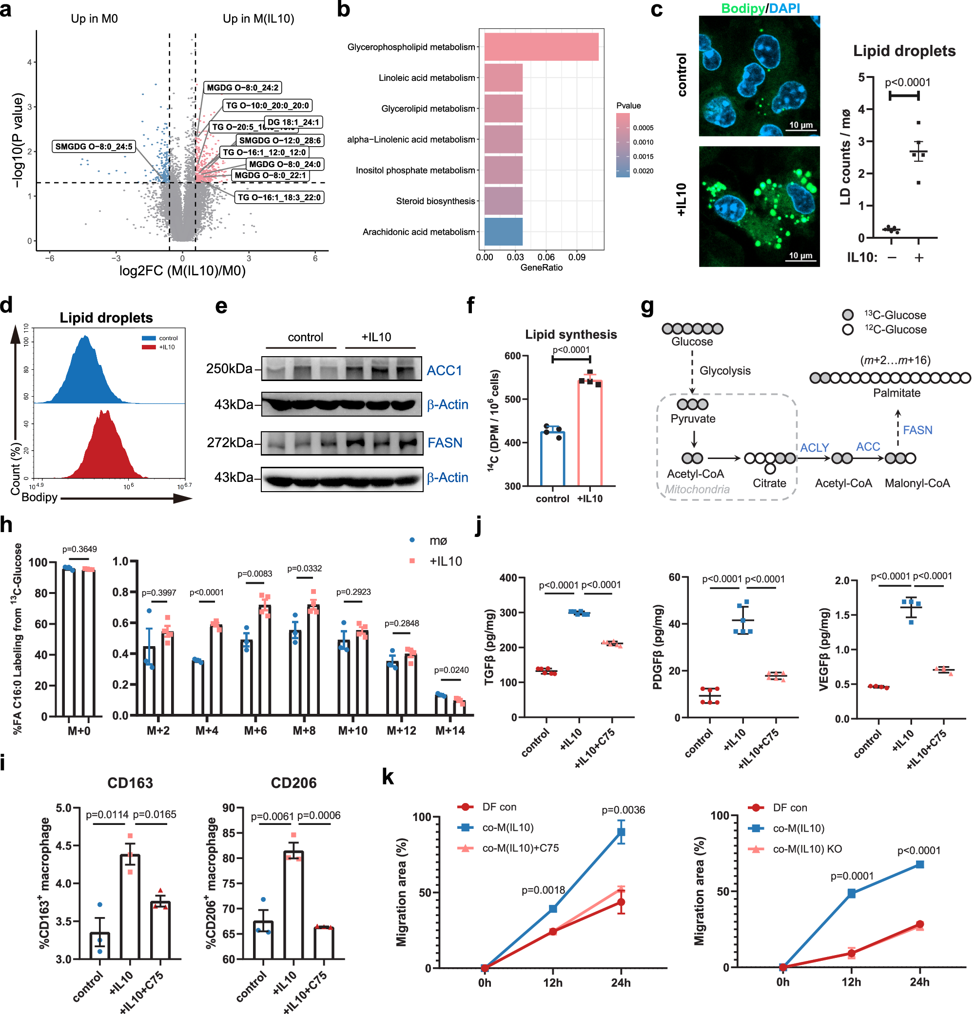
Fig. 2: Limiting de novo lipid synthesis reduces reparative function of macrophages.

a Volcano plot showing changes of lipid metabolites in BMDMs with or without IL-10 treatment (n = 4 per group). b GO enrichment analysis showing the pathway alterations in BMDMs with or without IL-10 treatment. c Representative images of BODIPY staining in control or IL-10-treated BMDMs (n = 5 biological replicates). Scale bar, 10 μm. d BODIPY staining analysis by flow cytometry in control or IL-10-treated macrophages. e Protein expression of ACC1 and FASN in BMDMs in response to IL-10. β-Actin was used as loading control. f Lipid synthesis rate in control and IL-10 BMDMs. The data represent the incorporation of 14C-glucose in the lipid fraction of n = 4 biological replicates per group. g Diagram of de novo synthesis of fatty acids from [U-13C] glucose. h The percentages of isotopomers of FA 16:0 (palmitate) after trace to [U-13C] glucose in BMDMs in the presence or absence of IL-10. n = 3 (control) or n = 4 (IL-10) biological replicates. i Flow cytometry assay of CD163 and CD206 on BMDMs with IL-10 or C75 treatment (n = 3 biological replicates). j TGF-β1, PDGFβ and VEGFβ in cell culture medium is determined by ELISA upon stimulation with IL-10 or C75. n = 6 (TGF-β1 and PDGFβ) or n = 4 (VEGFβ) independent experiments. k The scratch wound closure rate of DFs co-cultured with M(IL10) or treatment with C75 or M(IL10) knockout (KO) Fsan for 24 h (n = 3 biological replicates). Data were analyzed by one-way analysis of variance (ANOVA) followed by a Dunnett’s multiple-comparisons test. Unless specified otherwise, the data are presented as means ± s.e.m. (error bar) and compared using the two-tailed Student’s t test. Source data are provided as a Source Data file.