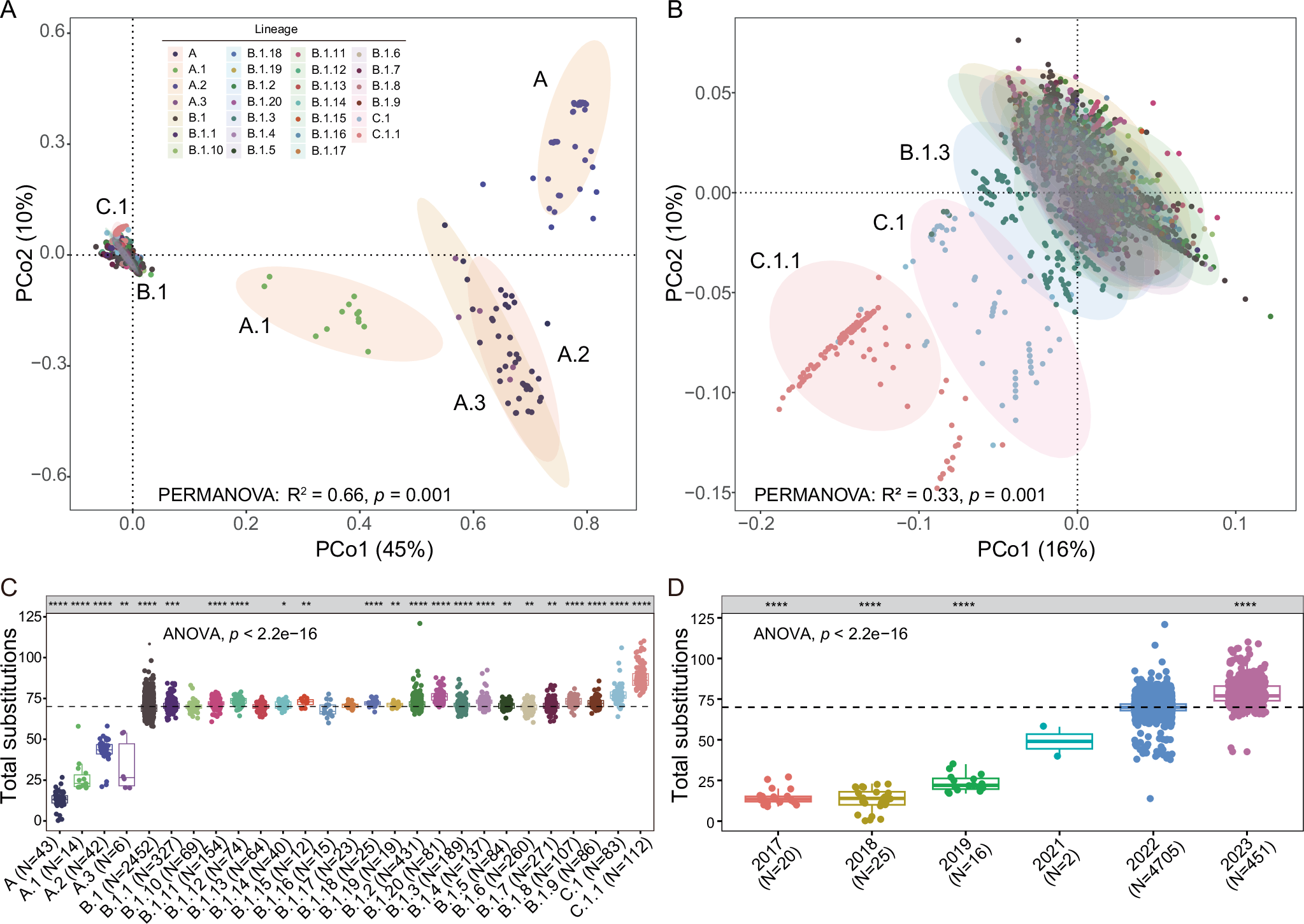
Fig. 3: Significant evolutionary events among MPXV clade IIb.

A PCoA showed significant evolutionary divergence of lineage B.1 from lineage A.1. 7432 mutations among 5220 MPXV genome sequences from clade IIb were used to conduct the dimensionality reduction analysis. B PCoA showed significant evolutionary divergence of lineage C.1.1 from lineage C.1. 6966 mutations among 5115 MPXV genome sequences from lineage B and lineage C were used to conduct the dimensionality reduction analysis. The dots in panels A and B were colored by lineage and grouped with 95% confidence intervals. The statistical correlation coefficient and significance were examined by permutational multivariate analyses of variance (PERMANOVA) between different lineages. Comparison of total substitutions of MPXV genome sequences in clade IIb from the aspect of lineage (C) and outbreak date (D). Boxplots showed the first quartile (minima), the third quartile (maxima) and the median (the solid line in the box plots) value of the substitution number in each lineage. The dashed line in (C) and (D) represented the mean value for all lineages. Significance was examined using one-way ANOVA among all groups and two-sided Student’s t-test between two groups. Significance level were represented by black asterisks in the top of boxplot, with * indicating p < 0.05, ** indicating p < 0.01, *** indicating p < 0.001, and **** indicating p < 0.0001.