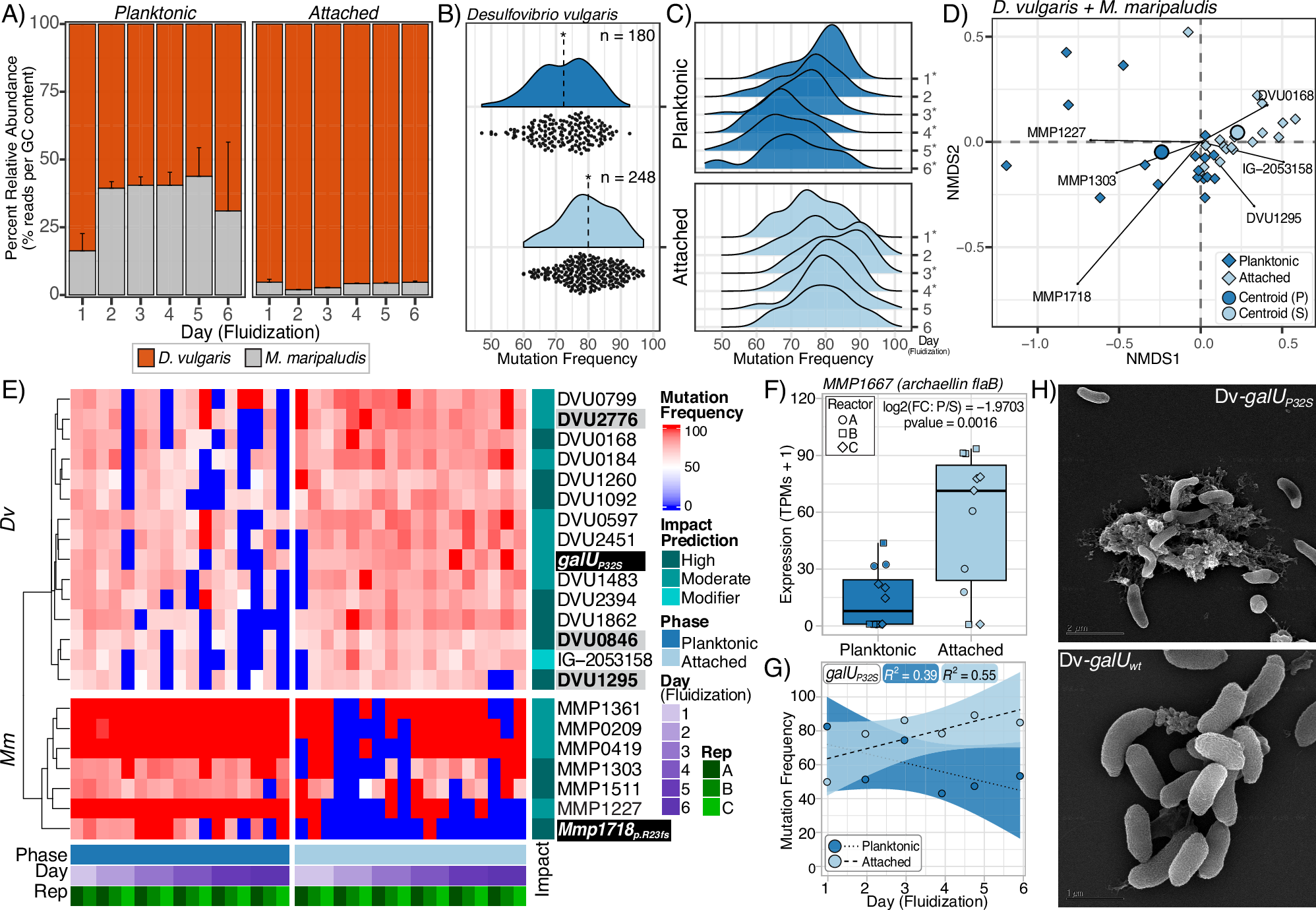
Fig. 2: Population structure and dynamics between attached and planktonic communities.
From: Origin of biogeographically distinct ecotypes during laboratory evolution

A Longitudinal change in relative abundance of Dv and Mm, across both phases, calculated from coverage of reads binned by GC content across all samples (n = 35). Error bars represent mean + standard deviation (95% Confidence Interval). B Frequency distribution of Dv mutations (> 0%, < 100%) between planktonic (mean 72.3%, dashed line) and attached populations (mean 79.9%, dashed line); asterisk denotes significant difference (p-value = 1.3e-17, two-sided t-test). C Distribution of Dv mutation frequencies by day; asterisk denotes significant decrease relative to day 1 (p-value < 0.05; two-sided t-test), specifically on days 3 through 6, while attached communities show a shift to higher frequency mutations. D NMDS plotting for all SynCom samples across phases (n = 35). Arrows show ordination of specific mutations in NMDS space representing the optima habitat (showing top 3 for Dv and Mm). Large circles represent the centroid of the two phases. E Heatmap of mutations clustered (Pearson correlation) across phases, days and replicate reactors. Selected variants are highlighted. Impact Prediction: “high impact” mutations include gain or loss of start and stop codons or frameshift mutations; “moderate impact” mutations include deletion or insertion of codons and nonsynonymous changes in coding sequence; intergenic mutations are classified as “modifier mutations”37. F Significantly decreased expression (two-sided t-test) of MMP1667 (archaellin flaB) over days 3 through 6 in the planktonic phase (n = 11) due to the loss-of-function mutation in archaellum regulator (Mmp1718p.R23fs) compared to the attached phase (Mmp1718wt i.e., no loss-of-function) (n = 11). Boxplots: median center line, box limits are upper and lower quartiles; whiskers, 1.5× interquartile range. G Change in average mutation frequency of nonsynonymous variant in galUP32S (DVU1283); dashed line indicates linear regression and R2 is the correlation statistic for longitudinal trends for frequency change of each phase. The ribbon represents standard error (95% Confidence Interval). H Scanning electron microscopy images show EPS overproduction by evolved Dv with the nonsynonymous galUP32S mutation, but not by ancestral Dv-galUwt cells, which was confirmed across three independent evolved lines. Source data are provided as a Source Data file.