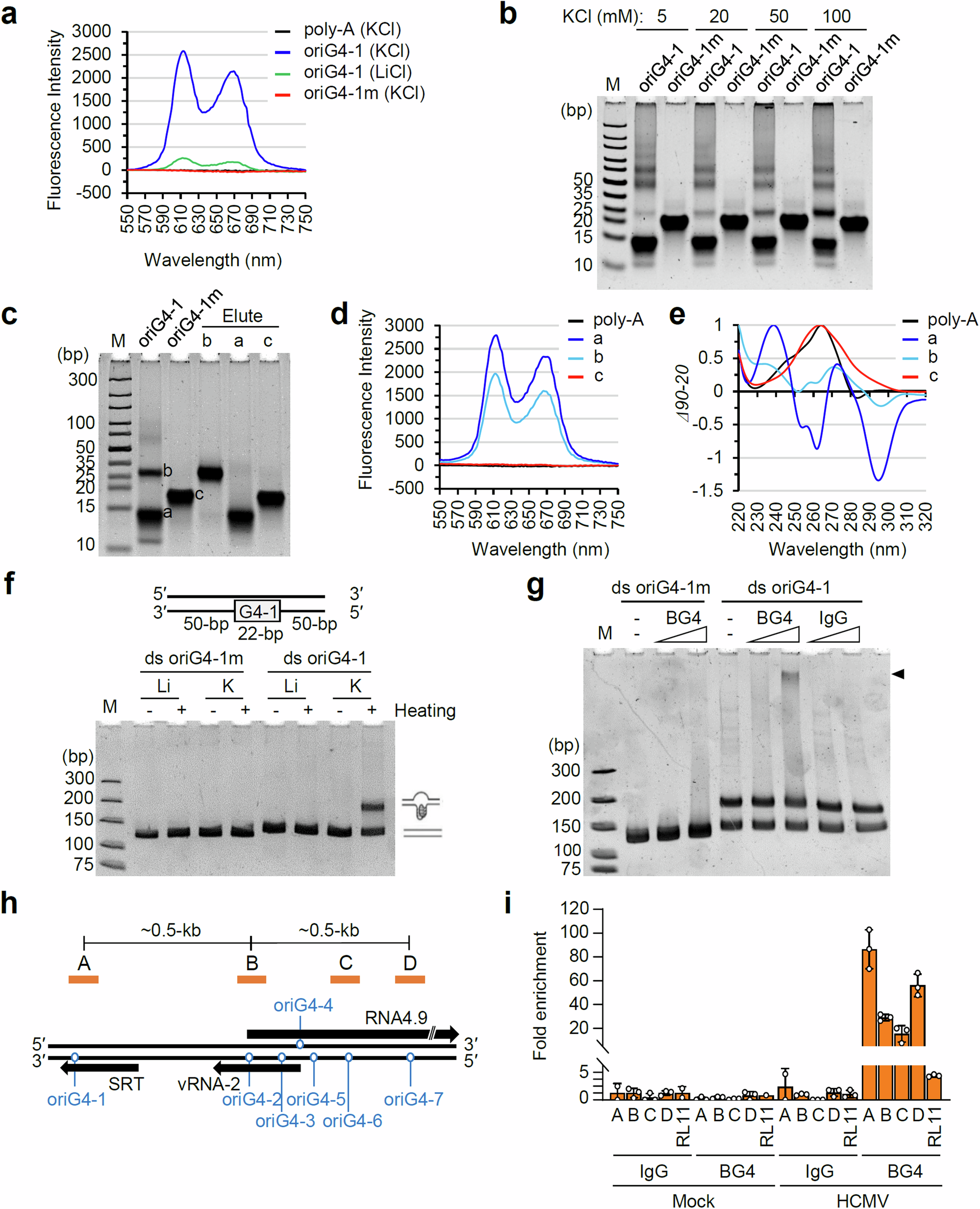
Fig. 2: Evaluation of G4 formation by oriG4-1 sequence in ER-I.
From: G-quadruplex as an essential structural element in cytomegalovirus replication origin

a The preformed oriG4-1, oriG4-1m, or poly-A ODNs were incubated with NMM (4 μM) in 100 mM KCl or LiCl for 20 min, and the NMM-specific fluorescence was measured. b oriG4-1 and oriG4-1m ODNs (15 μM) were annealed in K+ buffer and subjected to native PAGE analysis (15%) at room temperature. c–e oriG4-1 and oriG4-1m ODNs (15 μM) were annealed in 100 mM K+ buffer and subjected to native PAGE as in (b). The oriG4-1 and oriG4-1m bands (a–c) on native PAGE were eluted, and their purity was shown (c). The eluted ODNs (2 μM) were incubated with NMM, and their fluorescence was shown. Poly-A was used as a control (d). TDS of the eluted (a–c) bands and poly-A (15 µM) in 10 mM Tris-HCl pH 7.5 and 100 mM KCl (e). f Double-stranded DNA fragments (122-bp) containing wild-type or mutant oriG4-1 (oriG4-1 and oriG4-1m) sequences (top) were PCR-amplified from oriLyt-containing plasmids using the primer set (LMV2909/2910) (Supplementary Table 3). The PCR fragments were denatured by heating and annealed in the presence of Li or K ions, followed by native PAGE (12%) analysis (bottom) at 4 °C. g The denatured and annealed double-stranded DNA in (f) was incubated with increasing amounts (0.15 and 0.5 μM) of BG4 antibody or control IgG and subjected to native PAGE (8%) analysis. A super-shifted DNA band is indicated (arrowhead). A representative result of at least three independent experiments is shown in (b, c, f, g). h, i HF cells were mock-infected or infected with HCMV at an MOI of 1 for 72 h, and G4 ChIP assays were performed with BG4 antibody or with control IgG (n = 3 biological replicates). The ChIP samples were subjected to PCR with primer sets that amplify four distinct areas (A, B, C, and D) in oriLyt (h) and the remote region in RL11 as a control. The fold enrichment of PCR products (over the PCR products with IgG in mock infection) is shown in (i). The data are shown as the mean ± SD. Source data are provided as a Source Data file.