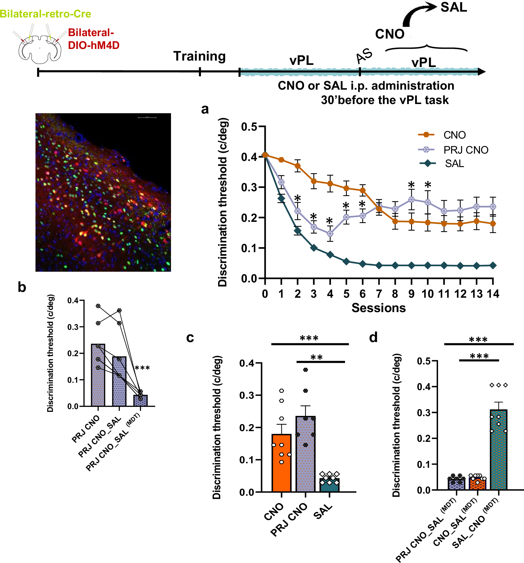
Fig. 9: Selective suppression of LM > V1 top-down projections impairs vPL.

In a separate group of mice, we specifically targeted chemogenetic suppression to the top-down projections re-entering V1 from LM. These animals were first subjected to the vPL task 30 min after an i.p. administration of CNO (PRJ CNO mice). a) After the first session, PRJ CNO mice showed an initial vPL progression statistically different from CNO and SAL mice, and then displayed a robust vPL deficit (n = 8, Two-way RM ANOVA on ranks, Holm-Sidak method, treatment: p < 0.001). b When the perceptual plateau was achieved, PRJ CNO mice were subjected to the administration shift paradigm, as previously described for CNO and SAL mice. Immediately after saline administration, the vPL performance of PRJ CNO_SAL significantly improved (two-tailed paired t test, p = 0.084). When additional vPL practice was applied, a further improvement in the vPL performance was detected (two-tailed paired t test, p < 0.001). c When administered with CNO, PRJ CNO mice achieved an MDT different from SAL but not CNO mice (n = 8 per group, One-way ANOVA on ranks, p < 0.001), displaying a clear vPL impairment. d In contrast, PRJ CNO_SAL achieved an MDT different from SAL_CNO but not CNO_SAL mice (n = 8 per group, One-way ANOVA on ranks, p < 0.001). Immunohistochemistry labeling: red-mCherry, green-eGFP, yellow-merge, blue-Hoechst. *Statistical significance. Error bars, s.e.m. Source data are provided as a Source Data file.