Fig. 3: The acquisition of TGFBR2C421Y and the increased allelic frequency of KEAP1G476W do not drive resistance to sotorasib in PDOX-derived cells.
From: RAS-ON inhibition overcomes clinical resistance to KRAS G12C-OFF covalent blockade

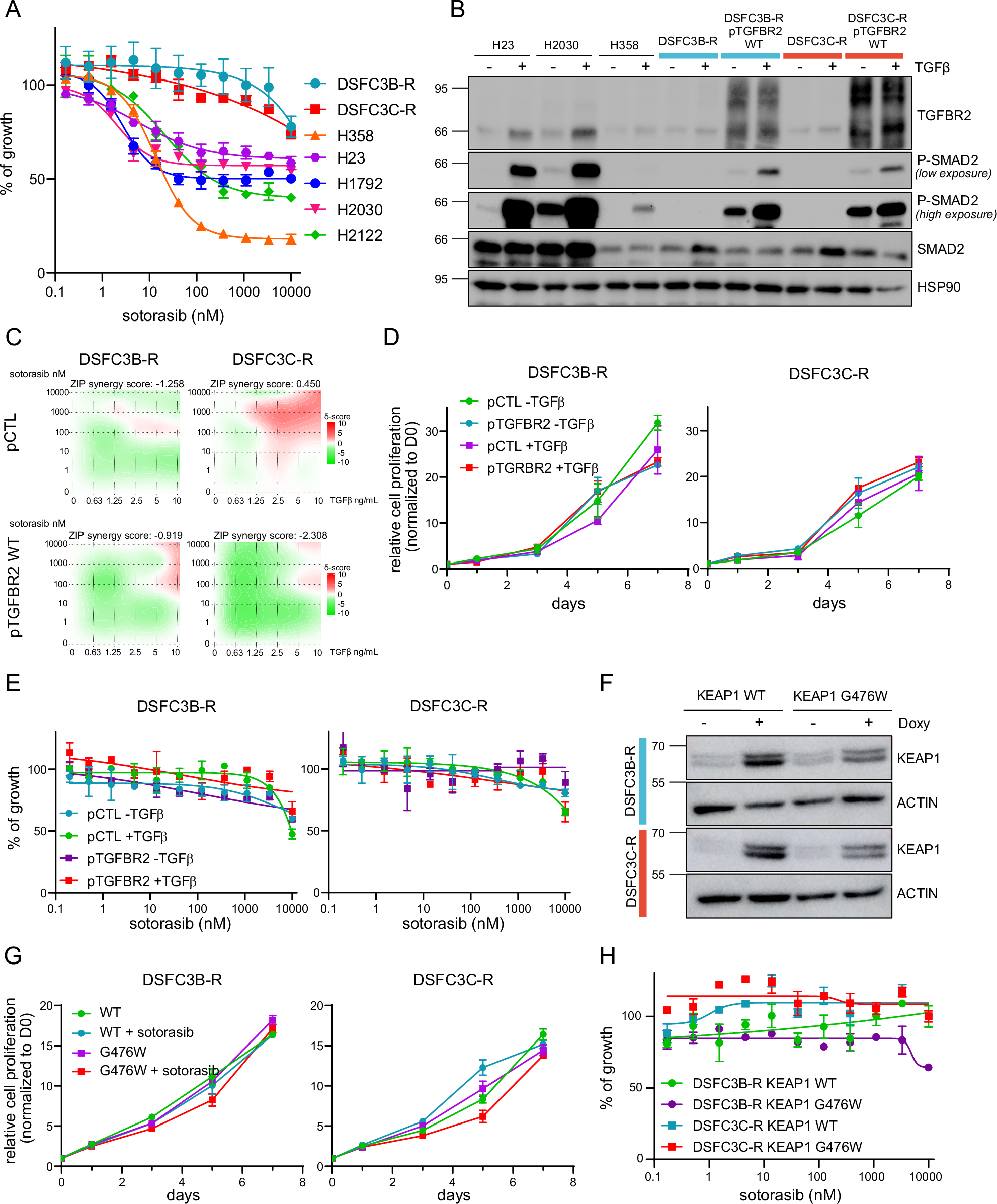
A Cell viability assay (MTT) was performed with H358, H23, H1792, H2030, H2122, and PDOX-derived (DSFC3B/C-R) cells treated with the indicated concentrations of sotorasib for 72 h. B Western blot analysis of TGFβ signaling activation following treatment with TGFβ (5 ng/mL) for 1 h. Extracts were obtained from parental PDOX cells as well as those overexpressing exogenous TGFBR2 WT. KRASG12C cell lines (H23, H2030, and H358) were used as control. C Synergy matrix comparing parental and PDOX cells overexpressing TGFBR2 WT after 72 h in the presence of the indicated concentrations of sotorasib and TGFβ. D Proliferation curves of PDOX cells overexpressing exogenous TGFBR2 WT and treated with TGFβ (5 ng/ml) for the indicated time points. E Cell viability assay (MTT) was performed with PDOX cells overexpressing exogenous TGFBR2 WT and treated with the indicated concentrations of sotorasib in the presence or absence of TGFβ (5 ng/ml) for 72 h. F Western blot analysis of KEAP1 expression in PDOX cells infected with the indicated inducible constructs (KEAP1 WT or G476W) and treated with doxycycline 1 mg/ml for 7 days. G Proliferation curves of PDOX cells infected with the inducible KEAP1 WT or G476W construct and treated with doxycycline (1 mg/ml) in the presence or absence of sotorasib (1 µM) for the indicated time points. H Cell viability assay (MTT) performed with PDOX cells infected with the inducible KEAP1 WT or G476W construct and treated with the indicated concentrations of sotorasib in presence of doxycycline (1 mg/ml) for 72 h. All data were presented as mean ± SEM from three independent experiments. Representative western blots of two independently performed experiments are shown. Source data are provided as a Source Data file.