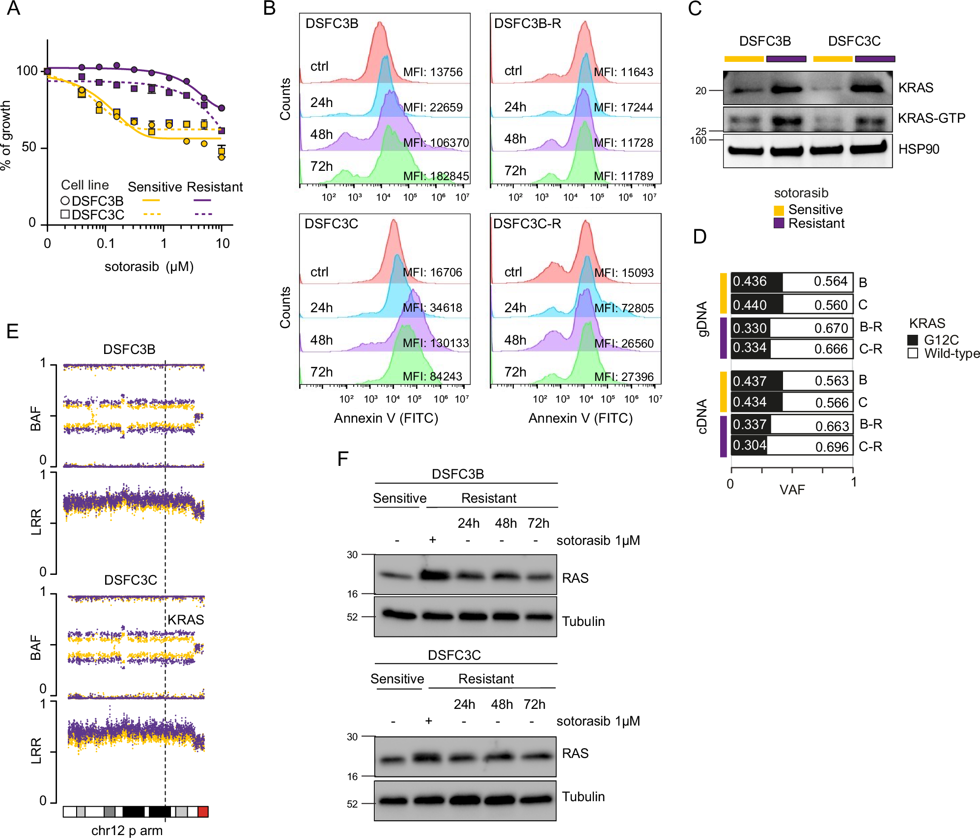
Fig. 5: Sotorasib resistance is characterized by increased expression and activation of KRAS.
From: RAS-ON inhibition overcomes clinical resistance to KRAS G12C-OFF covalent blockade

A Cell viability assay (CellTiter-Glo) comparing PDOX-derived cell lines permanently maintained in 1 µM sotorasib (DSFC3B/C-R) versus those subjected to a 3-week drug withdrawal period (DSFC3B/C). Both cell lines were treated with the indicated concentrations of sotorasib for 72 h. Data were presented as mean ± SEM from three independent experiments. B Apoptosis of sotorasib sensitive (DSFC3B/C) and resistant (DSFC3B/C-R) PDOX-derived cell lines cells was analyzed by annexin-V staining and FACS analysis following treatment with 10 µM sotorasib for 24, 48, and 72 h. Data were shown as a representative experiment from three independent experiments. C Western blot analyses comparing both KRAS and KRAS-GTP levels in PDOX-derived cells maintained in 1 µM sotorasib (DSFC3B/C-R) and following a 3-week drug withdrawal period (DSFC3B/C). Representative western blots of two independently performed experiments are shown. D Bar plots show VAF of KRAS G12C in PDOX-derived cell lines permanently maintained in 1 µM sotorasib (DSFC3B/C-R) versus those subjected to a 3-week drug withdrawal period (DSFC3B/C) quantified by ddPCR at the RNA (cDNA) level. E Scatter plots depict the B-allele frequency (BAF, i.e., the fraction of the signal coming from the allele labeled as B) and the Log R Ratio (LRR, i.e., the total intensity of signal) measured for SNPs on the p-arm of chromosome 12 by the OncoScan SNP-array on sotorasib sensitive (DSFC3B/C) and resistant (DSFC3B/C-R) PDOX-derived cell lines. F Western blot analysis of RAS expression in DSFC3B/C-R cells after a drug (sotorasib 1 µM) withdrawal period of 24, 48, or 72 h. Representative western blots of two independently performed experiments are shown. Source data are provided as a Source Data file.