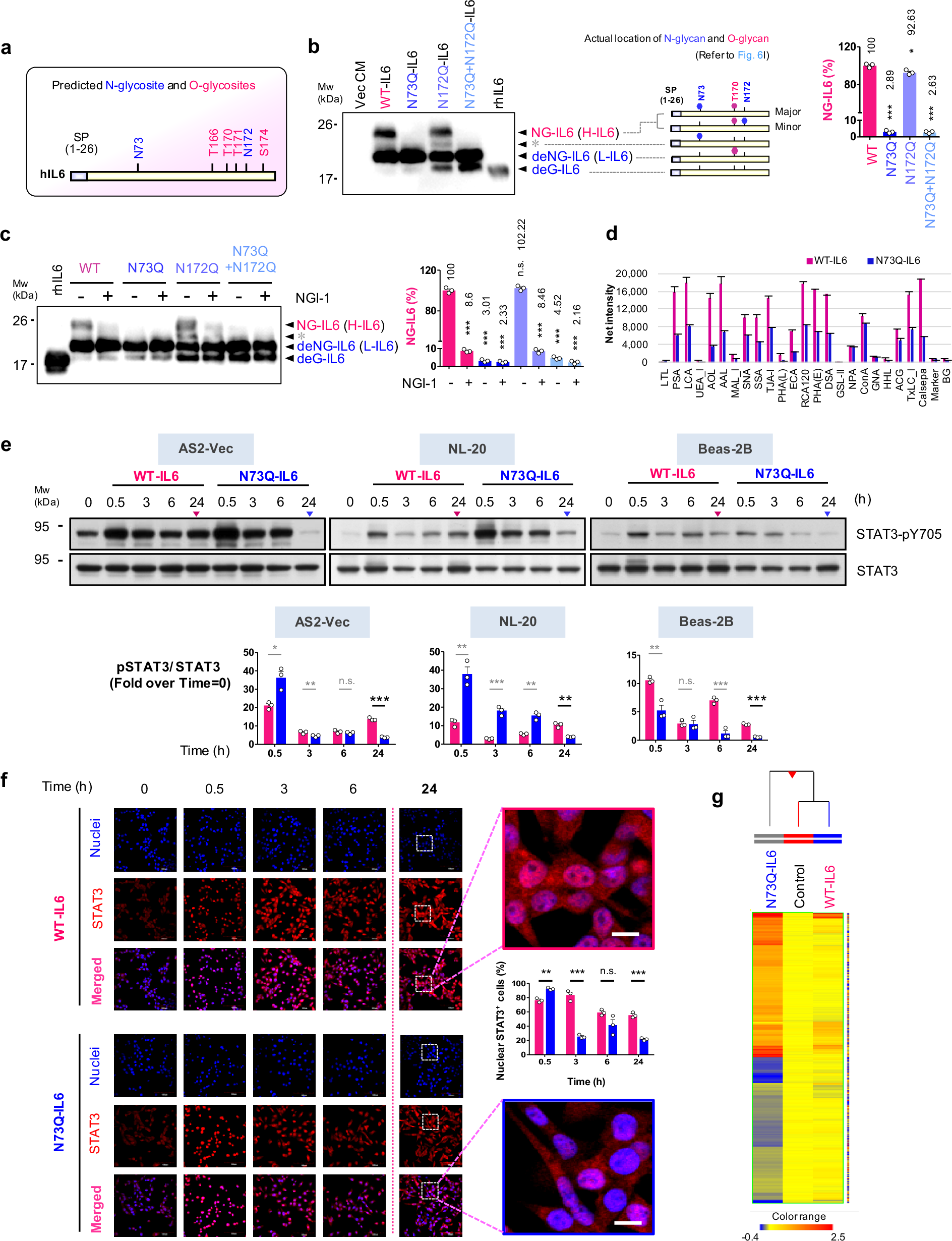
Fig. 2: N-glycosylated IL6 promotes the tyrosine phosphorylation and nuclear retention of STAT3.

a Graphical depiction of N- and O- glycosites on the full-length human IL6 (hIL6) peptide. b Patterns of IL6 with various mutations in N-glycosites. Secreted WT-IL6, N73Q-IL6, N172Q-IL6, and N73Q + N172Q-IL6 were quantified and immunoprecipitated, and the pattern of IL6 was analyzed on the same WB with rhIL6 expressed in E. coli. NG-IL6: N-glycosylated IL6; deNG-IL6: N-glycosylation- defective IL6; deG-IL6: glycosylation-deficient IL6. The stick diagram connecting to each form of IL6 band labeled by dotted line showed the locations of glycan chains on N-glycosites and O-glycosites. n = 3 independent experiments, mean ± SEM, two-tailed unpaired t-test, ***p < 0.0001, *p = 0.0182, ***p < 0.0001. c Patterns of secreted IL6 in AS2-IL6-WT, AS2-IL6-N73Q, AS2-IL6-N172Q, and AS2-IL6-N73Q + N172Q cells with or without NGI-1 (10 μM) pretreatment for 48 h. n = 3 independent experiments, mean ± SEM, two-tailed unpaired t-test, ***p < 0.0001, ***p < 0.0001, ***p < 0.0001, n.s. p = 0.3423, ***p < 0.0001, ***p < 0.0001, ***p < 0.0001. d Quantitative characterization of N-glycans on purified secreted WT-IL6 and N73Q-IL6 by lectin microarray, as assessed with GlycoStationTM Reader 1200 (GlycoTechnica). The raw data was calculated and output automatically by GlycoStation Tools Pro Suite 1.5 software. n = 3 technical replicates, mean ± S.D. See also Supplementary Table 1. e STAT3 and STAT3-pY705 levels induced by WT-IL6-CM or N73Q-IL6-CM (both IL6 = 1 ng/mL) over time in AS2-Vec, Beas-2B, and NL-20 cells. n = 3 independent experiments, mean ± SEM, two-tailed unpaired t-test, AS2-Vec: *p = 0.0139, **p = 0.0282, n.s. 0.3663, ***0.0001; NL20: **0.0029, ***0.0004, **0.0014, **0.0010; Beas-2B: **0.0054, n.s. 0.9142, ***0.0006, ***<0.0001. The samples derived from the same experiment but different gels for STAT3 and STAT3-pY705 were processed in parallel. f STAT3 intracellular localization under treatment with WT-IL6-CM or N73Q-IL6-CM (both IL6 = 1 ng/mL) over time in AS2-Vec cells, as determined by IF. The magnified insets show STAT3 localization at 24 h. Scale bars, 20 μm. n = 3 independent experiments, mean ± SEM, two-tailed unpaired t-test, **p = 0.0012, ***p = 0.0002, n.s. p = 0.0939, ***p = 0.0001. g Transcriptome of AS2-Vec cells treated with WT-IL6-CM or N73Q-IL6-CM over time (see also Supplementary Fig. 10). Hierarchical clustering showed differentially expressed genes at 3 h. Source data are provided as a Source Data file.