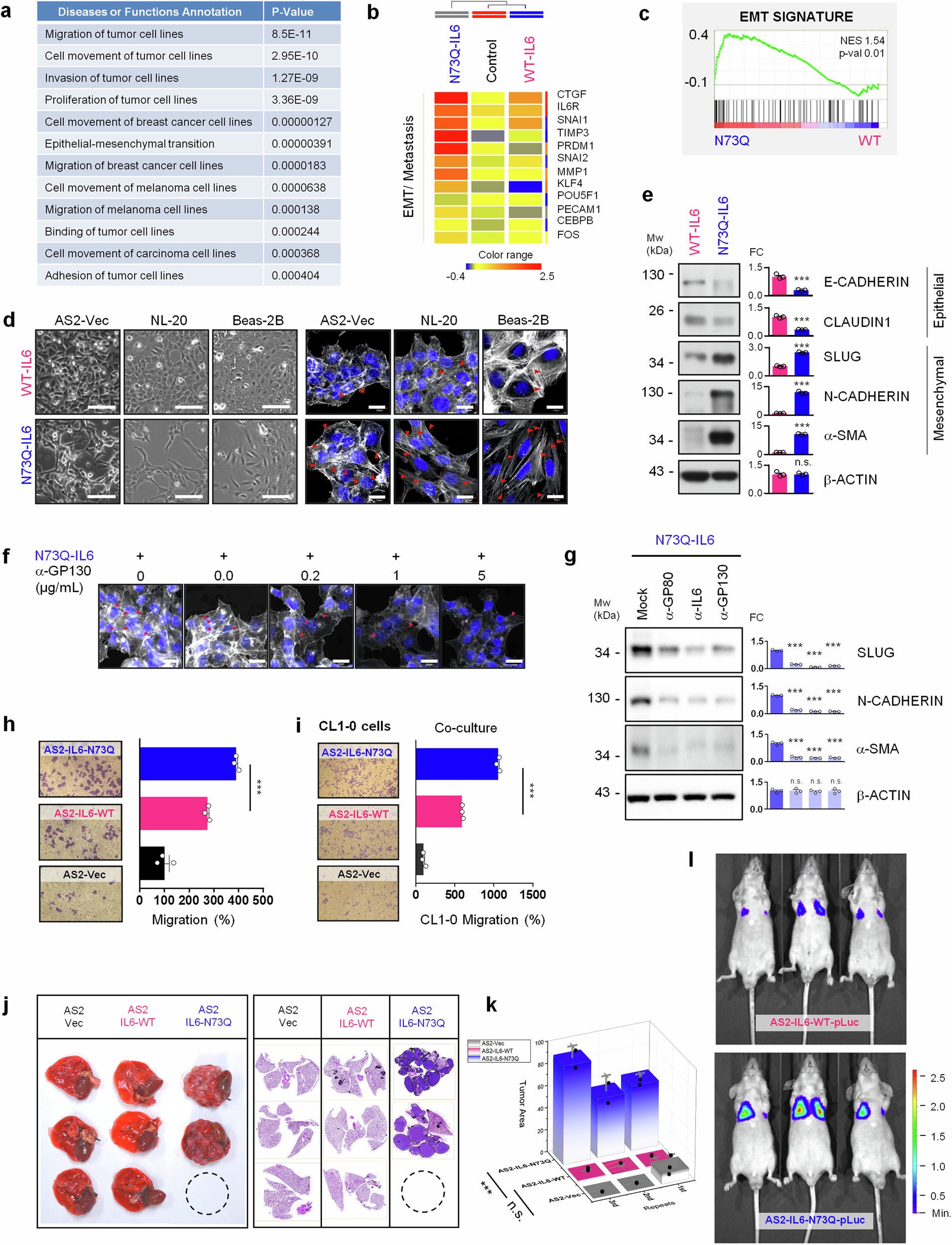
Fig. 3: deNG-IL6 Induces EMT, Migration, and Metastasis in NSCLC.

a IPA-identified “Disease and Functional Annotation” in the N73Q-IL6-CM-treated cells. A significant correlation was defined as p < 0.001, evaluated by a right-tailed Fisher’s Exact Test. b Hierarchical clustering of the IPA-enriched EMT/metastasis-related genes. c GSEA enrichment plot of EMT process-related genes in the AS2-Vec cells under WT-IL6-CM and N73Q-IL6-CM treatment. Nominal p-value was one-tailed test on the appropriate side of the null distribution. d The morphology of (bright field, left panel, scale bars, 200 μm) and F-ACTIN stress fibers (IF, right panel, scale bars, 20 μm) in AS2-Vec, Beas-2B, and NL-20 cells under WT-IL6-CM or N73Q-IL6-CM treatment (24 h) are shown. F-ACTIN was stained with phalloidin-TRITC (gray) and detected with an FV3000 microscope (60x). e Expression of EMT-associated proteins in AS2-Vec cells treated with WT-IL6-CM or N73Q-IL6-CM for 24 h. n = 3 independent experiments, mean ± SEM, two-tailed unpaired t-test, E-CADHERIN: ***p = 0.0005; CLAUDIN1: ***p < 0.0001; SLUG: ***p < 0.0001; N-CADHERIN: ***p < 0.0001; α-SMA: ***p < 0.0001; β-ACTIN: n.s. p = 0.9997. The samples derived from the same experiment but different gels for E-CADHERIN, CLAUDIN1, SLUG, N-CADHERIN, α-SMA, and β-ACTIN were processed in parallel. f Stress fibers in the AS2-Vec cells under N73Q-IL6-CM treatment (24 h) with or without α-GP130 neutralizing Ab pretreatment (2 h). Images are representative of three independent experiments. Scale bars, 20 μm. See also Supplementary Fig. 12. g Expression of mesenchymal proteins in AS2-Vec cells under N73Q-IL6-CM treatment (24 h) with α-GP80, α-IL6, and α-GP130 neutralizing Ab pretreatment for 2 h. n = 3 independent experiments, mean ± SEM, two-tailed unpaired t-test, SLUG: ***p < 0.0001, ***p < 0.0001, ***p < 0.0001; N-CADHERIN: ***p < 0.0001, ***p = 0.0001, ***p < 0.0001; α-SMA: ***p = 0.0001, ***p < 0.0001, ***p < 0.0001; β-ACTIN: n.s. p = 0.9926, n.s. p = 0.6517, n.s. p = 0.8847. The samples derived from the same experiment but different gels for SLUG, N-CADHERIN, α-SMA, and β-ACTIN were processed in parallel. h Migration of AS2-Vec, AS2-IL6-WT, and AS2-IL6- N73Q cells through Transwell membranes n = 3 independent experiments, mean ± SEM, two-tailed unpaired t-test, ***p = 0.0001. i Migration of CL1-0 cells in a Transwell coculture system cocultured with AS2-Vec, AS2-IL6-WT, and AS2-IL6-N73Q cells. n = 3 independent experiments, the percentage of migrated CL1-0 cells is presented as the mean ± SEM, two-tailed unpaired t-test, ***p < 0.0001. j In vivo metastasis of AS2-Vec, AS2-IL6-WT, and AS2-IL6-N73Q cells injected intravenously into nude mice (n = 3 per cell type, 3 repeated independent experiments; see also Supplementary Fig. 15) evaluated by gross anatomical examination (left) and TissueFAXS-imaged H&E staining (right). Each replicate experiment was terminated upon the death of the first animal; the necrotic lungs in these mice are indicated by dashed circles and were not used in further experiments. k The tumor area over the total lung area from (J), as quantified by HistoQuest. n = 3 independent animals for each glycoform in each experiment, 3 independent experiments, mean ± SEM, two-way ANOVA. l In vivo metastasis of AS2-IL6-WT-pLuc and AS2-IL6-N73Q-pLuc cells in nude mice after i.v. injection (n = 3 per cell type) detected with IVIS. Source data are provided as a Source Data file.